最新!山东省道路交通事故损害赔偿项目计算标准(试行)发布
山东法治 | 2025-12-16 19:28:25
微信扫码扫码下载客户端
关于印发山东省道路交通事故损害赔偿项目
计算标准(试行)的通知
各市中级人民法院、公安局、司法局:
为全面规范道路交通事故损害赔偿纠纷处理尺度,统一保险理赔、行政调解、人民调解和司法裁判标准,提高纠纷多元化解实效,根据《中华人民共和国民法典》《最高人民法院关于审理人身损害赔偿案件适用法律若干问题的解释(2022年修正)》《最高人民法院关于审理道路交通事故损害赔偿案件适用法律若干问题的解释(2020年修正)》等法律、司法解释规定,结合我省审判实践,经研究,制定《山东省道路交通事故损害赔偿项目计算标准(试行)》。本标准自2026年1月1日起施行。
全省公安机关、调解组织应当按照上述标准开展调解工作,提高调解的公正性;全省各级法院应当适用上述标准审理新受理的道路交通事故损害赔偿案件,本标准施行前已经受理、施行后尚未审结的一审、二审案件,以及本标准施行前已经终审、施行后当事人申请再审或者按照审判监督程序决定再审的案件,不适用本标准。本标准施行后,法律、司法解释有新规定的,按新规定执行。
试行中遇到的有关问题,请及时层报省法院审监二庭、省公安厅交通管理总队、省司法厅人民参与和促进法治一处。
山东省高级人民法院
山东省公安厅
山东省司法厅
2025年11月28日
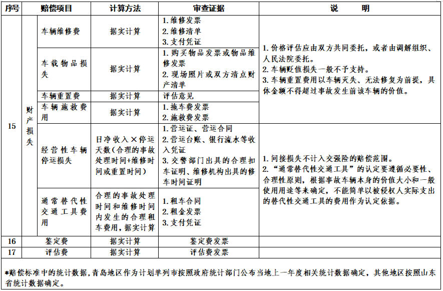
山东省道路交通事故损害赔偿项目计算标准(试行)








责任编辑:李思羽
