泰安市12家企业入选第九批省级制造业单项冠军企业名单
大众新闻 王洪涛 2025-12-17 15:52:21原创
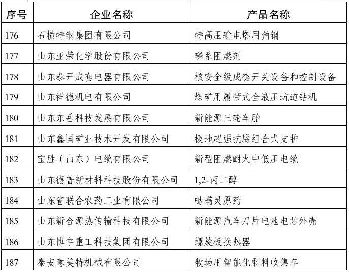
近日,省工信厅公布了第九批山东省制造业单项冠军企业名单及第三批、第六批山东省制造业单项冠军企业复核通过名单,泰安市12家企业入选第九批山东省制造业单项冠军企业名单。

制造业单项冠军企业是指长期专注于制造业特定细分领域,生产技术或工艺水平国际领先,单项产品(生产性服务)市场占有率位居全球前列的企业,被誉为制造业皇冠上的“明珠”。近年来,泰安市工信局聚焦企业成长和技术创新,鼓励企业精耕细作,不断提升产品质量、扩大市场份额,并通过采取梯度培育、政策帮扶、靠前服务等系列措施,帮助企业对标提升,不断培育壮大优质企业主体。截至目前,全市国家级制造业单项冠军企业达到20家、省级制造业单项冠军企业达到96家,优质企业培育工作成效显著。
“市工信局将继续聚焦企业培育,进一步优化生态、整合资源,加大优质企业培育力度,着力激发市场主体活力,健全单项冠军企业梯度培育体系,持续提升企业核心竞争力和产品市场占有率,助力企业高质量发展,为新型工业化强市建设增添新活力。” 泰安市工信局相关负责同志表示。
(来源:泰安日报)
(大众新闻记者 王洪涛 实习生 王珂)
(大众日报及大众新闻客户端欢迎各界投稿,提供线索,包括文字、照片、短视频,文字投稿务必配上照片、短视频。泰安新闻素材请投大众日报泰安记者站电子邮箱dzrbta@126.com,热线电话:05388011909。来稿请务必注明作者、手机,以便进一步联系。)
责任编辑:王洪涛
