泰山财产保险股份有限公司、泰安鑫诚机械科技有限公司招聘!
大众新闻 王洪涛 2025-12-18 19:01:04原创
宝子们看过来,今日份招聘来啦,泰山财产保险股份有限公司面向全国公开招聘一起来看看吧↓↓↓
泰山财产保险股份有限公司社会招聘
招聘岗位
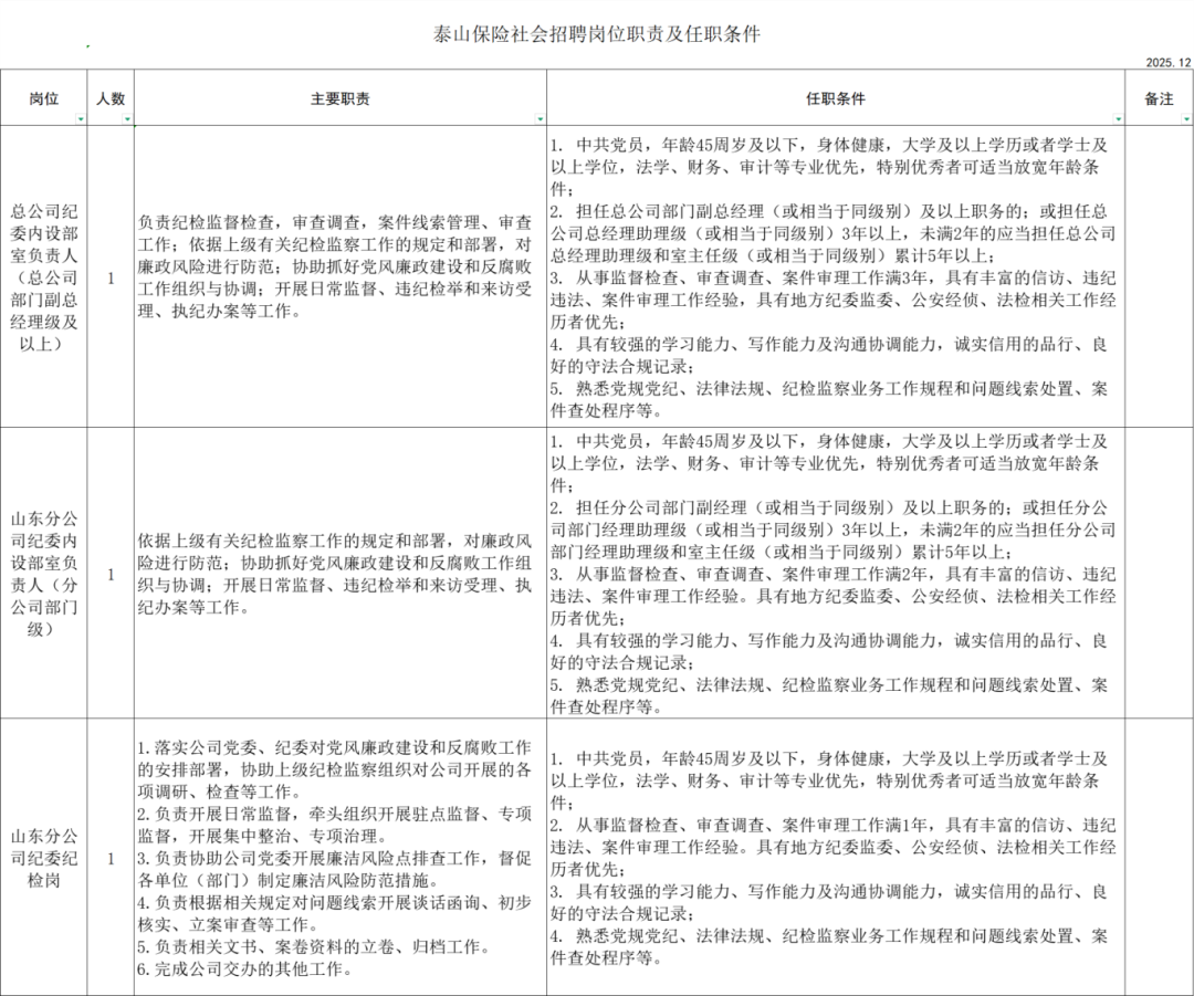
(一)总公司纪委内设部室负责人1名;
(二)山东分公司纪委内设部室负责人1名;
(三)山东分公司纪委纪检岗1名。

基本条件和任职条件
(一)政治素质过硬,拥护中国共产党领导,坚决执行党和国家的路线、方针、政策;
(二)具有大局意识,积极推动公司“优化提升”工作部署要求,服从组织安排;
(三)具有创新意识,敢闯敢试、敢为人先,勇于变革、开拓进取;具有良好的心理素质,身体健康;
(四)具有专业思维、专业素养、专业方法,能够与公司发展、岗位职责相匹配;
(五)具有较强的事业心、责任感,勇担当、善作为,作风扎实,爱岗敬业,团结同志;
(六)具有良好的职业操守和个人品行,严格遵守党章党规党纪和国家法律法规,严守底线,廉洁从业。
上述招聘岗位的主要职责、任职条件等详见《泰山保险社会招聘岗位及任职条件表》
不得应聘的人员范围详见:
2025年“才聚齐鲁 成就未来”泰山财产保险股份有限公司社会招聘公告原文
(http://gzw.shandong.gov.cn/articles/ch00223/202512/ffb10d08-7195-488a-b414-ef0eb2569e05.html)
工作地点和薪酬待遇
本次招聘岗位工作地点为济南市。公司将为录用人员提供具有市场竞争力的薪酬待遇,同时提供丰富的培训和实践锻炼机会,为人才搭建广阔职业发展平台。
招聘报名
(一)报名方式
1. 下载并填写《应聘人员信息表》
2. 其他随附材料包括:身份证、学历及学位证书、《教育部学籍在线验证报告》(海外留学人员需提供教育部留学服务中心出具的《国外学历学位证书》);相关资格证书(职称、职业资格、专业成果及重要奖励等)等材料的电子扫描件。
请将以上相关材料一并发送至zhaopin@taishanpic.com,邮件主题请注明“应聘岗位+姓名”。报名资料不再退回,公司对应聘者信息将予以保密,应聘者对应聘信息真实性负责。
(二)报名时间
本招聘公告有效期自发布之日起至2025年12月25日17:00止。
联系方式
联系人及联系电话:陈老师0531-62306760
监督电话:0531-62306618
即可获取泰山财产保险股份有限公司
招聘公告、完整岗位表等
泰安鑫诚机械科技有限公司招聘岗位
1、二氧化碳气体保护焊焊工:有相关行业的电焊等相关工作经验,熟练操作二氧化碳气体保护焊焊机;持有安监部门颁发的焊工证。
2、电气组装技术工:大专及以上学历,电气机电一体化、机械、液压专业;有经验者可适当放宽。有低压电工证的优先录用。
3、液压技术工:熟练操作液压系统相关设备,如液压泵、油缸、阀组等,能独立完成安装、调试、维护及故障排查。
4、数控车床技术工人:1—3年以上实操经验,能看懂机械图纸(含公差、粗糙度标注)。须具备编程能力,能根据图纸编写,修改加工程序,2年以上经验优先。
5、机电一体化技术员:大专及以上学历,机电一体化、电气工程及其自动化、机械电子工程等相关专业。10年以上机械设备制造、自动化行业相关工作经验,有非标自动化设备经验者优先。能适应短期出差,进行现场调试和支持。
福利待遇
缴纳五险,午餐补贴、节日福利,根据岗位和技能工资3000-12000元/月。
招聘报名
拨打电话进行咨询
单位地址:新泰市经济开发区滨河大道507号。
(来源:山东省国资委、泰安人社,泰安本地宝)
(大众新闻记者 王洪涛 实习生 刘雅萍)
(大众日报及大众新闻客户端欢迎各界投稿,提供线索,包括文字、照片、短视频,文字投稿务必配上照片、短视频。泰安新闻素材请投大众日报泰安记者站电子邮箱dzrbta@126.com,热线电话:05388011909。来稿请务必注明作者、手机,以便进一步联系。)
责任编辑:王洪涛
