2025年全省数据要素市场化配置改革“揭榜挂帅”创新成果名单公布!

数据首发 |  2025-12-22 14:11:01 独家

微信扫码扫码下载客户端

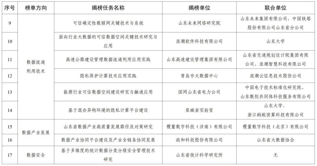
为扎实开展国家数据要素综合试验区建设,加快推进数据要素市场化配置改革,山东省大数据局组织开展了2025年全省数据要素市场化配置改革“揭榜挂帅”工作。各揭榜单位积极探索,创新实践,取得一系列创新成果。现将创新成果名单予以公布。

(点击图片,可放大查看)

责任编辑:王子睿