17家单位“揭榜挂帅”!2025山东数据要素市场化配置改革创新成果公开
大众新闻 戴岳 2025-12-20 19:47:28原创
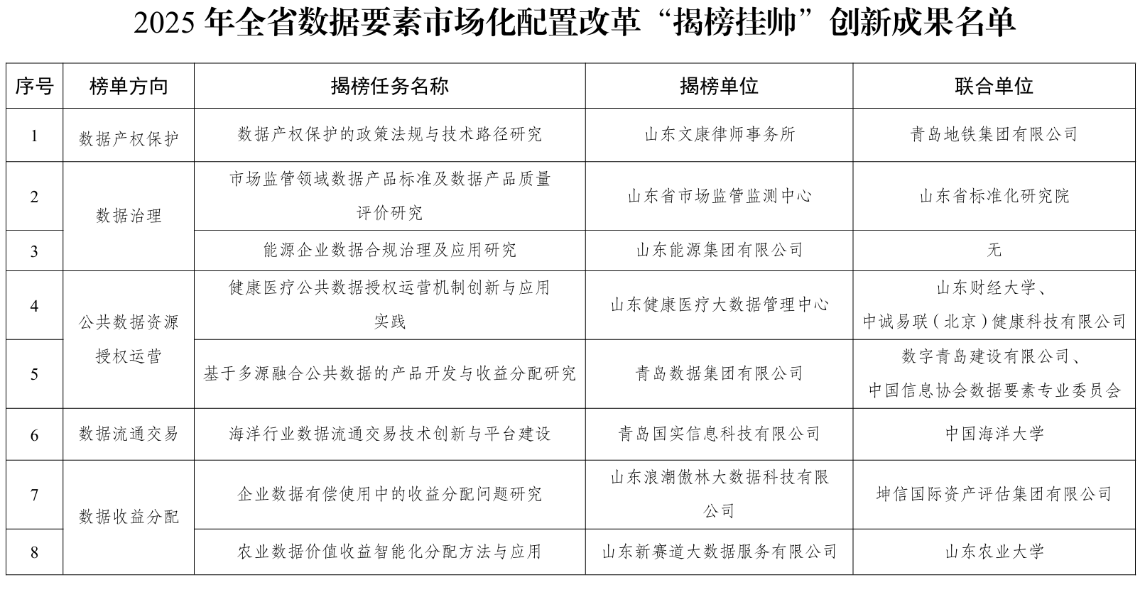
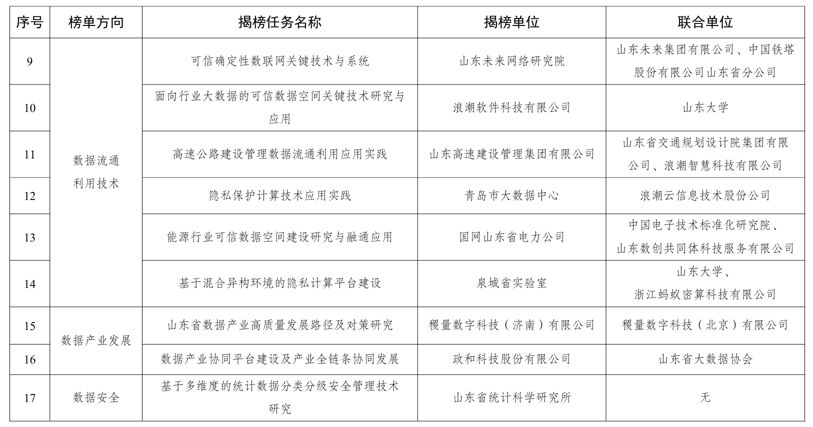
山东省大数据局近日公布2025年全省数据要素市场化配置改革“揭榜挂帅”创新成果名单,17家单位入选。
数据作为形成新质生产力的关键生产要素,正以其独特的价值增值方式促进科技革命和产业变革,提升全要素生产率。数据市场化配置改革已成为山东高质量发展的重要引擎。
此次成果公布是山东扎实开展国家数据要素综合试验区建设,加快推进数据要素市场化配置改革的具体举措。一系列创新成果脱颖而出,涵盖多个方向,包括数据产权保护方向的“数据产权保护的政策法规与技术路径研究”、数据治理方向的“市场监管领域数据产品标准及数据产品质量评价研究”、公共数据资源授权运营方向的“健康医疗公共数据授权运营机制创新与应用实践”、数据流通交易方向的“海洋行业数据流通交易技术创新与平台建设”、数据收益分配方向的“企业数据有偿使用中的收益分配问题研究”、数据流通利用技术方向的“可信确定性数联网关键技术与系统”、数据产业发展方向的“山东省数据产业高质量发展路径及对策研究”、数据安全方向的“基于多维度的统计数据分类分级安全管理技术研究”等任务。
这些成果展现了山东在数据要素市场化配置改革方面的积极探索与创新实效。


(大众新闻记者 戴岳)
责任编辑:许光宇
