缺人!泰安新一批好单位招聘来了!国企、学校...
大众新闻 王洪涛 2025-12-22 14:24:00原创
宝子们看过来,今天小编给大家准备了泰安近期的一些单位招聘信息汇总,有需要的快来看看吧!
ps:招聘信息只截取部分,投递前请查看完整信息
泰安市泰山产业发展投资集团有限公司权属企业招聘
招聘条件
(一)基本条件
1.具有中华人民共和国国籍;
2.遵守宪法和法律;
3.具有良好的政治素质和道德品行;
4.具有正常履行职责的身体条件和心理素质;
5.具有符合岗位要求的工作能力;
6.具备拟任岗位所要求的其他资格条件;
7.法律法规规定的其他条件;
8.岗位所需的专业、学历、年龄、工作经历等具体条件。
(二)不得应聘的人员范围详见:
✅泰安市泰山产业发展投资集团有限公司权属企业管理人员招聘公告
(一)原文
(https://gzw.taian.gov.cn/art/2025/12/10/art_178895_10303656.html)
✅泰安市泰山产业发展投资集团有限公司权属企业工作人员招聘公告
(二)原文
(https://gzw.taian.gov.cn/art/2025/12/10/art_178895_10303657.html)
(三)回避制度
人员实行公开招聘回避制度,凡与泰安市泰山产业发展投资集团有限公司招聘企业负责人员有夫妻关系、直系血亲关系、三代以内旁系血亲或者近姻亲关系的应聘人员,不得应聘该国有企业人事、财务、监督检查等岗位,以及有直接上下级领导关系的岗位。集团具体负责组织招聘的工作人员,涉及与本人有上述亲属关系或者其他可能影响招聘公正的,也应当回避。
招聘岗位
✅管理人员招聘岗位

✅工作人员招聘岗位

招聘报名
✅报名时间:2025年12月17日9:00至2025年12月31日17:00。
✅报名入口:“智联招聘”网站(https://sdtsyy.zhaopin.com/)、智联招聘APP、公众号进行网上报名。
✅报名材料:近期免冠二寸彩照、本人身份证(正反面)、学历证书、教育部学历证书电子注册备案表、专业技术职务资格证、职(执)业资格证及获奖证书等材料,有相关工作经验要求的还需提供相应的工作证明材料。招聘公告和岗位中,其他未明确时限的报考资格条件,应聘人员均应于2025年12月31日前取得。
联系方式
✅咨询电话:
智联招聘济南公司:0531-55564088
泰山产业集团组织人事部:0538-6218116
泰山药业:0538-8205002
✅监督电话:0538-6213309(泰山产业集团纪委综合督查室)
✅咨询时间:2025年12月10日至2025年12月31日
上午8:30-11:30 下午2:00-5:30
泰山科技学院

招聘岗位
招聘基本条件
(一)基本条件
1.拥护共产党的路线、方针和政策,热爱高等教育事业和高校工作,遵纪守法,品行端正。
2.有良好的职业道德,爱岗敬业,事业心和责任感强,能够正常完成学院各项工作安排。
(二)不得应聘的人员范围详见:
泰山科技学院2025年12月份人才招聘计划原文
(https://rlzyc.tskjxy.edu.cn/info/1006/1247.htm)
报名方式
✅报名日期:从招聘简章发布之日起开始报名,招满为止。
✅报名方式:通过电子邮件发送简历,邮件主题及文件压缩包命名:应聘部门+岗位+姓名+招聘信息获取途径,邮件格式错误或所含材料不全均视为报名不成功。
✅联系方式
邮箱地址:rlzy@tskjxy.edu.cn
联系人:张老师
联系地址:山东省泰安市岱岳区山口镇学院西路8号
人力资源处:0538-6361230(工作日上午8:00—11:50,下午14:00—17:50)
✅报名材料:
(1)《泰山科技学院基本信息登记表》(附件),(命名为:应聘部门岗位+毕业院校+专业+姓名+招聘信息获取途径,例:大数据学院+泰山科技学院+软件工程+张三+学校官网)
(2)其他材料:身份证、个人简历、学信网学历认证、各阶段学历学位证书(应届生未取得最高学历证书可暂不提供)、专业技术职务/职称证书扫描件、主要研究成果(同基本信息登记表共同压缩打包投递,不接收超大附件)。
薪酬待遇
1.学校提供有竞争力的薪酬福利如住房补贴、工作日用餐补贴及通讯补贴等,应届硕士研究生年薪9-12万,中级职称年薪12-16万,副高职称年薪16-18万,正高职称年薪18-23万。
2.享受工会福利,校内设“教职工之家”,免费提供教职工休闲、娱乐、健身场所。
3.周末双休,法定节假日休息,寒暑假带薪。
4.生日慰问金、节日慰问金及福利、专项学习教育经费、五险一金、年度健康体检。
5.各类培训进修机会:寒暑假出国交流游学,高校交流研讨会,校内外专项培训以及挂职锻炼,韩国专项项目交流提升等。
6.每年斥资百万奖励优秀教师及教育工作者,个人最高奖金达5万元。
7.每年选拔优秀教职工可携带家人免费去往三亚度假。
8.丰富多样的福利项目:包括:与明星面对面-迎新晚会教职工专属座位,电影免费门票、师生集体生日会、教职工家属开放日活动、教工及子女免费游泳培训班等。
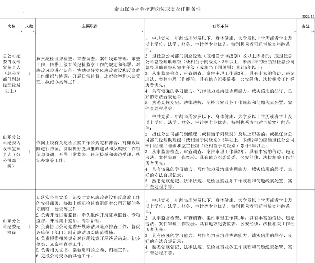
泰山财产保险股份有限公司社会招聘
招聘岗位
(一)总公司纪委内设部室负责人1名;
(二)山东分公司纪委内设部室负责人1名;
(三)山东分公司纪委纪检岗1名。

基本条件和任职条件
(一)政治素质过硬,拥护中国共产党领导,坚决执行党和国家的路线、方针、政策;
(二)具有大局意识,积极推动公司“优化提升”工作部署要求,服从组织安排;
(三)具有创新意识,敢闯敢试、敢为人先,勇于变革、开拓进取;具有良好的心理素质,身体健康;
(四)具有专业思维、专业素养、专业方法,能够与公司发展、岗位职责相匹配;
(五)具有较强的事业心、责任感,勇担当、善作为,作风扎实,爱岗敬业,团结同志;
(六)具有良好的职业操守和个人品行,严格遵守党章党规党纪和国家法律法规,严守底线,廉洁从业。
上述招聘岗位的主要职责、任职条件等详见《泰山保险社会招聘岗位及任职条件表》。
不得应聘的人员范围详见:
2025年“才聚齐鲁 成就未来”泰山财产保险股份有限公司社会招聘公告原文
(http://gzw.shandong.gov.cn/articles/ch00223/202512/ffb10d08-7195-488a-b414-ef0eb2569e05.html)
招聘报名
✅报名方式
1. 下载并填写《应聘人员信息表》
2. 其他随附材料包括:身份证、学历及学位证书、《教育部学籍在线验证报告》(海外留学人员需提供教育部留学服务中心出具的《国外学历学位证书》);相关资格证书(职称、职业资格、专业成果及重要奖励等)等材料的电子扫描件。
请将以上相关材料一并发送至zhaopin@taishanpic.com,邮件主题请注明“应聘岗位+姓名”。报名资料不再退回,公司对应聘者信息将予以保密,应聘者对应聘信息真实性负责。
✅报名时间
本招聘公告有效期自发布之日起至2025年12月25日17:00止。
联系方式
✅联系人及联系电话:陈老师0531-62306760
✅监督电话:0531-62306618
泰安市律师协会
招聘岗位
1、综合文秘岗1人:本科及以上学历,党员,3年以上工作经历,具有较强的文字综合能力,能够独立完成公文和相关材料的撰写工作,有党政机关、企事业单位从事综合文字工作经验等相关工作经验者优先。具有较强的学习力、执行力及办理泰安市律师协会事务性工作的能力;熟悉自动化办公系统;具有一定党务工作处理能力。
2、投诉处理、会务保障岗1人:本科及以上学历,3年以上工作经历,具备较强的沟通协调能力、文字综合能力,熟悉自动化办公系统。有律师执业或法律相关工作经验的优先。
招聘报名
✅报名时间:此次公开招聘工作自简章发布之日起开始报名,报名时间截止至2025年12月31日,报名截止后根据工作需要可适当延长报名时间。同时根据岗位报名情况,适时启动考试、考察、体检等程序。
✅报名方式:本次招聘采取网上报名方式进行,应聘人员下载《泰安市律师协会招聘报名表》,将完整填写的该表与学历和学位证书、身份证、无犯罪记录证明以及能够证明自己具有相关优势和专长的其他材料(如职业资格证书、专业技术资格证书等)的PDF格式的扫描件以压缩包形式于2025年12月31日前发到邮箱:bm668899@126.com,邮件主题注明“泰安市律协+岗位名称+姓名”。报名时间以邮件收到时间为准,应聘人员发送邮件后应和招聘单位电话确认。
薪资待遇
具体薪酬福利待遇执行受遣单位薪酬与福利管理制度,享受国家法定休假和五险一金,中秋、春节有过节费。如周末安排加班将依法发放加班费。薪酬结构为基本工资、基础绩效工资和考核绩效工资结合工作履历和综合能力等最终确定。
咨询电话
✅咨询时间:工作日8:30-12:00,13:30-17:00
✅报名邮箱:bm668899@126.com

(来源:泰安市国资委、山东省国资委、泰山科技学院、泰安人社,泰安本地宝)
(大众新闻记者 王洪涛 实习生 王珂)
(大众日报及大众新闻客户端欢迎各界投稿,提供线索,包括文字、照片、短视频,文字投稿务必配上照片、短视频。泰安新闻素材请投大众日报泰安记者站电子邮箱dzrbta@126.com,热线电话:05388011909。来稿请务必注明作者、手机,以便进一步联系。)
责任编辑:王洪涛
