2026年残疾人单考单招五校联合考试启动 报名时间安排公布
大众报业·齐鲁壹点 2025-12-22 18:56:49
近日,2026年全国残疾人单考单招招生考试相关安排正式公布,北京联合大学、长春大学、天津理工大学、郑州师范学院、滨州医学院五所高校将采用联合考试方式开展招生工作,为残疾人考生搭建便捷、规范的升学通道。
为保障报名工作顺利推进,相关部门明确了2026年度残疾人单招“五校联合考试”报名核心要求及时间安排,北京联合大学官网公布的报名要求具体如下:
1. 考生必须到户籍所在地的区县级招生办公室进行高考报名,获取全国统一高考以“26”开头的 14 位考生号,否则学校无法办理录取手续,后果自行承担。
2. 报名程序:考生网上报名(免收报名考试费)→学校审核→学校分配考场→考生打印准考证→考生按照时间要求参加考试。
3. 网上报名各阶段时间安排:

报名网址:https://zsxx.buu.edu.cn/,登录“招生考试报名系统”,进入“残疾人单考单招”栏目进行报名。报名系统对外开放时间按照招生网站公布的为准。
4. 上传电子版材料(所有上传材料必须为原件,复印件无效)
①考生本人一寸近期免冠证件照片;
②考生本人身份证原件(包括正反面);
③考生本人残疾证原件(包括残疾证所有页面);
④考生本人高中毕业证书或应届毕业生证明原件;
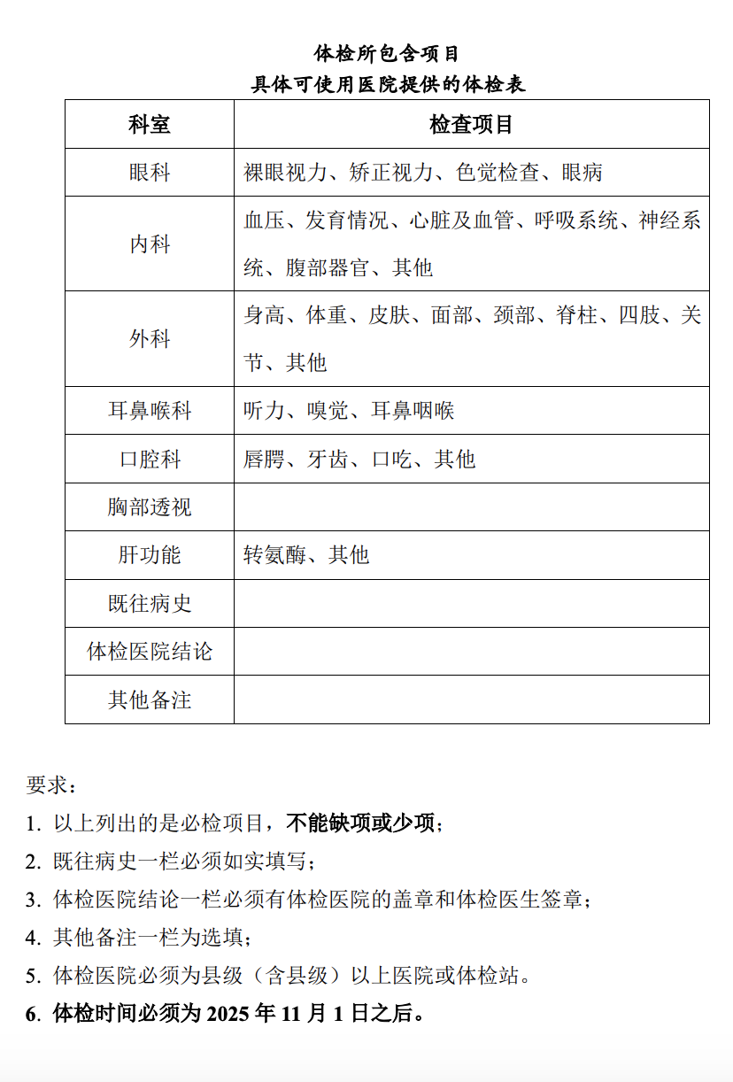
⑤考生本人县级以上医院体检表原件(包括体检表所有页面)。
5. 考试时间确定后将在学校招生网站公布,具体安排详见准考证。高水平运动员、艺术团特招生和参与融合教育联合培养选拔的考生均需网上报名。专业测试、面试具体考试时间及安排详见考试公告, 报考高水平运动员和艺术团
特招生的考生需携带所有相关证书原件及复印件一套,现场核验原件,复印件学校留存。
6. 2026 年残疾人单考单招招生考试北京联合大学与长春大学、天津理工大学、郑州师范学院、滨州医学院采取五校联合考试的方式进行。
视力残疾考生考试地点为北京联合大学特殊教育学院,具体地址为北京市丰台区永外蒲黄榆二巷甲 1 号。
听力残疾考生考试地点为长春大学,具体地址为吉林省长春市朝阳区卫星路 6543 号。
7. 五校联合考试工作小组将及时在招生网站发布五校联合考试相关通知,请考生及时关注招生网站公告。
具体模版如下:

应届毕业生证明模版

体检所包含项目:注意体检时间必须是2025年11月1日以后;

(来源:北京联合大学)
责任编辑:翟元昊
