不吃晚饭能减肥吗?很多人瘦不下来可能是这些原因
央视新闻 2025-12-28 06:00:00
今年,国家有关部门持续推进“体重管理年”行动,普及健康生活方式,“减重”成为高频健康热词。一年来,你对自己的体重管理是否满意?今天,一起全面了解科学减肥的正确方式!

体重异常会导致多种慢性病
体重是衡量一个人健康状况的重要指标之一,人太胖或太瘦都会影响健康。体质指数(BMI)是衡量人体胖瘦程度的标准:体重指数(BMI)=体重(千克)/身高(米)²。
18岁—64岁:BMI的正常范围是18.5—23.9;65岁以上:理想体重指数为20—26.9;80岁以上:理想体重指数为22—26.9;
当然,BMI是一个参考值,由于每个人的身体成分不同,肌肉含量高的人,可能BMI也略高,但实际上这并不是肥胖。除了BMI,腰围、腰臀比、体脂率和内脏脂肪面积等也是常见的健康评估指标。
体重异常容易导致多种慢性病。目前,被证明与肥胖相关的疾病超过200种,包括糖尿病、脑卒中、冠心病、高血压、骨关节炎等,还与多种肿瘤的发生有关。但只要开始减重,这些疾病都能得到改善。
1、腹型肥胖,心血管疾病和慢性病的温床
临床数据证实,腹型肥胖是心血管疾病和糖尿病的重要危险因素,同时也是血脂异常和高尿酸血症的重要危险因素。与正常体重人群相比,此类型肥胖和超重人群患四种慢性病的风险达2~5倍。
2、女性肥胖,生殖系统的混乱制造者
女性不仅比男性更易肥胖,且主要集中在腹部和臀股部。女性体重一旦超标,最特别的危害就是生殖内分泌紊乱,从而引发月经失调、不孕及乳腺癌、子宫内膜癌等多种疾病。
3、少肌性肥胖,老年人跌倒的元凶之一
当越来越多脂肪堆积在腹部脏层及器官之间,便形成了少肌性肥胖。与单纯肥胖相比,少肌性肥胖的老年人更易患身体残疾和平衡障碍,跌倒的风险随之增加。

很多人瘦不下来的原因
其实,减肥并不是简单的“少吃多动”就可以了,它涉及饮食、运动、遗传、代谢、心理等多个方面的因素。
1、饮食结构不合理
有的人喊着减重,却越减越重,这很大程度上源于不良的饮食习惯。比如:
有的人过度节食,缺乏碳水、蛋白质和膳食纤维的必要摄入,引起代谢减慢、紊乱;
有的人被所谓的瘦身食品给“蒙骗”了,这些食品反而更易让人长胖;
还有人为了保持饥饿感不吃晚饭,长此以往不仅会对身体造成不良影响,还会使身体代谢机能明显下降,反而不利于未来减重。
2、运动方式不科学
有的人仅依赖单一的运动方式去减重,短期内看到了一定效果,但长期下来,身体逐渐适应这种运动强度,进入“平台期”后,效果就会逐渐降低。此时,可以尝试增加强度或更换其他类型的运动。
3、天生“易胖体质”
有研究显示,人的胖瘦,受遗传因素影响的比例为40%到70%。
有的人可能因为天生具有较高的基础代谢率,占了每日能量消耗的“大头”,因此,不怎么锻炼也不会发胖;而另一些人则可能因为天生新陈代谢速度慢,更容易积累脂肪;还有的人受“贪吃基因”(FTO基因)的“操控”,难以抗拒高糖、高脂肪食物的诱惑,增加了体重管理的难度。
4、越累反而越胖
对上班族而言,工作负担过重时,“压力荷尔蒙”皮质醇指数就会相应升高,此时大脑会发出信号,不断提醒身体补充能量,从而导致摄入过多。
有的人久坐办公,日常能量消耗本就较少,熬夜加班又导致“饥饿素”快速增加,使得胃口大开吃夜宵,于是形成了“过劳肥”。

如何正确减重?
所有有减重需求的个体都应接受全面的生活方式干预,包括制定合理的减肥计划、减少饮食能量摄入、增加身体活动及其他有益于减重的行为改变等。
1、膳食干预
膳食干预是生活方式干预的主要手段,在限制总能量摄入的基础上,通过均衡膳食模式或调整食物构成等,维持机体能量摄入与消耗之间的负平衡状态。
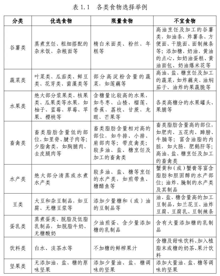
保持健康体重,最重要的是吃对食物。此前,国家卫健委发布了《成人肥胖食养指南(2024年版)》,手把手教大家科学减肥。
01.这些食物优先选:
优质碳水化合物:如糙米、燕麦、全麦面包等全谷类,红薯、紫薯、山药、芋头等薯类,是机体供能的主要物质。
高纤蔬菜:如西红柿、黄瓜、油麦菜、西蓝花、生菜等,能量低,可提供维生素、矿物质,富含膳食纤维。
优质蛋白质:如鸡胸肉、虾仁、鱼肉、牛肉、鸡蛋等动物蛋白质,黄豆、鹰嘴豆、毛豆等植物蛋白质,有助于维持生理功能,增加饱腹感。
优质脂肪:如杏仁、核桃、腰果、奇亚籽、橄榄油、亚麻籽油等,有助于高效供能及储能,促进脂溶性维生素的吸收。
02.这些食物要少吃
少吃高能量食物:高能量食物通常是指提供400kcal/100g以上能量的食物,如油炸食品、含糖烘焙糕点、糖果、肥肉等;
高油高盐高糖食物:严格控制脂肪/油、盐、添加糖的摄入量,每天食盐摄入量不超过5g,烹调油不超过20~25g,添加糖的摄入量最好控制在25g以下。
严格限制饮酒:每克酒精可产生约7kcal能量,远高于同质量的碳水化合物和蛋白质产生的能量值。

03.每天具体吃多少?
控制总能量摄入,可基于不同人群每天的能量需要量(如下表),推荐每日能量摄入平均降低30%~50%或降低500~1000kcal,或推荐每日能量摄入男性1200~1500kcal、女性1000~1200kcal的限能量平衡膳食。

可根据不同个体基础代谢率和身体活动相应的实际能量需要量,分别给予超重和肥胖个体85%和80%的摄入标准,以达到能量负平衡,同时能满足能量摄入高于人体基础代谢率的基本需求,帮助减重、减少体脂。
可根据身高(cm)减去105计算出理想体重(kg),再乘以能量系数15~35kcal/kg(一般卧床者15kcal/kg、轻身体活动者20~25kcal/kg、中身体活动者30kcal/kg、重身体活动者35kcal/kg),计算成人个体化的一日能量。
04.饮食习惯、时间和顺序
在控制总能量摄入的基础上保持一日三餐的时间相对固定,定时定量规律进餐,可避免过度饥饿引起的饱食中枢反应迟缓而导致进食过量。
不暴饮暴食,控制随意进食零食、饮料,避免夜宵。
进餐宜细嚼慢咽,摄入同样食物,细嚼慢咽有利于减少总食量。
重视早餐,不漏餐,晚餐勿过晚进食,建议在17:00~19:00进食晚餐,晚餐后不宜再进食任何食物,但可以饮水。
适当改变进餐顺序也是一种简单、易行、有效的减重方法。按照蔬菜—肉类—主食的顺序进餐,也有助于减少高能量食物的进食量。
05.各个地区“三餐”食谱
值得注意的是,这份指南还包含了全国不同地区的全天食谱示例,并备注了食谱的“总能量”。不同地区的使用者可参照食养原则和建议,结合食物交换表,根据具体情况进行合理搭配。以春季食谱为例:







2、运动干预
肥胖患者减重的运动原则是中低强度有氧运动为主,抗阻运动为辅。
每周进行150~300分钟中等强度的有氧运动,每周5~7天,至少隔天运动1次,如快走、游泳、骑自行车等。
抗阻运动
每周2~3天,隔天1次,每次10~20分钟。每周通过运动消耗能量2000kcal或以上,如撸铁、俯卧撑等。
图片来源:体重管理指导原则(2024年版)
尽可能减少静坐和被动视屏时间,每天静坐和被动视屏时间要控制在2~4小时以内。
对于长期静坐或伏案工作者,每小时要起来活动3~5分钟。
3、睡眠管理及心理支持
多睡觉,真的可以减肥。简单来说,睡眠与肥胖的关系是:睡得少,吃得多;睡得多,吃得少。一项随机临床实验表明,平时睡眠不足6.5小时的成年人,睡眠时间每增加1小时=能量摄入减少162千卡≈少吃1碗米饭。建议:
6~12岁每日睡眠时间9~12小时;13~17岁青少年每日保持8~10小时睡眠。
维持规律的睡眠—觉醒作息时间。必要时采取心理支持与放松训练。
4、医学干预
如果通过充分的综合生活方式干预仍无法减重,可以在严格评估后,考虑医学治疗进行干预,如药物或手术治疗。
今年,不少医院积极开设体重管理、减重多学科联合等门诊,帮患者制定包括饮食、作息、运动在内的体重管理方案。有些门诊还会针对不同人群提供诊疗方案,治疗后终身随访。
2025年3月20日,在浙江省湖州市中心医院,患者正通过多学科体重管理中心接受减重诊疗。
减肥就像马拉松,要有节奏感
减肥要循序渐进,减重太快,容易导致基础代谢降低、激素调节紊乱,养成易胖体质。
对于大多数超重或轻度肥胖者,建议初始时设立每周减轻体重约0.5~1kg的目标,每月减轻2~4kg,6个月内减轻当前体重的5%~15%并维持;
对于中、重度肥胖者,建议设立周、月目标,定期评估,按减轻现体重的5%、10%、15%划分阶段性减重目标,周期为3至6个月。
减肥不是短跑,而是终身的健康管理。我们能做的,不是追求用极端的方式短时间改变体重,而是要在长年累月中逐步改变生活方式,和身体一起达成新共识。通过这种方法减肥成功,也会让人受益终生。
(央视新闻)
责任编辑:房超
