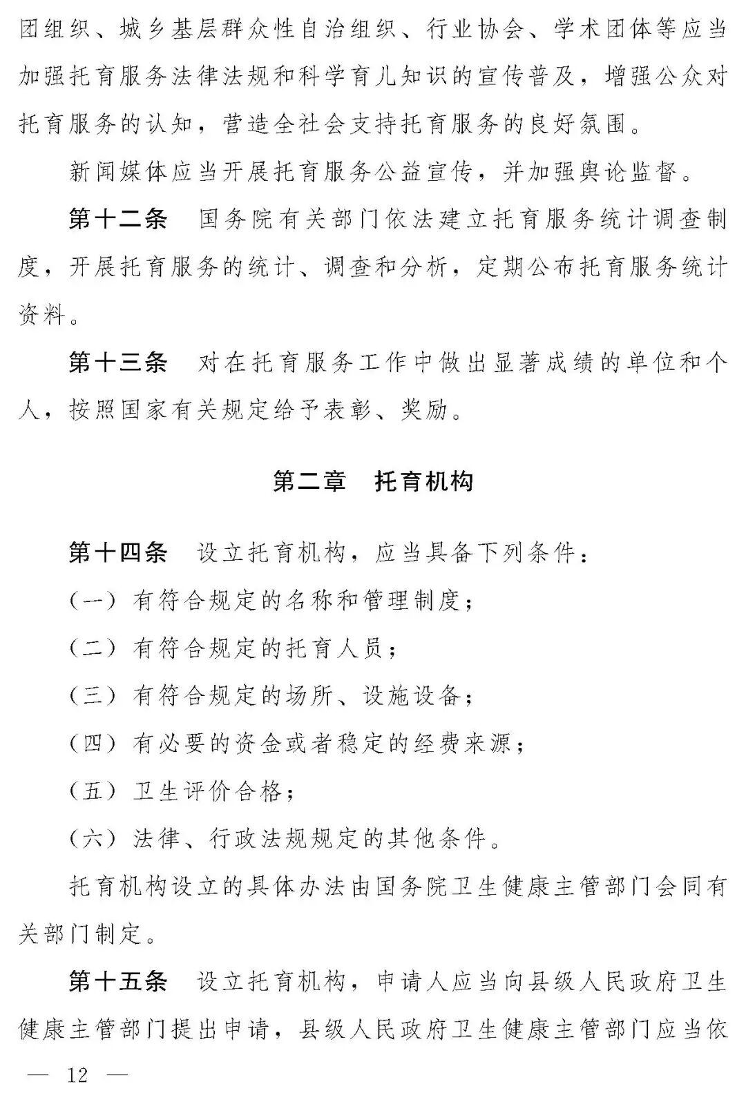
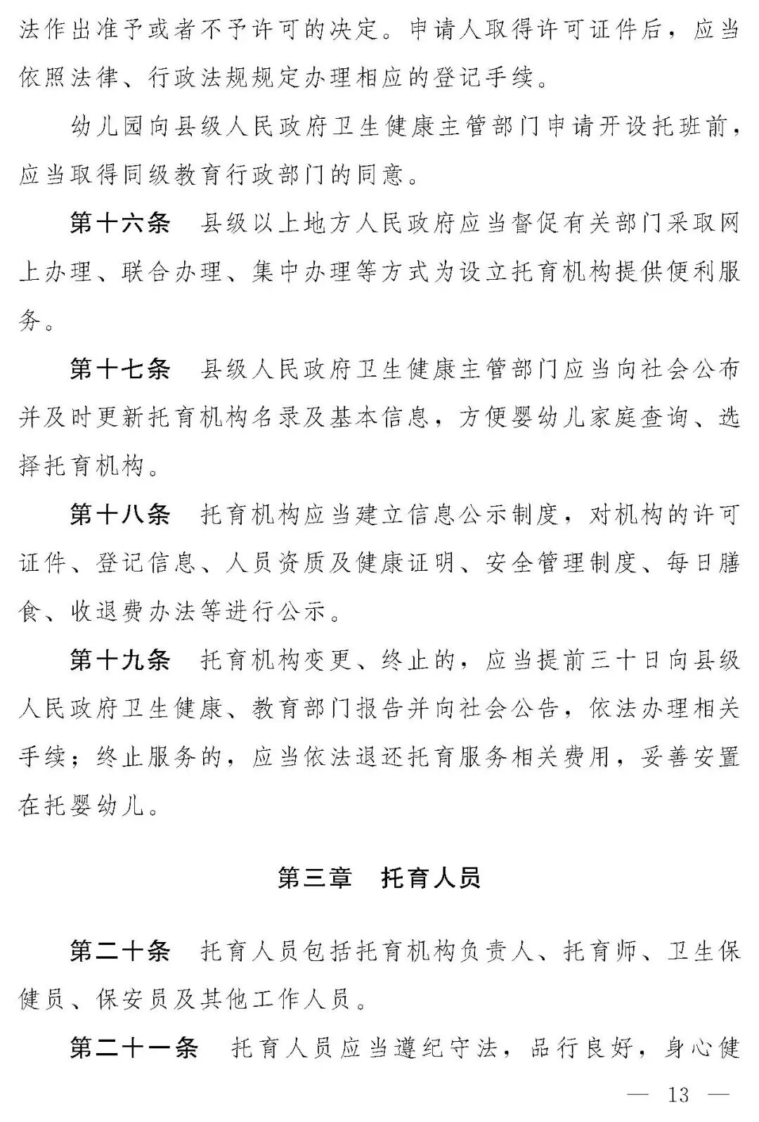
托育服务法(草案)公开征求意见
壹妈当先 | 2025-12-29 13:41:25
微信扫码扫码下载客户端

十四届全国人大常委会第十九次会议对《中华人民共和国托育服务法(草案)》进行了审议。现将《中华人民共和国托育服务法(草案)》公布,社会公众可以直接登录中国人大网(www.npc.gov.cn)或国家法律法规数据库(flk.npc.gov.cn)提出意见,也可以将意见寄送全国人大常委会法制工作委员会(北京市西城区前门西大街1号,邮编:100805。信封上请注明托育服务法草案征求意见)。
征求意见期限为30日(2025-12-27 至 2026-01-25)。


















(中国人大网)
责任编辑:徐田田
