黄河三角洲湿地生态监测预警场景入选国家示范清单
齐鲁晚报·齐鲁壹点客户端 马瑞琳 2025-12-31 15:37:02原创
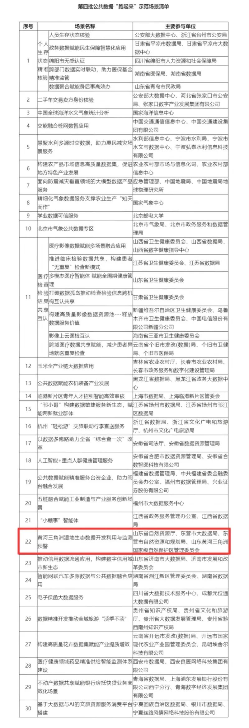
近日,黄河三角洲湿地生态数据开发利用与监测预警场景成功入选国家数据局第四批公共数据“跑起来”示范场景清单。

国家数据局开展公共数据“跑起来”示范场景建设,是贯彻落实中央关于加快公共数据开发利用决策部署的重要举措,场景覆盖产业发展、教育科技、医疗健康、民生服务、基层治理等16个领域,旨在打通公共数据供给-流通-利用链条,形成一批可复制可推广的开发利用模式,打造一批社会效益突出、产业带动作用强的应用,推动场景从“点上突破”走向“面上开花”,更好赋能经济社会高质量发展。
黄河三角洲湿地生态数据开发利用与监测预警场景聚焦湿地生态保护,整合“天空地海”多源数据,构建起覆盖水文、植被、鸟类等21类要素的PB级生态数据资源池。本场景通过打造“生态环境一张图”数据体系,实现基础地理信息、卫星遥感图像、保护区视频监控与水质传感器、无人机航拍、海洋灾害立体监测等数据资源共享,支撑湿地生态修复、盐碱地改良、生态灾害跨部门协同响应等高价值应用场景,为陆海统筹型自然保护地数据应用提供黄河口样板。(大众新闻记者 马瑞琳)
责任编辑:王明华
