泰安市人民政府通知
大众新闻 王洪涛 2026-01-02 08:11:04原创
泰安市人民政府关于公布第十一批市级非物质文化
遗产代表性项目名录的通知
各县、市、区人民政府,各功能区管委会,市政府各部门、直属单位,省属以上驻泰各单位:
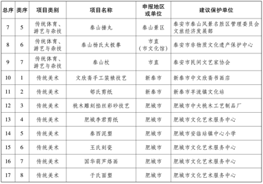
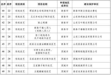
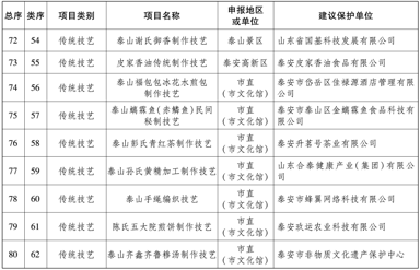
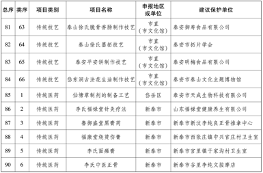
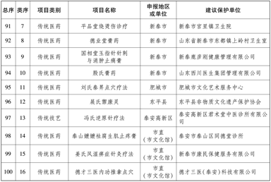
根据《中华人民共和国非物质文化遗产法》《山东省非物质文化遗产条例》,市政府研究确定了第十一批市级非物质文化遗产代表性项目名录(共计107项),现予公布。
各级各有关部门和单位要全面落实市委、市政府相关工作要求,坚持“保护为主、抢救第一、合理利用、传承发展”方针,科学规划、系统推进、精准施策,持续提升非物质文化遗产保护传承水平,为传承弘扬中华优秀传统文化、彰显泰安特色文化作出更大贡献。
附件:泰安市第十一批市级非物质文化遗产代表性项目名录 .pdf











泰安市人民政府
2025年12月24日
文件下载: 泰政字 〔 2025 〕 88 号 泰安市人民政府关于公布第十一批市级非物质文化遗产代表性项目名录的通知

(来源:泰安市人民政府网站)
(大众新闻记者 王洪涛 实习生 王珂)
(大众日报及大众新闻客户端欢迎各界投稿,提供线索,包括文字、照片、短视频,文字投稿务必配上照片、短视频。泰安新闻素材请投大众日报泰安记者站电子邮箱dzrbta@126.com,热线电话:05388011909。来稿请务必注明作者、手机,以便进一步
责任编辑:王洪涛
