多地门店被曝跑路,知名连锁店道歉
南方都市报 2026-01-03 14:56:37
近日,由知名演员古天乐代言的面部清洁护理连锁品牌“洗脸熊·洗脸吧”,被曝多地门店跑路。
近日,来自广东、浙江、上海等多地的消费者投诉:洗脸熊门店突然关门。
有网友反映,门店跑路后遭遇退款难,且会员卡在其他门店无法使用。也有人反映,有的门店前一天还在发朋友圈宣传,次日便人去楼空。而且,去其他门店查询后被告知并非会员,即充值的款项没有进入公司系统,网友质疑门店是否早就想跑路。

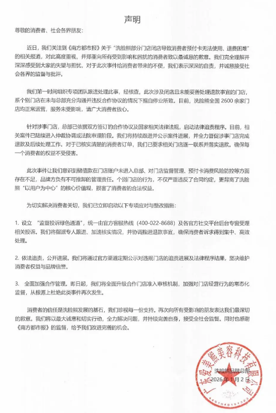
针对此事,洗脸熊创始人唐华波向记者表示,对于监管不到位深感自责,将切实维护好消费者的权益。1月2日,其提供的声明显示,企业高度重视部分消费者反馈的门店闭店导致预付卡退费难等问题,并郑重向所有受到影响和困扰的消费者致以最诚恳的歉意,诚恳接受社会各界的监督与批评。
洗脸熊在声明中表示,企业第一时间组织专项团队跟进处理此事,经核查,此次涉及闭店且未能妥善处理退款事宜的门店,系个别门店在未与总部充分沟通并违反合作协议的情况下擅自停业所致。目前,洗脸熊全国2600余家门店均正常运营,服务未受影响,请广大消费者放心。
针对涉事门店,洗脸熊总部已依据双方签订的合作协议及国家相关法律法规,启动法律追责程序。目前,相关案件已陆续进入仲裁协调或法院审理阶段。企业将持续跟进并公示案件进展,并全力督促涉事门店完成退款及后续处理工作。对于已核实清楚的消费者订单,企业已要求相关门店逐一联系并落实退款。确保每一个消费者的权益不受侵害。

洗脸熊官网显示,品牌由古天乐代言,主打皮肤清洁,品牌宣称“不卖货,只洗脸”“男生女生都爱的洗脸品牌”。洗脸熊主体企业为广东爱美熊美容科技有限公司,位于广州市海珠区,该公司成立于2021年。
洗脸熊提供的洗脸项目从几十元到上百元不等。以广州一家洗脸熊门店为例,美团平台显示,公司推出清洁黑头、净油祛痘等多个套餐,单次项目价格区间为53元—240元。
针对洗脸熊多家门店被曝跑路一事,广州市海珠区商务科方面向记者表示,该部门已陆陆续续收到多起类似的投诉。洗脸熊以加盟为主,该公司实际上是对品牌进行管理,而对充值收费这方面的管理并没有统一,海珠区商务科已联系该企业进行沟通。
广州市海珠区市场监管局回应称,该局已知悉相关情况,并对该公司总部加强监管,如有市场监管领域的违法违规行为将依法依职责查处。
(南方都市报)
责任编辑:朱洪蕾
