贵州茅台公布新一轮股份回购进展:已斥资1.2亿元回购8.7万股
澎湃新闻 2026-01-04 22:38:39
贵州茅台耗资1.2亿元回购8.7万股股份。
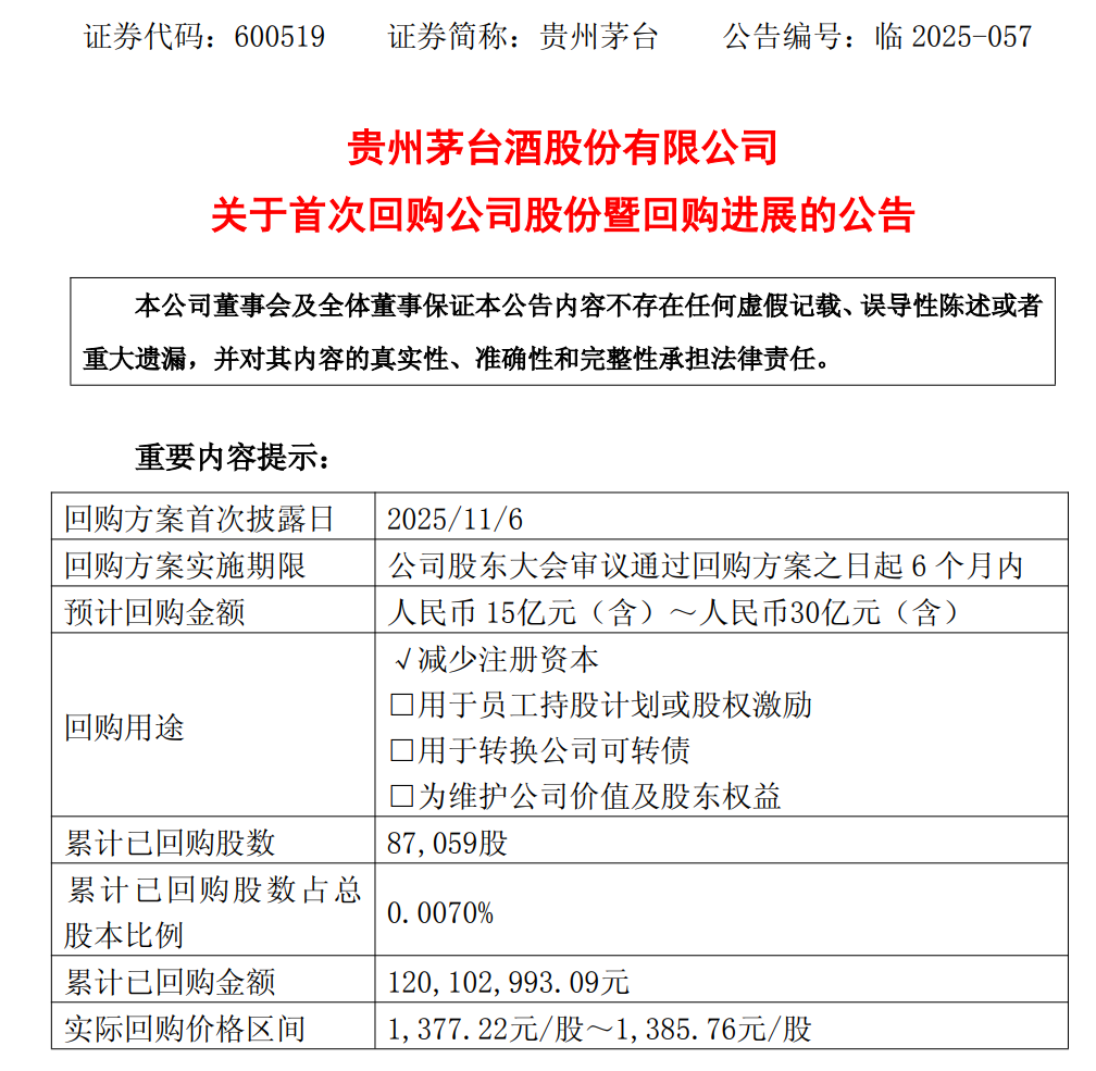
1月4日,贵州茅台酒股份有限公司(贵州茅台,600519.SH)公告称,2025年12月31日,公司通过集中竞价交易方式首次回购股份87059股,已回购股份占公司总股本的比例为0.0070%,购买的最高价为1385.76元/股 、 最低价为1377.22元/股,已支付的总金额约为1.2亿元(不含交易费用)。

据公告,公司于2025年11月28日召开2025年第一次临时股东大会,审议通过了《关于以集中竞价交易方式回购公司股份的方案》,并于2025年12月25日披露了《关于以集中竞价交易方式回购公司股份的回购报告书》,公司将以自有资金通过集中竞价交易方式回购股份,用于注销并减少注册资本,回购价格不超过1863.67元/股(含),回购金额不低于15亿元(含)且不超过30亿元(含),实施期限为自公司股东大会审议通过回购方案之日起6个月内。
贵州茅台在公告中还称,公司将严格按照相关规定,在回购期限内根据市场情况择机做出回购决策并予以实施,同时根据回购股份事项进展情况及时履行信息披露义务。
2025年11月5日,贵州茅台公告,公司拟以集中竞价交易方式回购股份,回购金额不低于15亿元(含)且不超过30亿元(含),回购股份将用于注销并减少公司注册资本,资金来源为自有资金。
据了解,此次为贵州茅台自上市以来所实施的第二次注销式回购。此前,贵州茅台于2024年9月宣布拟30亿元-60亿元回购公司股份,为自上市以来首次实施注销式回购。
刚刚过去的元旦假期中,在贵州茅台打造的数字营销平台i茅台上,1499元的飞天茅台遭到“疯抢”,引发热议。
贵州茅台此前宣布,2026年1月1日9时,规格为53度/500ml的2026年飞天茅台(下称“新飞天”)在i茅台APP上正式开售,售价为1499元/瓶,每位用户每日最多可购买12瓶。每日投放量会综合考虑防止炒作、供需适配和市场稳定确定,当日售完即止。之后,每日上午9时准点开售。据了解,这是i茅台上线近四年来首次销售1499元飞天茅台。
记者于1月1日实测发现,当天上午9时开售后,新飞天“秒空”,之后每5分钟放货一次,且多轮补货均售罄。1月2日、3日,飞天茅台“秒空”现象持续。
尽管贵州茅台方面并未公布新飞天的具体投放量,但据“小茅i茅台”微信公号1月3日晚间发布消息,元旦假期三天时间,超10万名用户购买到自己心仪的产品。
不过仅仅过了三天,i茅台就调整了限购数量,由12瓶降至6瓶。i茅台表示,春节将至,为满足更多用户的需求,自1月4日至春节前,将每人每日可购买的飞天53%vol 500ml贵州茅台酒(2026)最大数量调整为6瓶。
限购数量减半后,记者于1月4日上午9时再次尝试在i茅台上购买1499元的新飞天,依旧未能成功购得产品,购买页面还多次提示“当前访问人数过多,请稍后再试”。
值得留意的是,在i茅台上新飞天接连“秒空”之际,飞天茅台的批价连日来持续下探,其中,25年飞天散瓶最新批价已跌至1490元/瓶。
据第三方平台“今日酒价”披露的各大名酒批发参考价显示,1月4日,25年飞天茅台原箱(53度/500ml)报1505元/瓶,与上一日持平;25年飞天茅台散瓶报1490元/瓶,较上一日跌5元。24年飞天茅台原箱报1630元/瓶,24年飞天茅台散瓶报1600元/瓶,均与上一日持平。
资本市场上,贵州茅台的股价已连续4个交易日下跌;在2025年12月18日至31日的10个交易日中,有8个交易日均收跌。
据大智慧VIP,截至2025年12月31日收盘,贵州茅台报1377.18元/股,跌幅为0.90%;2025年累计跌6.29%。
(澎湃新闻)
责任编辑:袁野
