新疆地质找矿突破奖公布 25个项目和10人获奖
石榴云-新疆日报综合 2026-01-05 00:32:24
1月4日,自治区自然资源厅网站发布《关于2025年新疆维吾尔自治区地质找矿突破奖获奖名单的公告》,公布了自治区地质找矿重大成果奖、科技创新奖、突出贡献奖获奖名单。
根据公告,获得自治区地质找矿重大成果奖的有15个项目,其中特等奖2项:《新疆拜城县宇海锆石砂矿地质找矿重大成果》、《新疆阿克陶县阔克吉勒嘎西-克孜捷克一带金矿重大成果》;
一等奖4项:《新疆和田县大红柳滩509道班西锂矿资源储量核实》、《新疆阿尔泰山南缘高纯石英矿调查评价》、《新疆且末县巴什干克I号矿段金矿找矿突破》、《新疆托里县萨尔托海南矿带铬矿重大突破》;

2024年8月,乌鲁木齐市柴窝堡凹陷北缘油气资源潜力评价项目现场,勘探人员正在作业。 李强 摄
二等奖9项:《蒙其古尔超大型地浸砂岩型铀矿床勘查取得重大突破》、《新疆巴里坤县淖毛湖矿区岔哈泉一号露天、二号井田煤炭勘探》、《新疆阿尔金山中段盖吉克-皮亚孜达坂一带萤石重大找矿突破》、《阿尔金-昆仑锂矿勘查成果》、《新疆和静县诺尔湖亿吨级富铁矿增储评价》、《新疆乌鲁木齐市柴窝堡凹陷北缘油气资源潜力评价》、《新疆东天山-西昆仑战略性钒钛磁铁矿集区找矿勘查重大突破》、《新疆喀拉通克矿业有限责任公司喀拉通克铜镍矿2021-2025年度“就矿找矿”项目》、《新疆阿克苏市新苏地2井压裂试气工程》。
获得自治区地质找矿科技创新奖的有10个项目,其中一等奖有《新疆区域地质志与洋板块地质理论创新》等4项,二等奖有《西昆仑中生代苦橄岩的发现及地质找矿意义》等6项。
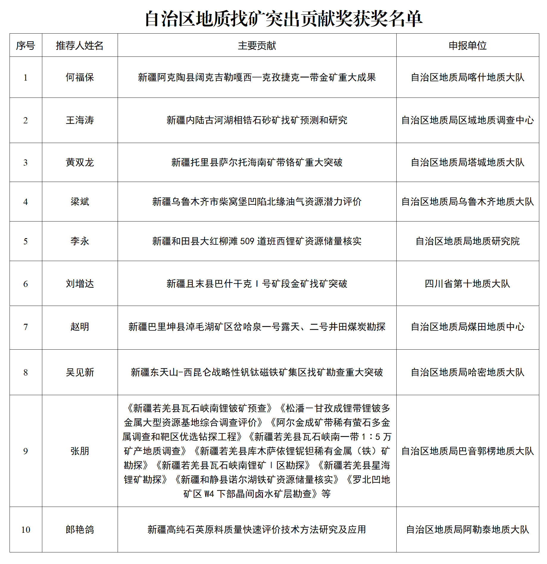
自治区地质找矿突出贡献奖的有10人,他们分别是何福保、王海涛、黄双龙、梁斌、李永、刘增达、赵明、吴见新、张朋、郎艳鸽。

图表/自治区自然资源厅网站
据报道,2025年10月,自治区自然资源厅决定在全疆开展自治区地质找矿突破奖评比表彰活动,以调动地勘行业找矿积极性,推进矿产资源勘查开发进程。
此次评比表彰活动经自治区有关部门批准,根据《中华人民共和国矿产资源法》等法律法规制定方案,评选范围为“十四五”以来,在自治区新一轮找矿突破战略行动中做出显著贡献的企事业单位、高等院校、科研院所及个人。
来源综合:自治区自然资源厅网站、人民日报客户端、石榴云客户端
责任编辑:阿依提拉·图尔荪
