新年抢先布局!多家上市公司公布超300亿理财额度
财联社 2026-01-06 15:40:55

财联社1月6日讯 新年伊始,多家上市公司纷纷公布2026年的理财购买计划。
据财联社不完全整理,1月1日至1月6日,已有29家上市公司公布了2026年的理财投资额度及相关计划,合计购买额度为328.51亿元,其中丹娜生物(920009)额度最高,为60亿元;安克创新(300866)拟购买额度也有50亿元。
2025年,贵金属爆发,黄金迎来了跨越式发展。近期,委内瑞拉发生了举世瞩目的地缘政治事件,避险情绪高涨。
而根据公告,财联社整理发现,部分上市公司看涨黄金,并购买相关产品。
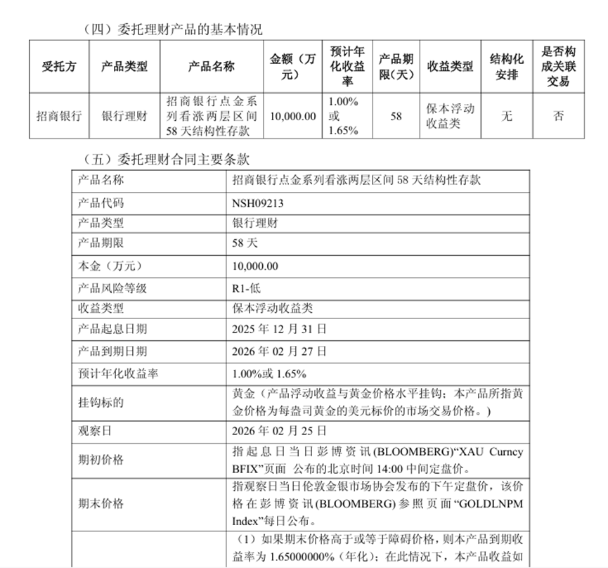
如,阿科力(603722)投资聚赢黄金-挂钩黄金AU9999看涨二元结构性存款(SDGA253875V);格尔软件( 603232)投资1亿元的招商银行点金系列看涨两层区间58天结构性存款。
数据来源:公司官网,财联社整理;
29家上市公司公布2026年理财计划,合计328.51亿,黄金类结构性存款受青睐
据财联社不完全整理,1月1日至1月6日,已有29家上市公司公布了2026年的理财投资额度及相关计划,合计购买额度为328.51亿元,其中丹娜生物额度最高,为60亿元;安克创新拟购买额度也有50亿元。此外,拓邦股份、南极电商、深高速、辰欣药业、三美股份等公司的额度也超(含)20亿元。
各家上市公司公告拟购买理财/证券额度如下:
数据来源:公司公告,财联社整理
从公告来看,上市公司购买理财的主要资金来源是自有闲置理财,部分会使用募集闲置资金。投资标的为安全性高、流动性好(大多在1年以内)的产品。具体来看,上市公司仍然延续之前的风格,偏爱结构性存款,多家公司公告投资产品为结构性存款。
值得关注的是,2025年,贵金属爆发,黄金迎来了跨越式发展。近期,委内瑞拉发生了举世瞩目的地缘政治事件,避险情绪高涨。
而根据公告,财联社整理发现,部分上市银行看涨黄金,并购买相关产品。如,阿科力投资聚赢黄金-挂钩黄金AU9999看涨二元结构性存款(SDGA253875V);格尔软件投资1亿元的招商银行点金系列看涨两层区间58天结构性存款。
据悉,点金系列看涨两层区间58天结构性存款本金部分受到存款保险制度保障,但收益浮动,取决于挂钩标的(黄金价格)在观察期内的表现。收益结构为“两层区间”,即根据黄金价格是否落在预设区间内,触发不同层级的收益率。
据格尔软件公告,该结构性存款的预计年化收益率为1%或1.65%。
2025年上市公司投资理财“降温”,规模缩减18%
2024年至2025年,上市公司参与投资理财的整体降温。2024年和2025年投资情况如下如所示:
数据来源:wind,财联社整理
据wind统计数据,从总量上看,持有理财产品的上市公司数量从1286家减少至1160家,持有理财产品数量由1.82万只下降至1.58万只,总认购金额从12192.77亿元降至9991.35亿元,降幅约为18.05%。
从资金配置结构来看,结构性存款虽连续两年占据主导地位,但占比从64.01%降至59.20%,显示其吸引力有所下降。
存款类产品(含定期存款、通知存款)整体占比也略有下滑,其中定期存款占比从4.07%微调至3.49%。
业内人士指出,此前,结构性存款由于其保本和高收益属性,契合上市公司自有资金和自筹资金的安全和高收益需求,因此近年来上市公司投资结构性存款的金额和比例一直在高位盘旋。
但是随着存款利率持续走低,结构性存款的收益也有所降低,上市公司配置结构性存款的意愿也进而下降。
某券商固收首席此前向财联社表示,除了收益率降低,近年来银行自身也在控制结构性存款的规模,导致供给降低。这也是结构性存款认购金额和比例降低的原因之一。
与此形成对比的是,银行理财产品占比从9.22%提升至11.82%,证券公司理财从5.85%增至7.03%,逆回购占比也从3.08%上升至4.30%,这三类产品成为资金配置中增长较为明显的领域。此外,信托与资产管理产品占比小幅提升,分别由1.88%升至2.28%、0.20%升至0.60%。
业内人士对财联社表示,整体来看,上市公司理财行为在规模收缩的同时,结构也在逐步调整:资金正从高度依赖存款向银行理财、证券理财及短期逆回购等多元化产品转移。反映出企业在利率下行与市场波动环境中,对流动性管理、收益稳健性与资产配置分散化的综合考量。
责任编辑:张誉耀
