沈阳一小学期末考卷被指夹带商业元素,教育局:希望家长不要“过分解读”
央广网、上游新闻 2026-01-07 07:01:18
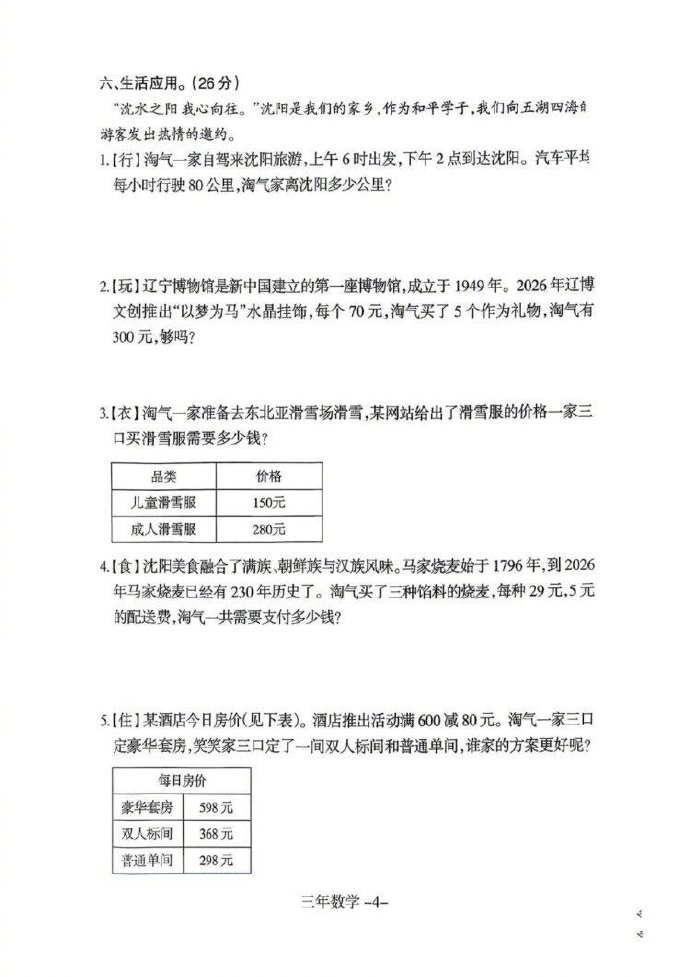
1月5日,辽宁沈阳市和平区三年级数学期末考试卷因融入大量本地文旅宣传内容,在社交平台引发家长热议。
这份题目细节提及“辽宁博物馆”“以梦为马文创挂饰”“东北亚滑雪场滑雪”“马家烧麦230年历史”及具体酒店房价与满减活动。记者注意到,对于上述考题内容,沈阳当地曾以《沈阳小学生期末考试题都在宣传沈阳文旅》为题进行宣传。
有家长认为,上述考题中带有商业宣传色彩。个别家长还认为,在严肃的期末考试中,将文旅、商业元素强行“嫁接”到数学题中,添加了与解题核心数学关联不大的背景描述,可能会增加不必要的阅读和理解负担。

1月6日,记者致电沈阳市和平区教育局初教科,相关工作人员表示,上述考题旨在增强学生对家乡文化的认知,涉及的情景载体与商业推广无关。关于个别家长提出的质疑,该工作人员表示希望家长不要“过分解读”。
对此,有部分网友认为,没必要硬要将大量文旅内容与试题融合。

但也有部分网友认为,这份试题没有问题,能够加强孩子的数学应用能力。

(央广网、上游新闻)
责任编辑:周小涵
