烟台大学6门课程入选2025年山东省省级课程思政示范课程
齐鲁晚报·齐鲁壹点客户端 李楠楠 2026-01-07 21:59:22原创
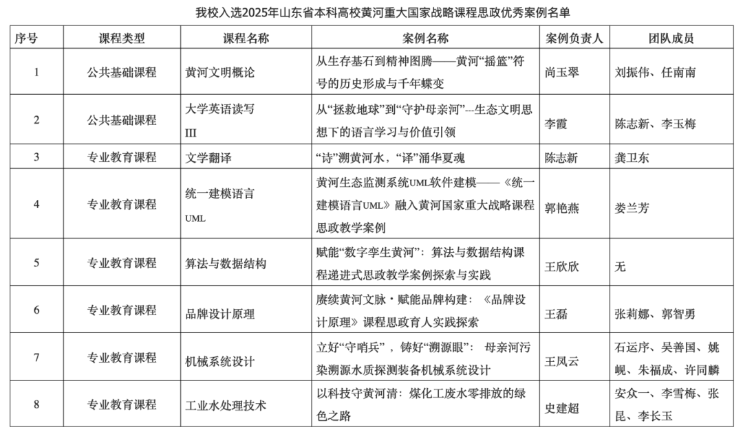
近日,山东省高等学校课程思政研究中心公布2025年山东省省级课程思政示范课程及山东省本科高校黄河重大国家战略课程思政优秀案例名单。烟台大学推荐的6门课程思政示范课程、8个黄河重大国家战略课程思政优秀案例全部入选。


近年来,烟台大学始终牢记“为党育人、为国育才”初心使命,大力弘扬教育家精神,将课程思政建设作为落实立德树人根本任务的关键环节,通过完善制度建设、开展课程思政育人能力培训和教学工作坊等多种方式,引导教师把思想政治教育贯穿人才培养全过程,充分发挥教师队伍“主力军”、课程建设“主战场”、课堂教学“主渠道”作用,助力本科教学工作高质量发展。
此次入选的课程思政示范课程与课程思政优秀案例覆盖法学、理学、工学、文学等多个学科门类,涵盖公共基础课与专业教育课程,体现了烟台大学在专业教学中深度融入国家战略、厚植家国情怀的积极探索与丰硕成果。学校将持续深化课程思政改革创新,进一步将黄河重大国家战略等时代命题转化为生动育人资源,促进学科优势、科研创新与价值引领深度融合,不断完善“课堂-科研-实践”一体化育人模式,为培养担当民族复兴大任、服务国家重大战略需求的高素质人才贡献烟大力量。
大众新闻·齐鲁壹点 李楠楠
责任编辑:武春虎
