进口旧机电产品未报检,昂纳科技收海关罚单
大众报业·齐鲁壹点 2026-01-08 10:39:43
齐鲁晚报·齐鲁壹点记者于中华人民共和国深圳海关的隶属海关政务公开栏“检验检疫行政处罚”版块获悉,1月7日,昂纳科技(深圳)集团股份有限公司(下称“昂纳科技”)收到罚单,被罚原因涉及“进口旧机电产品未报检”。处罚决定书文号:皇关处四罚决字〔2026〕1号。

内容显示,2025年11月8日,昂纳科技份持530120251010324452、530120251010324226号报关单以一般贸易方式向海关申报进口货物一批,捆绑 4000011016469号内地海关及香港海关陆路进境载货清单,由粤ZJJ27港车承运从皇岗口岸入境。


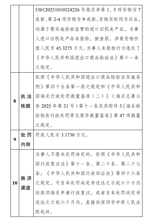
经查,530120251010324452号报关单第1-8项货物和530120251010324226号报关单第1-5项货物新旧申报不符,货物均申报为新,根据深圳海关工业品检测技术中心出具的《商品鉴定报告》(编号:2521300582R),530120251010324452 号报关单第1-3项货物为9成新、第4-8项货物为7成新,530120251010324226 号报关单第1、5项货物为7成新、第2-4项货物为9成新,货物实际均为旧品,均属于需实施检验监管的进口旧机电产品,当事人进口旧机电产品未报检,被查获。
据悉,涉案货物价值人民币45.3275万元。当事人未报检行为违反了《中华人民共和国进出口商品检验法》第十一条之规定。
对此,海关依照《中华人民共和国进出口商品检验法实施条例》第四十五条第一款之规定和《中华人民共和国海关行政处罚裁量基准(二)》(海关总署公 告2025年第21号)第十一条及其附件3《海关检验检疫行政处罚常见案件裁量基准》第47项裁量之规定,对昂纳科技处罚款人民币3.173万元。

据昂纳科技官网介绍,公司是国家火炬计划重点高新技术企业,国家级企业技术中心。总部设在深圳,同时在北京、杭州、武汉、香港、北美和欧洲设有多家公司研发中心。公司品牌为“O-Net”。昂纳科技通过20余年的奋斗,成长为世界上最大的光通信器件,模块和子系统供应商之一,并在光芯片、硅光、光学镀膜及光电封装多个高科技领域领跑。

国家企业信用信息公示系统显示,昂纳科技(深圳)集团股份有限公司成立于2000年,法定代表人那庆林,注册资本37963.9268万元人民币。
产经新闻爆料电话:0531—85193242
责任编辑:李牧青
