汇源集团再发声明称全面接管北京汇源,电商平台仍大面积断货
潇湘晨报 2026-01-09 16:02:57
北京汇源食品饮料有限公司(以下简称“北京汇源”)重整一案迎来新动态。

1月8日,北京汇源原股东汇源集团发布声明,宣布重新接管汇源品牌。声明指出,重整投资人上海文盛资产管理股份有限公司(以下简称“上海文盛”)未履行《重整投资协议》约定,其承诺的投资总额中,有8.5亿元其拒绝支付;已经投入的7.5亿元,其拒绝按照《重整投资协议》的约定投入北京汇源的经营管理,造成北京汇源始终处于依靠重整投资前的自有资金高负荷运转的状态。上海文盛的上述行为构成对《重整投资协议》的根本违约。
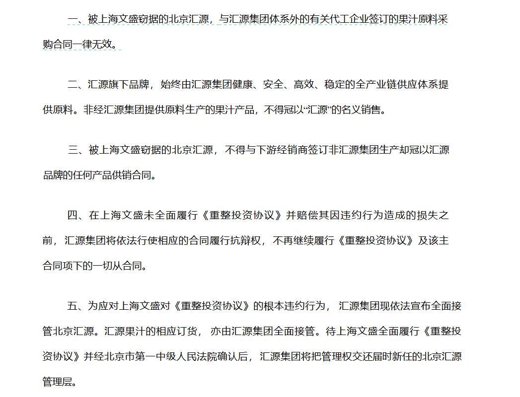
汇源集团称,上海文盛的根本违约行为,造成北京市第一中级人民法院作出的重整裁定始终处于未全面履行的状态。有鉴于此,汇源集团发布了关于重整方案已经彻底失败的相关声明。为应对上海文盛对《重整投资协议》的根本违约行为, 汇源集团现依法宣布全面接管北京汇源。汇源果汁的相应订货, 亦由汇源集团全面接管。待上海文盛全面履行《重整投资协议》并经北京市第一中级人民法院确认后, 汇源集团将把管理权交还届时新任的北京汇源管理层。
同时,汇源集团指出,上海文盛针对汇源品牌实施了一系列不负责任的行为。汇源集团表示,上海文盛并非果汁生产企业,缺乏生产果汁的经验,也对果汁的上下游产品安全缺乏有效管理。为了窃据汇源品牌,上海文盛违背了汇源集团的品牌保护宗旨,向普通代工厂采购未经汇源集团食品安全监控体系监督认定的果汁原料,生产冒名顶替的果汁产品。

基于上述情况,被文盛资产窃据的北京汇源,与汇源集团体系外的有关代工企业签订的果汁原料采购合同一律无效;汇源旗下品牌,始终由汇源集团全产业链供应体系提供原料。非经汇源集团提供原料生产的果汁产品,不得冠以“汇源”的名义销售;被文盛资产窃据的北京汇源,不得与下游经销商签订非汇源集团生产却冠以汇源品牌的任何产品供销合同。
据了解,北京汇源持有原汇源集团旗下的部分资产,包括全部“汇源”品牌及商标所有权、全部销售渠道、顺义工厂和15条自有生产线等。在文盛资产重整汇源的方案实施后,果园种植基地及大部分生产线仍保留在原汇源集团旗下。目前,北京汇源采用轻资产运营模式,主要依靠委托代工生产。
公开信息显示,2022年6月,北京市第一中级人民法院裁定批准汇源果汁重整计划,诸暨市文盛汇自有资金投资有限公司(简称“诸暨文盛汇”)是上海文盛为重整汇源果汁而设立的持股平台公司。根据此前披露的重整计划,上海文盛需要在三年内分阶段向汇源果汁投资16亿元,通过诸暨文盛汇获得北京汇源60%股权,而投资款将用于清偿全部债务,并为北京汇源的重整提供资金支持。
然而,从2025年开始,诸暨文盛汇与汇源陷入多重纠纷,包括逾期未支付重整投资款、控制公司经营管理、召开临时股东会、私刻公章致汇源电商平台大面积断货等。
针对汇源集团重新接管汇源品牌的声明,1月8日,记者致电上海文盛资产管理股份有限公司公开联系方式寻求回应。一位工作人员接通电话后表示,“如果有回应的话,也是后续北京汇源那边会回应。”


此外,记者注意到,汇源多个电商平台旗舰店仍处于大面积断货状态,有的显示“商品上架中”,有的则直接显示“商品下架”。
记者随后致电汇源集团询问,此次重新接管是否涉及商标所有权和销售渠道的重新接管等,接电的汇源工作人员表示,“目前无法告知,后续结果会在公众号上发布。”对于电商平台何时恢复上架,其回应称,“您随时关注就可以了。”
(潇湘晨报)
责任编辑:武秀英
