最低气温-10℃左右,1月中旬烟台有两次较强冷空气过程
齐鲁晚报·齐鲁壹点客户端 周宣刚 2026-01-11 11:11:02原创
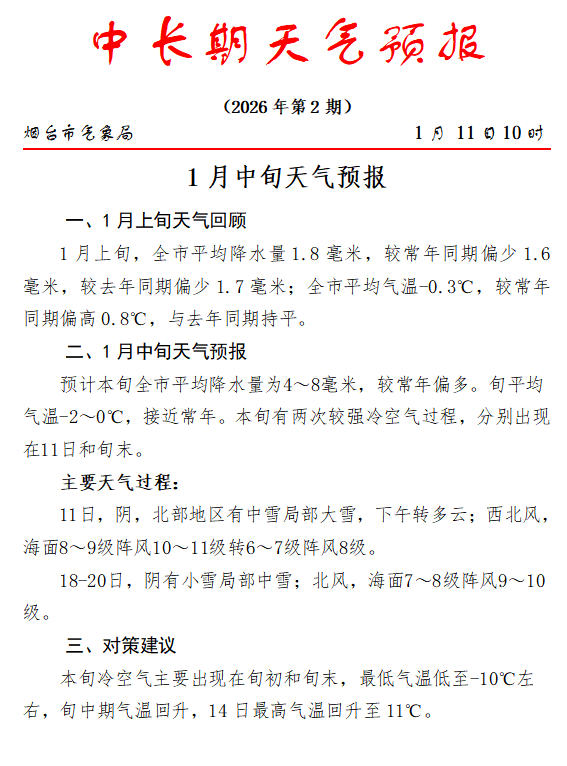
从烟台市气象局获悉,1月11日10时,该局总结回顾了1月上旬天气情况,同时发布1月中旬天气预报。预计本旬全市平均降水量较常年偏多,旬平均气温接近常年,有两次较强冷空气过程,分别出现在11日和旬末。
据统计,1月上旬,全市平均降水量1.8毫米,较常年同期偏少1.6毫米,较去年同期偏少1.7毫米;全市平均气温-0.3℃,较常年同期偏高0.8℃,与去年同期持平。
预计1月中旬全市平均降水量为4~8毫米,较常年偏多。旬平均气温-2~0℃,接近常年。本旬有两次较强冷空气过程,分别出现在11日和旬末。
主要天气过程:
11日,阴,北部地区有中雪局部大雪,下午转多云;西北风,海面8~9级阵风10~11级转6~7级阵风8级。
18—20日,阴有小雪局部中雪;北风,海面7~8级阵风9~10级。
本旬冷空气主要出现在旬初和旬末,最低气温低至-10℃左右,旬中期气温回升,14日最高气温回升至11℃。

大众新闻·齐鲁壹点 周宣刚
责任编辑:武春虎
