萌娃短剧纠偏“工具化”倾向
齐鲁晚报·齐鲁壹点客户端 刘宗智 2026-01-13 16:06:50原创
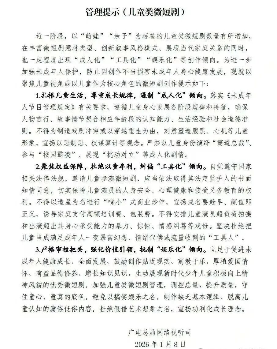
近年来,随着微短剧市场迅猛扩张,儿童题材逐渐成为流量新宠。然而,有的作品不仅背离了儿童影视创作的初衷,更对未成年人身心健康构成潜在威胁。1月8日,国家广播电视总局网络视听司发布《管理提示(儿童类微短剧)》(以下简称《提示》),明确要求遏制“成人化”倾向、纠偏“工具化”倾向、抵制“娱乐化”倾向。
萌娃霸屏
据《中国互联网发展报告2025》,我国微短剧用户规模已达6.62亿,市场规模突破500亿元。在这股浪潮中,以儿童为主角的微短剧异军突起,迅速吸引了大量观众的目光,在各大视频平台上频繁“霸屏”。进入2025年,这股热潮并未减退,各类萌娃短剧不断涌现。
在短剧行业竞争加剧、创新乏力的当下,萌娃成了一条“捷径”。这类题材的微短剧不需要头部厂商的巨额制作投入,也免去了构思全新剧情的苦恼。同一个套路,将成年角色替换为萌娃,就能轻易制造出所谓的“新鲜感”。而观众对孩子的表演往往更为宽容,这种宽容无形中降低了创作门槛。
社交媒体早已验证了萌娃的流量价值。萌娃类账号在各个平台都是“涨粉利器”,以分享日常为主的萌娃账号动辄坐拥千万粉丝。这种流量逻辑被无缝嫁接至短剧领域,创作者们纷纷投身萌娃短剧创作,试图分得一杯“流量羹”。
与此同时,一些儿童演员迅速走红,成为市场争抢的对象。据业内人士透露,部分儿童主演日薪可达2000元至5000元,一些顶流童星单部剧报价甚至突破十万元。
流量逻辑
市场用真金白银为这一模式投票,却也埋下了隐患的种子。在种种利益纠葛中,孩子始终处于被支配的位置:他们的时间被拍摄切割,情感被剧本绑架,意志被成人的期待覆盖。某些经纪公司以“培养未来之星”为名,组织儿童进行高强度拍摄,甚至出现未成年人超时工作、学业荒废等情况。有的家长被短期利益蒙蔽,主动将孩子推入这个充满诱惑的漩涡,忽视了儿童成长应有的规律。
更令人担忧的是,成人世界的所谓规则正被粗暴地植入儿童微短剧语境。有的作品让孩子演绎权谋算计,上演家族夺权复仇的戏码;更有甚者,将“霸道总裁”“颜值即正义”等庸俗套路强加于孩子身上。这些作品制作粗糙、情节低俗,如同给童真披上了成人的戏服,既可能让表演儿童入戏过深、形成扭曲价值观,也污染了屏幕内外的精神生态。
监管纠偏
面对行业乱象,监管的及时介入为儿童类微短剧划定了“安全区”。《提示》明确指出,近一阶段以“萌娃”“亲子”为标签的儿童类微短剧数量有所增加,在丰富微短剧题材类型的同时,也一定程度出现“成人化”“工具化”“娱乐化”等不良创作倾向。

《提示》要求,儿童类微短剧不得为制造戏剧冲突或以穿越重生为由,刻意塑造腹黑、心机等儿童形象,宣扬以恶制恶、权谋算计等观念。严禁以儿童身份演绎“霸道总裁”、参与“校园霸凌”、展现“挑动对立”等成人化剧情。不得以造星为名进行“啃小”式商业炒作。不得安排儿童演员超负荷拍摄和出演超出其身心承受能力的暴力、惊悚、情感纠葛等戏份。坚决杜绝把儿童当成满足成年人一夜暴富幻想、情绪代偿或流量收割的“工具人”。
围绕儿童微短剧的规范整治,既是对微短剧创作价值的校准,更是为了保护未成年人的健康成长。事实上,我国对未成年人保护的法律法规框架正在不断完善。2021年,文化和旅游部发布《关于加强网络文化市场未成年人保护工作的意见》,提出严禁借“网红儿童”牟利。新修订的《中华人民共和国未成年人保护法》也明确规定,任何组织或者个人都不得组织未成年人进行危害其身心健康的表演等活动。
大众新闻·齐鲁壹点记者 刘宗智
责任编辑:刘宗智
