淄博13项案例获评省级优秀作品
大众报业·齐鲁壹点 2026-01-14 19:38:42
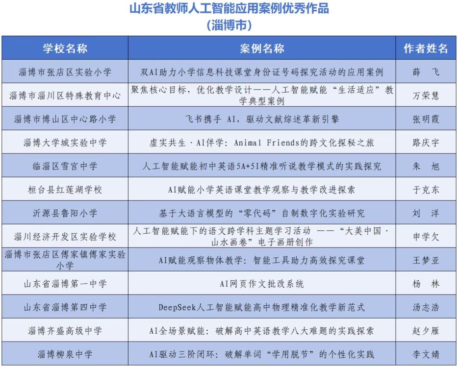
近日,2025年山东省教师人工智能应用案例征集活动评选结果公布,淄博13个案例获评省级优秀作品,获奖总数居全省前列。

本次案例征集活动旨在推动人工智能技术在中小学教学中的有效应用,总结和推广一批具有实践意义和示范价值的人工智能教育创新经验。此次获奖的13项案例,围绕助教、助学和助评,涵盖智能教学助手、个性化学习路径设计、AI赋能课堂评价、智慧管理等多个应用方向,体现了淄博市教师在人工智能技术融合学科教学、优化教育过程、创新育人模式等方面的深入探索与实践智慧。
这些案例不仅技术应用合理、实效显著,更在理念与方法上具有前瞻性和示范意义,充分展现了淄博市在推进人工智能与教育深度融合方面的扎实成效与创新活力。
下一步,淄博市将以此次获奖为契机,继续深化人工智能在课程教学、教育评价与学校治理等领域的融合应用,提升教师数字素养水平,推动优秀案例的转化与推广,全面提高教育教学质量与治理效能,努力打造区域智慧教育发展新样态。(李慧颖)
责任编辑:曲惠莹
