寒潮来袭!东营今起迎来降雪
齐鲁晚报·齐鲁壹点客户端 马瑞琳 2026-01-18 01:07:08原创
据气象部门消息,受寒潮过境影响,东营市将从18日凌晨前后开始迎来一场明显降雪,由于地表气温较低,降雪可能造成路面积雪或结冰。降雪过后将带来较强降温,本次降温将持续较长时间。

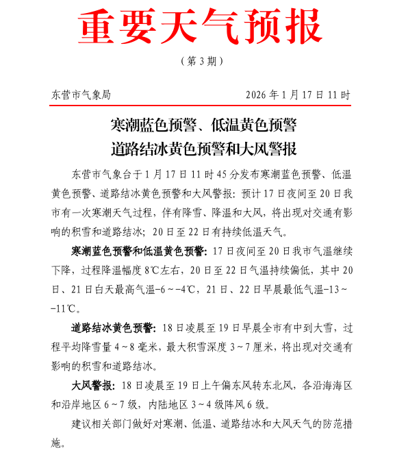
17日,东营市气象台发布寒潮蓝色预警、低温黄色预警、道路结冰黄色预警和大风警报:预计17日夜间至20日东营市有一次寒潮天气过程,伴有降雪、降温和大风,将出现对交通有影响的积雪和道路结冰;20日至22日有持续低温天气。
寒潮蓝色预警和低温黄色预警:17日夜间至20日东营市气温继续下降,过程降温幅度8℃左右,20日至22日气温持续偏低,其中20日、21日白天最高气温-6~-4℃,21日、22日早晨最低气温-13~-11℃。
道路结冰黄色预警:18日凌晨至19日早晨东营全市有中到大雪,过程平均降雪量4~8毫米,最大积雪深度3~7厘米,将出现对交通有影响的积雪和道路结冰。
大风警报:18日凌晨至19日上午偏东风转东北风,各沿海海区和沿岸地区6~7级,内陆地区3~4级阵风6级。
建议相关部门做好对寒潮、低温、道路结冰和大风天气的防范措施。
“具体的降雪时间来看,预计在17日凌晨前后,降雪持续到18日夜间,降雪过程中将伴随大风天气。”气象部门工作人员介绍,“降雪过后气温下跌明显,19日夜间到20日白天,预计全市最低气温普遍在-10℃以下。而且未来一段时间内,北风持续影响东营,所以未来一段时间内,东营的气温将维持在较低水平上。”
具体的天气预报为,1月17日夜间至1月18日白天:阴有中雪局部大雪,偏东风2~3级转东北风3~4级阵风6级,各沿海海区5~6级转6~7级,各县区天气预报,东营-3~-1℃;利津-4~-1℃;河口-3~-1℃;广饶-4~-1℃;垦利-3~-1℃;北部沿海海区-2~0℃;东部沿海海区-2~0℃。
1月18日夜间至1月19日白天:小雪转阴,东北风转偏北风3~4级阵风5~6级,各沿海海区6~7级转5~6级,各县区天气预报,东营-7~-2℃;利津-7~-3℃;河口-7~-3℃;广饶-8~-2℃;垦利-7~-2℃;北部沿海海区-6~-2℃;东部沿海海区-6~-1℃。
1月19日夜间至1月20日白天:阴转多云,西北风2~3级,各沿海海区5~6级转4~5级,各县区天气预报,东营-9~-4℃;利津-10~-5℃;河口-10~-5℃;广饶-11~-4℃;垦利-10~-5℃;北部沿海海区-6~-3℃;东部沿海海区-5~-3℃。
1月20日夜间至1月21日白天:晴间多云,西北风2~3级增强至3~4级,各沿海海区5~6级阵风7级。
1月21日夜间至1月22日白天:晴间多云,偏西风转偏南风2~3级,各沿海海区4~5级。
1月22日夜间至1月23日白天:多云转晴,偏西风转西北风2~3级,各沿海海区4~5级。
1月23日夜间至1月24日白天:晴转多云,偏西风转偏北风2~3级,各沿海海区4~5级。(大众新闻记者 马瑞琳)
责任编辑:王明华
