小红书上线社区公约2.0:明确呼吁反对制造对立,保持适当社交距离,不要骚扰他人
大众报业·齐鲁壹点 2026-01-20 10:43:29
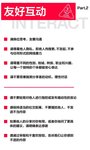
2026年1月19日,小红书上线《社区公约2.0》,围绕“真诚分享,友好互动”的社区价值观,明确提出“反对制造对立”的倡导。记者注意到,新社区公约共分为“真诚分享”“友好互动”和“有序经营”三个板块,共包含25条倡导。除了反对制造对立,还提出拒绝虚假人设、反对网暴、保护未成年人、反对虚假营销和恶意竞争等倡导。




除了反对制造对立,在小红书《社区公约2.0》中,还出现了主动标明AI辅助工具创作,反对虚假人设,拒绝伪造数据和过度包装,拒绝伪装素人等问题的呼吁,表明社区坚决反对虚假的态度。
在友好互动板块还提出请尊重他人隐私,拒绝人肉搜索,不发起、不参与任何形式的网络暴力;请保持适当的社交距离,不要骚扰他人,不发送不当内容。
小红书《社区公约》初版发布于2021年4月,明确提出“真诚分享,友好互动”的社区价值观,并成为小红书社区的发展基石。
据介绍,从2025年1月1日至今,小红书共处置涉及制造对立的账号53.42万,笔记459.8万篇,月均处置相关评论超800万条。
(齐鲁晚报·齐鲁壹点客户端编辑 张宝帆综合法治日报、小红书APP)
责任编辑:张宝帆
