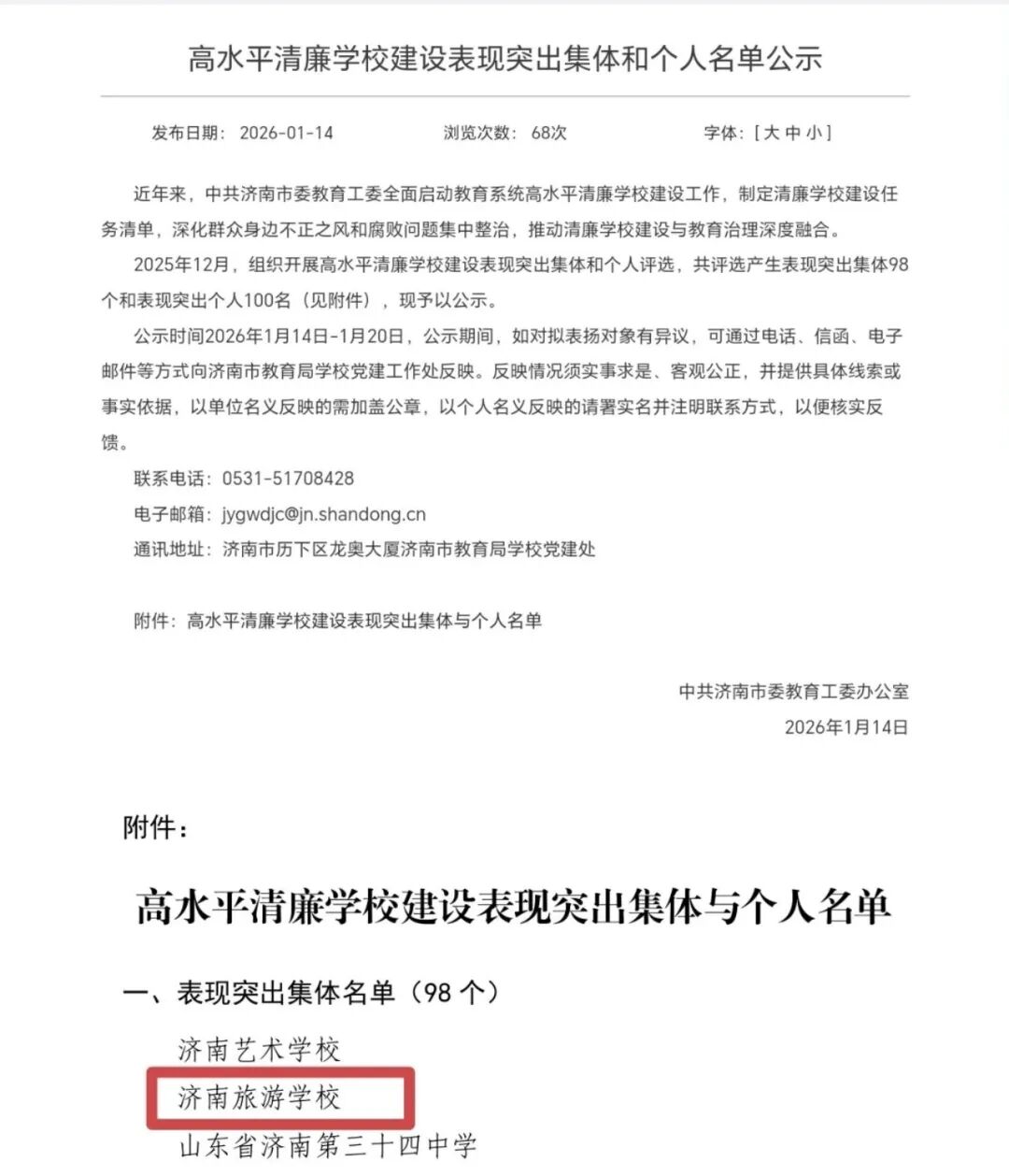
济南旅游学校获评市级高水平清廉学校建设表现突出集体!
壹点探校 | 2026-01-21 17:58:16
微信扫码扫码下载客户端
近日,中共济南市委教育工委组织开展高水平清廉学校建设表现突出集体和个人评选,济南旅游学校获评高水平清廉学校建设表现突出集体,这是学校持续深化全面从严治党、扎实推进清廉学校建设取得的又一重要成果。

近年来,学校高度重视高水平清廉学校建设工作,紧扣立德树人根本任务,制定清廉学校建设任务清单,创新构建并深入实践“政治清明、校风清净、教风清正、学风清新、监督清晰”的“五维五清”工作体系,将清廉建设有机融入办学治校全过程。











此次获评高水平清廉学校建设表现突出集体,既是对学校前期工作的充分肯定,更是对今后持续深化清廉建设的激励与鞭策。学校将珍惜荣誉、再接再厉,以更高标准、更实举措巩固拓展创建成果,推动全面从严治党向纵深发展,为学校各项事业高质量发展提供坚强政治保障。
责任编辑:王丛丛
