17家入选!第二批山东省工业遗产名单公布
大众新闻 付玉婷 2026-01-04 14:39:55原创
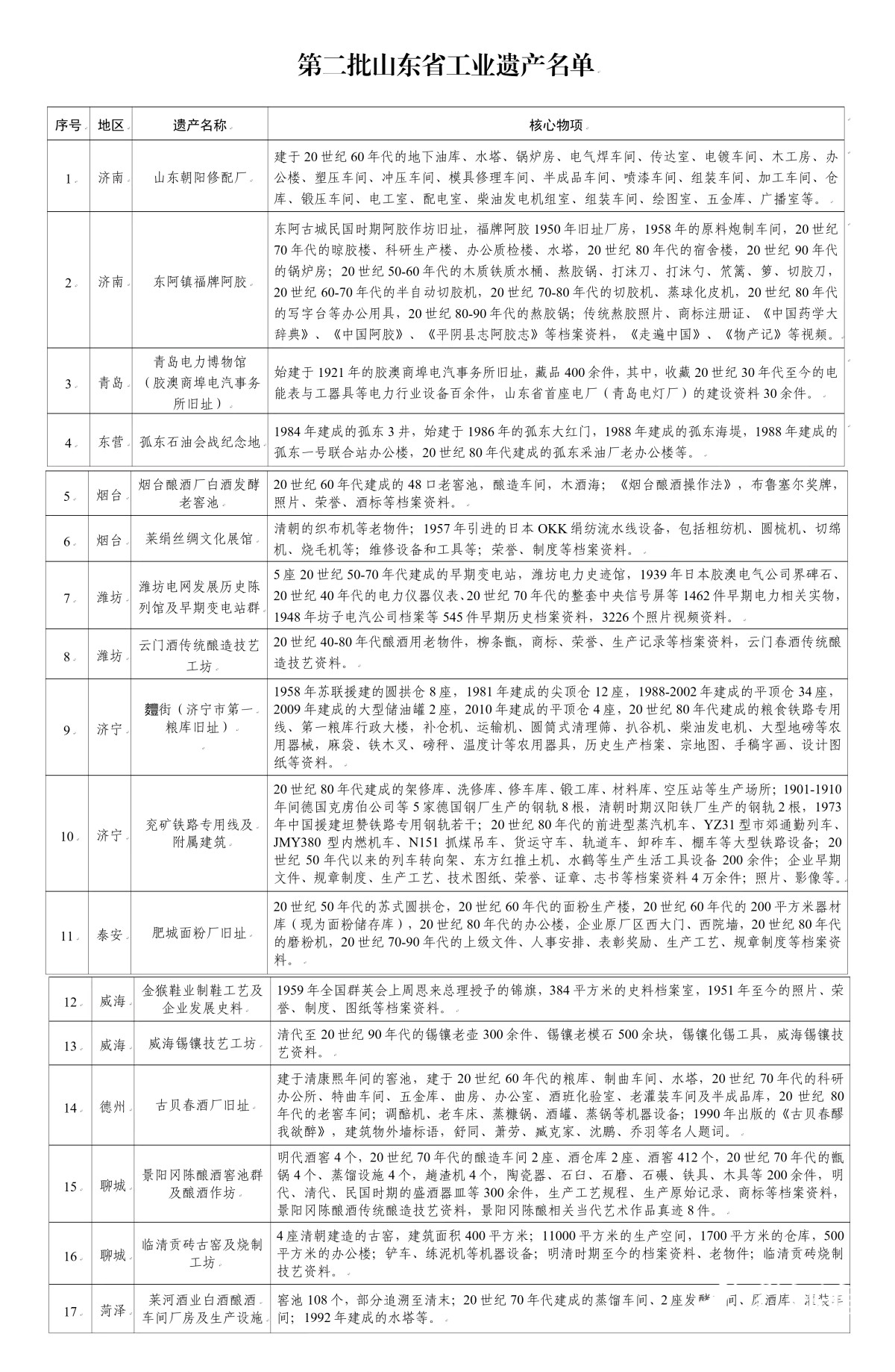
记者从山东省工业和信息化厅了解到,经项目单位自愿申报、所在地县级人民政府同意、各市工业和信息化局推荐、形式审查、专家论证、现场核查、综合评价和网上公示等环节,第二批17家山东省工业遗产名单公布。

山东省级工业遗产,指的是在我省工业长期发展进程中形成的,具有较高历史价值、科技价值、社会价值和艺术价值,保存状况和管理水平较好的工业遗存。核心物项为代表工业遗产主要特征的物质遗存和非物质遗存。物质遗存包括厂房、车间、作坊、矿区等生产储运设施,与工业相关的管理和科研场所、其他生活服务设施及构筑物和机器设备、生产工具、办公用具、产品、档案等;非物质遗存包括生产工艺、规章制度、企业文化、工业精神等。去年我省公布了首批11家省工业遗产。各地工业和信息化主管部门、工业遗产所有权人需采取有效措施加强对工业遗产的保护管理,创新活化利用方式,传承弘扬优秀工业文化,推动工业遗产保护利用与城市更新有机结合,助力制造强省建设。
(大众新闻记者 付玉婷)
责任编辑:姜凯宁
