确定了!中国足协超级杯3月1日在南京奥体开球
壹眼体坛 | 2026-01-06 15:51:06
微信扫码扫码下载客户端
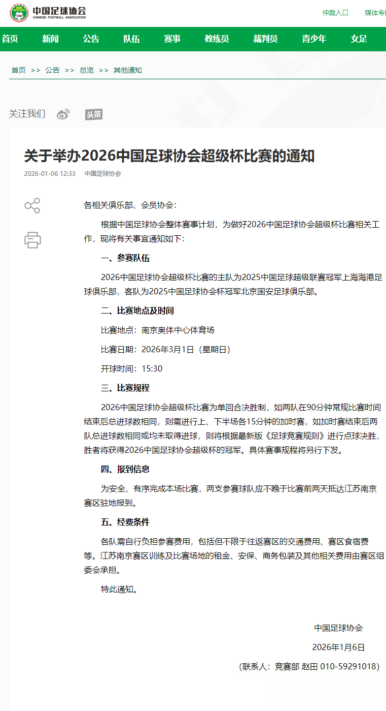
1月6日,中国足协通过官方渠道发布了“关于举办2026中国足球协会超级杯比赛的通知”,确认赛事将于3月1日下午15点30分在南京奥体中心体育场开球。
据了解,新一届超级杯北京国安与上海海港的比赛原计划于2月28日进行。不过,两家俱乐部根据相关赛事赛程安排,一致建议将比赛安排在3月1日举行,中国足协也采纳了这一提议。
中国足协同时确认了本届超级杯的具体竞赛规则:“2026中国足球协会超级杯比赛为单回合决胜制,如两队在90分钟常规比赛时间结束后总进球数相同,则需进行上、下半场各15分钟的加时赛,如加时赛结束后两队总进球数相同或均未取得进球,则将根据最新版《足球竞赛规则》进行点球决胜,胜者将获得2026中国足球协会超级杯的冠军。”
(中国足球协会官方网站、北青体育)
责任编辑:帅为
