起飞前必看!山东明确无人驾驶航空器适飞空域范围
交通观察 | 2026-02-11 15:22:41 原创
范薇来源:大众新闻
微信扫码扫码下载客户端
2月9日,山东省交通运输厅发布《关于公布微型、轻型、小型无人驾驶航空器适飞空域范围的通告》。
《通告》提到,根据《无人驾驶航空器飞行管理暂行条例》《山东省民用无人驾驶航空器公共安全管理办法》规定和中央空中交通管理委员会办公室要求,山东省微型、轻型、小型无人驾驶航空器适飞空域(以下简称适飞空域)范围为《山东省微型、轻型、小型无人驾驶航空器适飞空域范围》蓝色区域的真高120米以下空域,可通过国家无人驾驶航空器一体化综合监管服务平台查询。适飞空域范围以外空域为无人驾驶航空器管制空域。
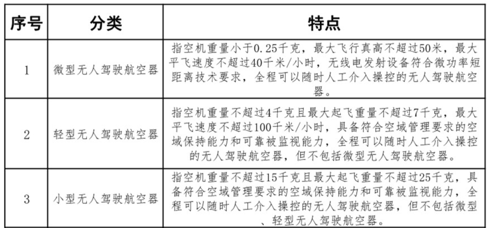
微型、轻型、小型无人驾驶航空器是如何划分的呢?《无人驾驶航空器飞行管理暂行条例》给出了标准。

许多无人机从业者、爱好者使用的是大疆无人机。业内人士提醒,目前大疆所有的消费类无人机都属于轻型无人机。包括:DJI Mini系列,DJI Air系列,DJI Mavic系列,DJI Inspire系列,DJI Avata系列,DJI FPV系列,DJI Phantom系列。轻型无人机在管制空域内飞行,需提前提出飞行活动申请报备(简称“飞行申报”),得到许可后,方可飞行。同时,操控人还需取得安全操控理论培训合格证明。

(大众新闻记者 范薇)
责任编辑:李文
