残值评估、共担资金……来看这些被国家点赞的住宅老旧电梯更新“方法论”

大众新闻 王鹤颖   2026-02-26 19:19:40原创

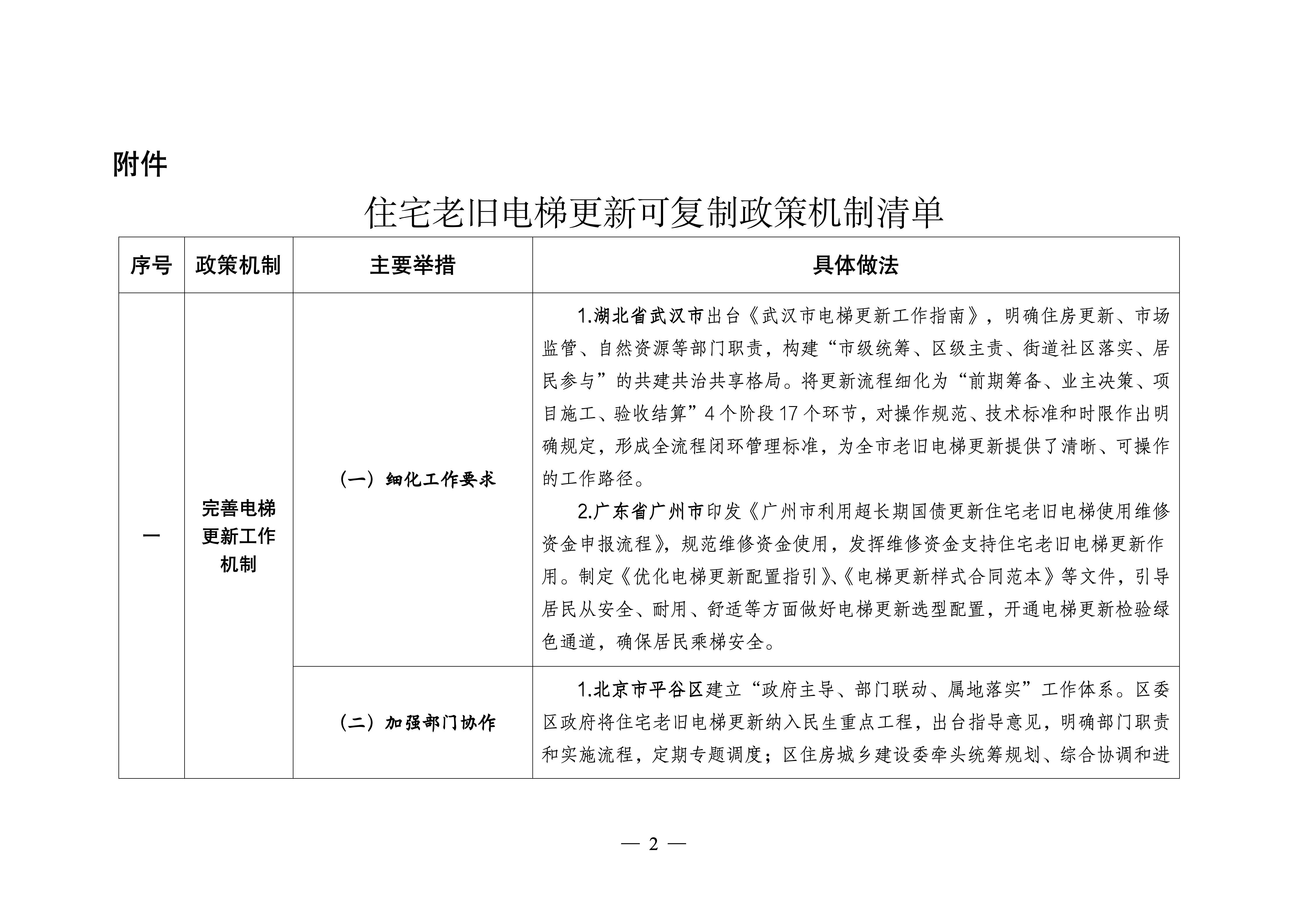
日前,住房城乡建设部办公厅、市场监管总局办公厅印发《住宅老旧电梯更新可复制政策机制清单》,通过梳理总结各地在完善电梯更新工作机制、发挥居民主体作用、多渠道筹措资金、建立电梯更新安全保障机制等方面的经验做法,推进住宅老旧电梯更新工作。

(大众新闻记者 王鹤颖)

责任编辑:徐佳