最低温-5℃!3月2日至8日,烟台市或迎两次降水天气
齐鲁晚报·齐鲁壹点客户端 周宣刚 2026-03-02 14:05:08原创
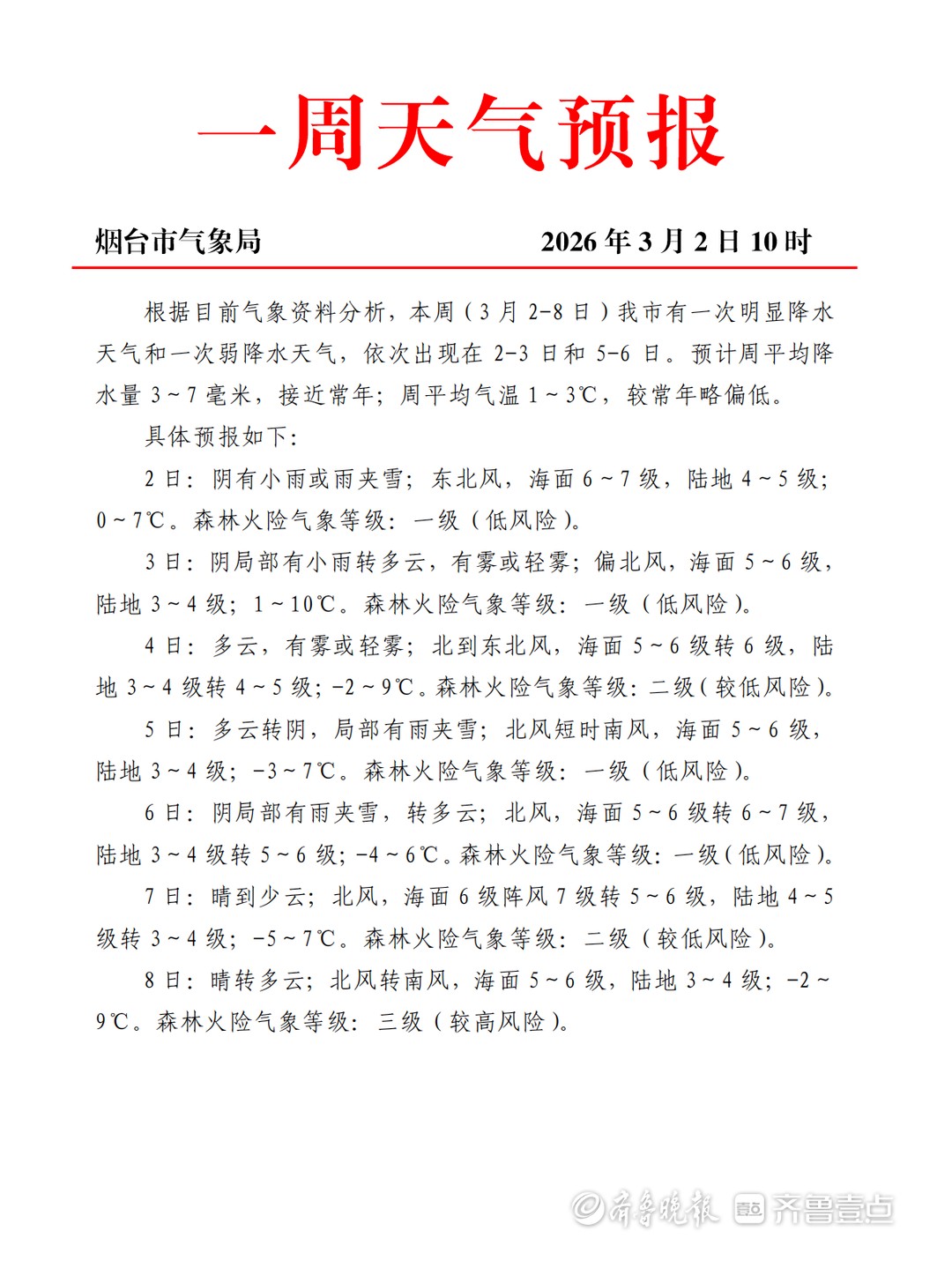
3月2日10时,烟台市气象局发布最新一周天气预报。根据目前气象资料分析,本周(3月2—8日)烟台市有一次明显降水天气和一次弱降水天气,依次出现在2—3日和5—6日。预计周平均降水量3~7毫米,接近常年;周平均气温1~3℃,较常年略偏低。
具体预报如下:
2日:阴有小雨或雨夹雪;东北风,海面6~7级,陆地4~5级;0~7℃。森林火险气象等级:一级(低风险)。
3日:阴,局部有小雨转多云,有雾或轻雾;偏北风,海面5~6级,陆地3~4级;1~10℃。森林火险气象等级:一级(低风险)。
4日:多云,有雾或轻雾;北到东北风,海面5~6级转6级,陆地3~4级转4~5级;-2~9℃。森林火险气象等级:二级(较低风险)。
5日:多云转阴,局部有雨夹雪;北风短时南风,海面5~6级,陆地3~4级;-3~7℃。森林火险气象等级:一级(低风险)。
6日:阴局部有雨夹雪,转多云;北风,海面5~6级转6~7级,陆地3~4级转5~6级;-4~6℃。森林火险气象等级:一级(低风险)。
7日:晴到少云;北风,海面6级阵风7级转5~6级,陆地4~5级转3~4级;-5~7℃。森林火险气象等级:二级(较低风险)。
8日:晴转多云;北风转南风,海面5~6级,陆地3~4级;-2~9℃。森林火险气象等级:三级(较高风险)。

大众新闻·齐鲁壹点 周宣刚
责任编辑:武春虎
