贝因美从原告席被推至反诉被告席,被索赔超7700万!
大众报业·齐鲁壹点 2026-03-02 15:27:15
曾经的“国产奶粉第一股”贝因美再度陷入诉讼纠纷。
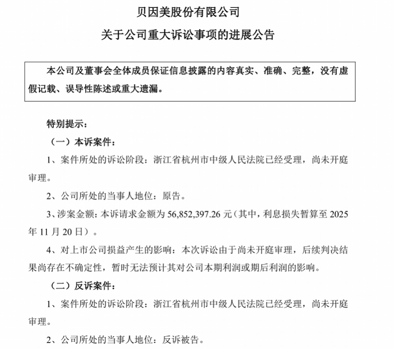
2月24日晚间,贝因美股份有限公司发布《关于公司重大诉讼事项的进展公告》,披露其与黑龙江丰佑麻类种植有限公司(以下简称“黑龙江丰佑”)的专利合同纠纷出现戏剧性转折——作为原告的贝因美不仅未能成功索赔,反而被反诉索赔超过7700万元。
与此同时,贝因美控股股东正处于预重整阶段,控制权变更风险与日俱增,这家老牌乳企正面临多重挑战。
专利纠纷遭反诉
索赔金额超7700万
根据贝因美发布的公告,公司与黑龙江丰佑之间的专利合同纠纷案已获浙江省杭州市中级人民法院受理,目前尚未开庭审理。值得关注的是,作为本诉被告的黑龙江丰佑已向法院提起反诉,要求贝因美赔偿因其违约造成的各项经济损失共计7725.39万元。

回溯案情,贝因美曾于2025年12月公告,因专利合同纠纷向杭州中院起诉黑龙江丰佑,本诉请求金额为5685.24万元(含暂算至2025年11月20日的利息损失)。如今,局面发生逆转,贝因美从原告席被推至反诉被告席。
反诉方黑龙江丰佑在诉状中详细陈述了其主张的案件事实与理由。据披露,双方于2021年11月及2022年1月分别签订了《专利产品独家许可(排他性经营)暨共同研发合作协议》及其补充协议。黑龙江丰佑称,其已按照合同约定履行了全部核心义务:一是落实了权利保证义务,向贝因美交付了协议约定的三个专利所涉的全部申请文件,并已成功获得专利权;二是严格遵守排他性承诺,确保贝因美在中国大陆孕产妇奶粉和奶基营养品领域的独家地位;三是随时待命准备配合研发工作。
然而,黑龙江丰佑主张,贝因美在收取专利文件并获得在中国大陆二十年排他性经营权后,却未如约履行作为合同主导方及需求方的主要合同义务,已构成违约。为保障贝因美未来安排专利产品、共同研发新产品的大规模生产,黑龙江丰佑已进行大量不可撤销的前期投入,据其不完全统计,各项经济损失合计7725.39万元。
贝因美在公告中表示,鉴于本次重大诉讼案件尚未开庭审理,后续判决结果尚存在不确定性,暂时无法预计其对公司本期利润或期后利润的影响。公司将密切关注案件进展情况,积极维护公司的各项合法权益并及时履行信息披露义务。
控股股东申请重整
控制权变更风险加剧
作为奶粉企业,贝因美近年来面临的纠纷不止于此。根据南都湾财社记者此前的报道,贝因美控股股东出现债务危机,可能直接撼动上市公司的控制权根基。
根据贝因美2025年7月发布的公告,控股股东浙江小贝大美控股有限公司(原贝因美集团)已于2025年7月向金华中院提交预重整申请,金华中院随后裁定受理该申请。公告数据显示,小贝大美控股目前持有公司股份1.33亿股,占公司总股本的12.28%,其中被质押或冻结的股份数量高达1.31亿股,占其所持股份比例的98.85%。
如此高的质押比例意味着,一旦重整程序中债权人行使权利或股权被强制处置,控股股东的持股比例可能面临大幅稀释。值得注意的是,2024年7月,杭州中院已将贝因美集团4800万无限售流通股(对应4.44%持股比例)作价2.02亿元交付申请执行人宁波维贝抵债。至此,宁波维贝持股比例已达9.96%,与控股股东的差距仅剩2.32个百分点。
这一微妙差距引发市场普遍担忧,一旦小贝大美控股重整失败进入破产清算,控制权争夺战将不可避免。尽管贝因美在公告中强调公司具有独立完整的业务及自主经营能力,控股股东事项不会对公司日常生产经营产生重大影响,但业界对此持保留态度。
值得关注的是,小贝大美控股实控人为谢宏,而谢宏同时担任贝因美董事长兼总经理;小贝大美控股董事李晓京也在上市公司任职。这种人员交叉重叠使得控股股东与上市公司之间难以真正实现风险隔离。
贝因美自身的经营状况同样不容乐观。财务数据显示,公司近年来多次出现“业绩变脸”,2025年4月更是集中更正多期定期报告,并因此收到浙江证监局警示函。根据财报数据,2025年前三季度,贝因美营业收入为20.33亿元,同比下降2.59%;归母净利润为1.06亿元,同比增长48.07%。
从行业角度,贝因美2024年营收27.73亿元,不足2013年巅峰期61亿元的一半。而同期竞争对手飞鹤、君乐宝等营收已超百亿,差距持续拉大。在婴幼儿配方奶粉市场份额持续萎缩的背景下,行业龙头进一步挤压中小企业生存空间,贝因美的处境愈发艰难。
面对市场需求变化,母婴营养品市场正向“分龄化”“复合功能”升级。贝因美也在尝试转型,提出布局“全家营养”战略。然而新业务仍需投入期,同时面临其他巨头的激烈竞争,转型成效尚待市场检验。
(综合自南都周刊、新浪财经、东方财富、海报新闻等)

母婴、医美消费新闻热线:0531-82625452
责任编辑:徐田田
