编制虚假资料!和谐健康保险股份有限公司泰安中心支公司被罚16万元
大众新闻 王洪涛 2026-03-02 17:02:31原创
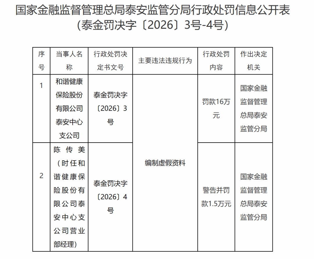
近日,国家金融监督管理总局网站发布泰金罚决字〔2026〕3号-4号,详情如下:
国家金融监督管理总局
泰安监管分局行政处罚信息公开表
泰金罚决字〔2026〕3号-4号
和谐健康保险股份有限公司泰安中心支公司因编制虚假资料,被国家金融监督管理总局泰安监管分局罚款16万元。
陈传美,时任和谐健康保险股份有限公司泰安中心支公司营业部经理,被警告并罚款1.5万元。


(来源:国家金融监督管理总局网站)
(大众新闻记者 王洪涛 实习生 王珂)
(大众日报及大众新闻客户端欢迎各界投稿,提供线索,包括文字、照片、短视频,文字投稿务必配上照片、短视频。泰安新闻素材请投大众日报泰安记者站电子邮箱dzrbta@126.com,热线电话:05388011909。来稿请务必注明作者、手机,以便进一步联系。)
责任编辑:王洪涛
