青岛的春季国际车展本周五拉开大幕!600余款主流车型亮相,宝马最高直降30.1万元,雅阁降10万元……
大众新闻·半岛新闻 郑天钟 2026-03-02 19:37:31原创

车展进入倒计时!3月6日,也就是本周五,2026山东春季国际车展将在青岛国际会展中心(崂山区苗岭路9号)拉开大幕,并持续至3月9日下午。
作为岛城车坛的“马年开春第一展”,本届春季国际车展将有近70个品牌的600余款主流车型登场,其中包括小米汽车、鸿蒙智行、比亚迪、奔驰、宝马、奥迪等人气极高的“当红炸子鸡”。而在新车层面,广汽丰田铂智7、全新奥迪Q5L、零跑A10、2026款小鹏X9纯电版、纵横G700等将亮相;在优惠层面,2026青岛新春新车消费补贴与2026青岛市汽车以旧换新补贴给消费者带来至高2万元的福利,此外,3月的车市降价潮也是汹涌而至,“宝马最高优惠30万元,雅阁插混降10万”还上了热搜,这些优惠让利都会在春展现场完全呈现出来!
总之,今年春季国际车展就是岛城消费者入手的绝佳时机,不可错过!

小米、BBA、比亚迪、鸿蒙智行领衔,600余款主流车型亮相
连续多年的成功举办,让2026山东春季国际车展受到了广大消费者与业界的双重认可,岛城的主流汽车销售集团纷纷要求参展。青岛国际会展中心的展位被迅速抢订!而且据记者了解,不少品牌积极申请厂家高级展具,相信春展开幕时会呈现更为出色的展示效果。

本届春展具体的参展品牌包括奔驰、宝马、一汽奥迪、上汽奥迪、红旗、雷克萨斯、沃尔沃、林肯、Smart、捷尼赛思、猛士汽车、小米汽车、鸿蒙智行、小鹏汽车、极氪汽车、岚图汽车、零跑汽车、深蓝汽车、腾势汽车、方程豹、纵横、与众汽车、坦克SUV、比亚迪、长安汽车、长安启源、吉利汽车、吉利银河、翼真、领克汽车、长城哈弗、魏牌、奇瑞汽车、奇瑞风云、iCar、广汽埃安、上汽通用五菱、宝骏、一汽奔腾、上汽大众、广汽丰田、一汽丰田、东风日产、东风本田、广汽本田、长安马自达、长安福特、东风标致、东风雪铁龙等。

这个展出阵容的亮点着实不少!自主品牌凭借在新能源上的发力,已成为市场的热销主体;豪华车与合资车型则在保证品质与稳定性的基础上,主打“高性价比”牌;而最引人关注的则是以小米、鸿蒙智行、小鹏为代表的高端新势力,其在智能座舱、辅助驾驶等方面处于领先地位……简单地说,不管您是对新能源车感兴趣,还是依旧热衷燃油车,都能在春展现场找到属于自己的“答案”。

3月降价潮汹涌来袭,车展“特价”将成亮丽的风景线
刚进入2026年,人们就嗅到了“车市价格战”的强烈气息。1月初,宝马中国对旗下多款主力车型进行调价,其中,旗舰车型i7 M70L指导价由189.9万元降至159.8万元起,直降30.1万元;而降幅最高的是宝马iX1 eDrive25L,指导价由29.99万元降至22.8万元,降幅为24%。随后,“传统豪车的老大”奔驰也跟进优惠,降价额度达3.37万元至6.902万元不等。而更令人想不到的是,2月22日,正月初六,广汽本田就放出“大招”,雅阁插电混动版的老客户复购价仅需13.88万元,较官方指导价23.88万元直降10万元,全国限量1000台。

3月,更多的品牌出手了。上汽奥迪E5 Sportback推出限时3万元大礼包,并提供两种灵活方式选择,消费者可选“1万元购置税+1万元现金+1万元增换购”的现金补贴方案,权益后起售价为20.59万元,直接降低购车成本;或者也可选择“1万元购置税+5年0息/7年低息”的金融购车方案。

与此同时,鸿蒙智行发布问界M7春季购车权益升级的消息,下定该车的消费者可享至高70000元购车权益,包括购置税补贴、零重力座椅、ADS高阶功能包等;另外,广汽本田官宣奥德赛冠道双车超值一口价,其中2026款奥德赛e:HEV一口价17.58万元起,2026款冠道一口价16.9万元起,都是相当的实惠。

显然,马年新春的第一轮价格战正如火如荼地进行中,而随着3月6日春季国际车展的开幕,相信会有更多汽车品牌加入“优惠大军”,诸多的“车展特价车”将成为青岛国际会展中心的一道亮丽风景线!

新车、好车云集,谁更值得关注?
据记者了解,本届春季国际车展上将有多款重量级新车亮相,包括广汽丰田铂智7、全新奥迪Q5L、零跑A10、2026款小鹏X9纯电版、一汽丰田新款卡罗拉、全新日产轩逸、2026款宝马5系、智己LS8、吉利银河V900、与众08等。其中,铂智7属于大型纯电轿车,广汽丰田这次在配置上“诚意满满”,有望在春展现场收获一大批粉丝;而零跑A10则是在青岛首次亮相,一款全新紧凑型纯电SUV,外观颜值很高,而至于说零跑的性价比,那真是“懂的都懂”。

除了新车首秀,还有一批明星车型非常受关注,比如小米汽车的YU7及SU7 Ultra,根据最新信息,购买小米YU7至高可享7年低息,首付9.99万元起,月供最低不到2000元,另有3年0息可选,而购买小米SU7 Ultra,则是价值49000元购车权益免费送。还有纵横G700,定位非承载架构的电驱硬派SUV,提供5座与6座车型选择,动力部分采用鲲鹏超能混动CDM-O,智能部分搭载纵横灵感座舱与纵横乾崑智驾。


至高2万元,春展购车申领两大补贴“正当时”
2026青岛汽车以旧换新补贴有了新的进展,记者从市商务局获悉,3月青岛将发放汽车以旧换新补贴2.5亿元,包含汽车报废更新和汽车置换更新。
而在具体的规则方面,进行汽车报废的个人消费者选购符合条件的新能源汽车,补贴车价的12%,最高不超过2万元;选购符合条件的燃油汽车,补贴车价的10%,最高不超过1.5万元。而进行汽车置换更新的个人消费者选购符合条件的新能源汽车,补贴车价的8%,最高不超过1.5万元;选购符合条件的燃油汽车,补贴车价的6%,最高不超过1.3万元。
一方面,从目前的情况看,青岛3月的汽车以旧换新补贴资金较为充裕;另一方面,2026山东春季国际车展的举办时间为3月6日至9日,为该月份的起始阶段;因此,就时效性而言,消费者在春展现场购车是有利于申领到补贴金额的,机会很不错。

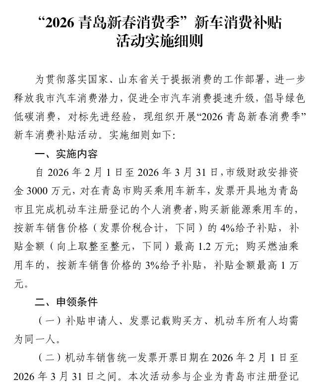
此外,根据《“2026 青岛新春消费季”新车消费补贴活动实施细则》,自2026年2月1日至2026年3月31日,市级财政安排资金3000万元,对在青岛市购买乘用车新车,发票开具地为青岛市且完成机动车注册登记的个人消费者,购买新能源乘用车的,按新车销售价格(发票价税合计,下同)的4%给予补贴,补贴金额(向上取整至整元,下同)最高1.2万元;购买燃油乘用车的,按新车销售价格的3%给予补贴,补贴金额最高1万元。

显然,如果您家里没有旧车,确实是首次购买新车的话,那么2026青岛新春新车消费补贴是很不错的选择,最高能领取1.2万元。而从时间角度来说,3月6日至9日车展期间也是申领该补贴的好时机,当然,消费者也要关注官方消息,注意3000万元补贴资金的使用进度。
三张车展门票免费抢,赠送两张加油优惠券
惊喜额度:130元

首先,识别或扫描上方的二维码后,就可以直接进入“半岛车展”微信小程序的2026山东春季国际车展免费抢票页面,进行报名。

点击页面下方的“点我领票”,然后再进行简单的操作,即可免费获取2026山东春季国际车展门票三张,价值90元,以及两张中国石油20元加油优惠券,总的惊喜金额达到130元。
操作程序如下:

关于两张中国石油20元加油优惠券的具体领取方法,有以下几个注意要点!
活动形式:可扫码领取2张中国石油20元加油优惠券(汽油满240元可用),优惠券数量有限,领完即止
核销条件:领券后登录中油好客e站微信小程序查看,使用昆仑e享卡消费汽油满240元可用,优惠券不与其他优惠同时使用,领券日起30天有效
活动站点:中国石油青岛地区加油站
咨询电话:0532-80889251
请长按保存二维码,使用微信扫一扫功能直接跳转至中油好客官方小程序领取并使用。


(半岛全媒体记者 郑天钟)
责任编辑:徐晓
