春天减肥别只节食 科学减重这样做
海报新闻 2026-03-03 11:49:14
每年的3月4日是世界肥胖日。世界肥胖联盟(World Obesity Federation,WOF)于2020年倡议把每年的3月4日确定为“世界肥胖日”,肥胖问题已成为全球性的健康挑战。在国家大力推进“体重管理年”行动的大背景下,我国正通过系统性措施推动全民体重管理,呼吁人们重视肥胖及其相关疾病对健康的威胁。
全民体重管理
2024年6月,包括国家卫生健康委员会在内的16个中央政府部门联合启动为期3年的“健康体重管理年”活动。随后,相关政府机构和学术机构快速响应,包括出台体重管理指南及全国众多医院开设体重管理门诊等,掀起全国范围的肥胖防治热潮。
这些行动也将有力促进健康生活方式普及和慢性病防控工作,也将为其他国家提供重要借鉴。中国肥胖防治行动不仅是应对当下危机的应急举措,更是迈向长期健康目标的战略布局。
通过全民健康生活方式促进和医院体重管理门诊建设等工作,中国正逐步构建覆盖全生命周期的肥胖防控体系,将健康融入所有政策,推动“健康中国2030” 规划目标实现。这一行动将为全球肥胖防治贡献中国力量和方案,也为其他慢性病防治提供了有益借鉴。未来,随着相关行动的不断深入广泛实施,有望控制肥胖增长,提升全民健康素养和生活质量,开启全民健康新时代。
国家卫生健康委面向公众发布的《体重管理指导原则(2024年版)》指出,有研究预测,如果得不到有效遏制,2030年我国成人超重肥胖率将达到70.5%,儿童超重肥胖率将达到31.8%。
什么是真的超重肥胖?
超重和肥胖受多种因素的影响。其中包括了遗传、饮食、身体活动水平、生活习惯以及社会环境的改变等。
体质指数(BMI)是衡量人体胖瘦程度的标准。
BMI=体重(kg)/身高(m)²
我国健康成年人的BMI正常范围在18.5至24之间。BMI在24至28之间被定义为超重。达到或超过28就是肥胖。其中,又根据BMI分为轻度肥胖、中度肥胖、重度肥胖以及极重度肥胖。

科学减肥这样吃
《成人肥胖食养指南(2024年版)》建议,三大宏量营养素的供能比分别为:脂肪20%~30%、蛋白质15%~20%、碳水化合物50%~60%,推荐早中晚三餐供能比为3:4:3。
①定时定量规律进餐
要做到重视早餐,不漏餐,晚餐勿过晚进食,建议在17:00~19:00进食晚餐,晚餐后不宜再进食任何食物,但可以饮水。
②少吃零食,少喝饮料
不论在家还是在外就餐,都应力求做到饮食有节制、科学搭配,不暴饮暴食,控制随意进食零食、喝饮料,避免夜宵。
③进餐宜细嚼慢咽
摄入同样的食物,细嚼慢咽有利于减少总食量,减缓进餐速度,可以增加饱腹感,降低饥饿感。
④适当改变进餐顺序
按照“蔬菜一肉类一主食”的顺序进餐,有助于减少高能量食物的进食量。

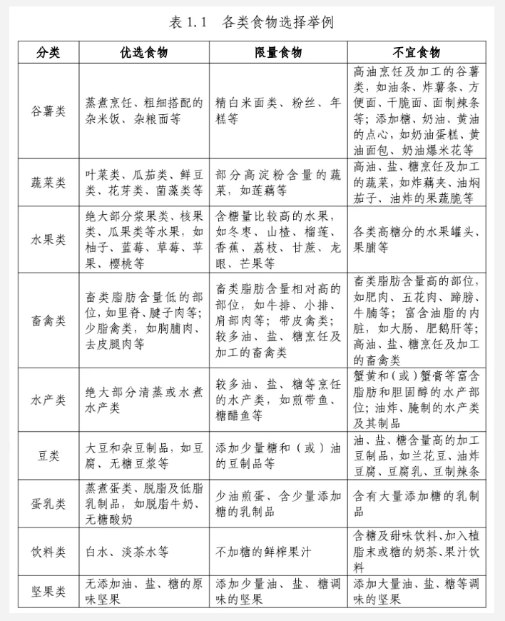
图源:《成人肥胖食养指南(2024年版)》
这些食物优先选
鼓励主食以全谷物为主,适当增加粗粮并减少精白米面摄入;
保障足量的新鲜蔬果摄入,但要减少高糖水果及高淀粉含量蔬菜的摄入;
优先选择脂肪含量低的食材,如瘦肉、去皮鸡胸肉、鱼虾等;
优先选择低脂或脱脂奶类。
这些食物要少吃
减重期间应少吃油炸食品、含糖烘焙糕点、糖果、肥肉等高能量食物(高能量食物通常是指提供400kcal/100g以上能量的食物);
减重期间饮食要清淡,每天食盐摄入量不超过5g,烹调油不超过20~25g,添加糖的摄入量最好控制在25g以下;
减重期间应严格限制饮酒。每克酒精可产生约7kcal能量,远高于同质量的碳水化合物和蛋白质产生的能量值。
外卖建议清淡为主
据估算,中国居民膳食中的脂肪摄入量一半都来源于烹调油,使用控油壶能帮助人们合理规划用油量;建议选择大豆油、菜籽油、花生油、橄榄油、茶籽油、葵花籽油、色拉油等植物油烹饪,尽量避免使用动物油;烹饪方法多用蒸、煮、白灼和凉拌等方式,少用煎和炸的方法;学会看预包装食品的营养标签,选择脂肪含量少的食品。
很多职场人群,因为工作原因,经常在外就餐或者点外卖,但是外卖平台销量前十的菜品中,如宫保鸡丁、水煮牛肉、干锅花菜等“隐形油大户”单份用油量均超50克。如果长期如此就餐,即便控制了糖和盐的摄入,依然会导致肥胖。
点餐或叫外卖时要注意荤素搭配,以清淡口味菜品为主,尽量少点重口味菜品,可在备注里要求商家少放盐、油、糖,也可以用白开水涮一涮再吃。
运动是减重的核心
肥胖患者减重的运动原则是中低强度有氧运动为主,抗阻运动为辅。每周进行150~300分钟中等强度的有氧运动,每周5~7天;抗阻运动每周2~3天,每次10~20分钟。运动减重贵在坚持,选择和培养自己喜欢的运动方式,持之以恒,把天天运动融入日常生活。
良好睡眠和积极心态
经常熬夜、睡眠不足、作息无规律可引起内分泌紊乱,脂肪代谢异常,增加肥胖风险,导致“过劳肥”。肥胖患者应按昼夜生物节律,保证每日7小时左右的睡眠时间,建议在夜里11点之前上床睡觉。
长期持续的心理压力可诱导暴饮暴食和摄入高脂肪或高糖等高热量食物,增加额外热量摄入,使体内脂肪积聚。保持良好的心理和情绪有助于保持健康体重。
在减肥过程中,除了采取一系列措施但未能达到预期的减重效果外,无效减重还包括减掉的主要是水分或肌肉。通过一些极端的方法,如不合理的运动或过度节食,可能会使体重短期内下降,但减少的主要是身体中的水分甚至肌肉,而非脂肪。同时还可能导致基础代谢率下降,反而不利于长期的体重控制。而一旦恢复正常饮食,体重很容易反弹,这些都属于无效减重。
避免体重反弹的关键在于科学的方法和持之以恒的努力。专家建议,减重时要设定合理的目标,采用科学的减重方法,并且在减重成功后继续坚持健康的生活方式。
减肥,从来不是一场“自虐式的节食”,更不是一场“短跑式的冲刺”,而是一种生活方式的重建,是对身体的尊重,对健康的负责。
责任编辑:姜合秀
