回天新材实控人之父1591万股将被司法执行,其曾被判刑七年余
大众报业·齐鲁壹点 2026-03-04 10:09:02
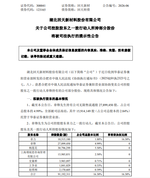
3月3日晚间,回天新材(300041)公告称,公司控股股东之一致行动人章锋所持部分股份将被司法执行。

具体内容显示,公司于近日收到华泰证券襄阳营业部转发的合肥市中级人民法院《协助执行通知书》,获悉合肥市中级人民法院通知华泰证券襄阳营业部协助变卖章锋持有的公司部分股份。
截至本公告日,章锋持有公司无限售流通股27,899,450股,占公司总股本的4.99%,全部被司法冻结,其中15,914,149股(占公司总股本的2.84%)托管于华泰证券襄阳营业部。于华泰证券襄阳营业部的15,914,149股拟被强制执行。
拟强制执行原因为:合肥市中级人民法院依据安徽省高级人民法院作出的终审刑事判决书,追缴被执行人章锋违法所得及执行罚金;拟强制执行方式为:大宗交易或集合竞价方式。在任意连续90个自然日内,通过大宗交易方式减持股份的总数不超过公司股份总数的2%,通过集中竞价交易方式减持股份的总数不超过公司股份总数的1%;拟强制执行价格根据市场价格确定;拟强制执行具体时间区间以最终执行为准。
公告表示,本次强制执行系因执行法院裁定,减持时间、减持数量及减持计划的实施情况具有不确定性,公司将根据相关规定跟进披露实施进展情况。本次股份被强制执行不会对公司生产经营、公司治理、公司控制权等产生重大影响。敬请广大投资者注意投资风险。
回天新材此前公告显示,章锋为回天新材现控股股东、实控人章力之父,回天新材于2023年3月17日披露了《关于公司控股股东之一致行动人被采取强制措施的提示性公告》,章锋因涉嫌操纵证券、期货市场罪被公安机关采取刑事拘留措施。安徽省合肥市人民检察院于2023年11月17日向合肥市中级人民法院起诉。
回天新材又于2024年11月15日披露了《关于收到公司控股股东之一致行动人的刑事判决书的公告》,安徽省合肥市中级人民法院作出一审判决。章锋向安徽省高级人民法院提起了上诉。根据二审(终审)判决情况,章锋犯操纵证券市场罪,判处有期徒刑七年九个月,并处罚金人民币1.5亿元。
业务方面,2月26日,回天新材在互动平台回答投资者提问时表示,公司核心业务聚焦光伏、汽车、电子、包装四大赛道。其中半导体行业用胶属于公司电子赛道重要布局,已推出underfill、edgebond、TIM、LID粘接等系列产品,可满足半导体封装领域的关键应用需求,相关产品已在客户处测试或供货。

业绩方面,1月28日,回天新材(300041)发布2025年业绩预告,公司预计2025年度归母净利润为1.9亿元至2.55亿元,比上年同期大增86.55%至150.36%;扣除非经常性损益后的净利润预计为1.53亿元至2.03亿元,增长幅度为191.06%至286.17%。
新闻热线电话:0531—85193242
责任编辑:李牧青
