胖东来1月为两员工发放1.5万“委屈奖” 2025年全年该奖发放近40万元
大众报业·齐鲁壹点 2026-03-04 16:36:44
近日,河南。胖东来2026年1月份发放文明价值奖励72674元,其中侵犯人格尊严补偿奖15000元(时代后勤1例10000元,新乡1例5000元),勇敢正义奖16000元(20例),服务项目奖10518元(120例)。

“委屈奖”是胖东来公司针对员工在服务过程中遭受不公正待遇而设立的专项补偿制度。该制度经过2024年调整为侵犯人格尊严补偿标准,明确要求员工主动申请补偿并启动法律追责程序,管理层需进行心理疏导 。
据悉,两名员工因履行工作职责时遭遇人格尊严侵害获得补偿:一位时代广场后勤员工在维持秩序时被顾客推搡,获赔1万元;另一位新乡门店员工在服务过程中遭辱骂,获赔5000元,两项合计1.5万元。
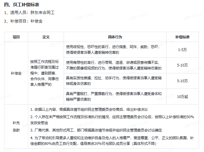
胖东来“侵犯人格尊严补偿奖”已制度化多年,依据《胖东来侵犯人格尊严补偿标准》分级实施:
补偿范围:覆盖顾客辱骂、殴打、污蔑、强行拉扯工卡等侵权行为,公司同步提供法律支持。
分级金额:根据精神伤害程度,补偿从1万元至10万元不等。
具体员工补偿机制如下:
一级:包括辱骂、羞辱、歧视、威胁、造谣诽谤、轻微推搡、拍打,非公开场合诽谤、传播不实或不雅图像、视频等行为,对当事人名誉或人格造成损害的。补偿标准:1万-5万。
二级:包括持续或恶劣性的推搡、拉扯、殴打,或恶意传播不实、不雅的图像、视频等行为,对当事人精神、名誉或身体造成伤害的。补偿标准:5万-10万。
三级包括暴力导致轻伤及以上、群体暴力、持械攻击等行为,对当事人身体和精神造成严重伤害的。补偿标准:10万起。

据悉,2025年全年,侵犯人格尊严补偿奖共发放39.2万元(覆盖33起案例),占当年141.6万元文明价值奖励总额的27.7%。

(齐鲁晚报·齐鲁壹点客户端编辑 张宝帆综合胖东来官方网站)
责任编辑:张宝帆
