济南继续发布大雾黄色预警信号 未来三天气温起伏明显
爱济南新闻客户端 2026-03-04 17:37:02

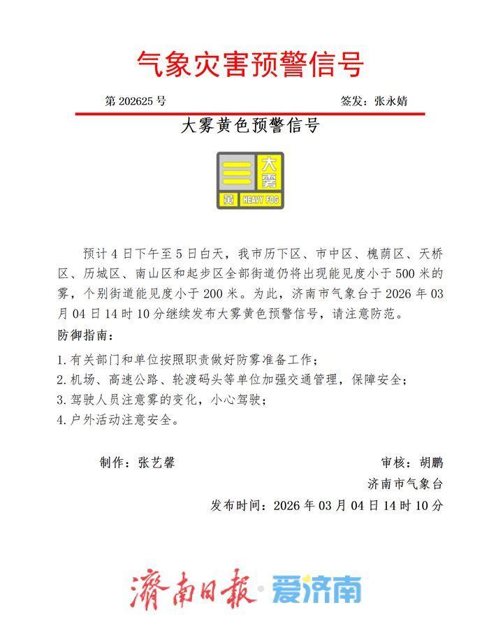
预计4日下午至5日白天,济南市历下区、市中区、槐荫区、天桥区、历城区、南部山区和起步区全部街道仍将出现能见度小于500米的雾,个别街道能见度小于200米。为此,济南市气象台于2026年3月4日14时10分继续发布大雾黄色预警信号,请注意防范。
从济南具体天气预报来看,4日下午到5日白天阴,有轻雾或雾,4日夜间中北部地区有分散性小雨,降水概率60%,北风短时南风2~3级,最低气温5℃左右,最高气温8℃左右。
5日夜间到6日多云间晴,北风3~4级转南风2~3级,最低气温市区0℃左右,其他区县-3~0℃,最高气温7℃左右。
7日晴转多云,南风2~3级,最低气温市区-1℃左右,其他区县-5~-1℃,最高气温11℃左右。

从山东全省天气预报来看,4日下午到5日白天,鲁西北和北部沿海地区天气阴有小雨雪转多云,其他地区天气多云转阴局部有小雨,鲁西北地区有雾或轻雾。南风转北风3~4级。最低气温:半岛地区-2℃左右,聊城和鲁南地区4℃左右,其他地区1℃左右。5日最高气温:聊城和鲁南地区11℃左右,鲁中山区和半岛地区5℃左右,其他地区8℃左右。
5日夜间到6日白天,半岛地区天气阴有小雨雪转多云,其他地区天气多云转晴。北风,半岛地区4~5级阵风6~7级,其他地区3~4级。最低气温:鲁西北、鲁中山区和半岛内陆地区-3℃左右,鲁南地区1℃左右,其他地区-1℃左右。最高气温:鲁南地区9℃左右,北部沿海地区3℃左右,其他地区6℃左右。
6日夜间到7日白天,全省天气晴间多云。半岛地区北风4~5级阵风6~7级转南风2~3级,其他地区北风转南风3级左右。最低气温:菏泽1℃左右,聊城、济宁、枣庄、泰安-1℃左右,其他地区-4℃左右。最高气温:日照、东营、潍坊和半岛地区6℃左右,其他地区9℃左右。
责任编辑:李扬
