大众时评 | 人才可以争,但也要有底线
大众新闻·大众日报 刘帅 2026-03-05 07:30:00原创
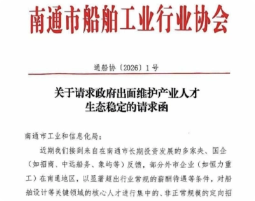
近期,南通市船舶工业行业协会的一封“求助函”,引发关注。
函中称,部分外市企业以超常规待遇,对关键领域核心人才进行非常规定向招募。该函称以上行为为“恶意挖角”,削弱本地企业竞争力,恳请当地政府介入。
人才自由流动,本是市场的常态。但为何当地船舶工业行业协会如此警惕企业挖人?不妨从最近最高法公布的一起指导性案例中寻找答案。
在该案中,一家新能源车企,挖走吉某车企下属公司40名高管及技术人员。这家车企在没有技术积累或合法技术来源的情况下,利用吉某车企的底盘零部件图纸技术,短期内推出某系列型号电动汽车,令吉某车企遭受巨大损失。有计划有组织,攫取他人竞争优势,这家企业被判赔偿6.4亿元,创下我国知识产权侵权诉讼的判赔纪录。
如今,一些行业加速发展,企业竞争加剧,人才作为创新第一资源,其作用日益凸显。谁拥有一流的人才,谁就有可能率先实现技术突破,构筑起市场竞争的护城河。拿船舶行业来说,随着全球船舶市场景气回升,高端船舶订单越来越多,谁的人才质量高、数量多,谁就能拿到更多市场回暖红利。

可以说,抢人才无可厚非。但问题的症结在于,是否以公平的方法挖人。一家企业的核心人才往往参与企业重大研发项目,熟悉技术研发路线。倘若一家企业挖负有竞业限制义务的人才,剽窃其他企业技术成果,其行为明显是不正当竞争行为,损害了人才原属企业的利益。
更值得注意的是,不正当竞争破坏了产业的创新生态。一家企业引进、培养人才不易,研发背后更是巨大的资金投入。倘若任由企业“走捷径”恶意挖人,就会“劣币驱逐良币”,其他企业就不愿投入重金研发新技术,转而效仿“拿来主义”。长此以往,行业将陷入低水平的“内卷式”恶性竞争,创新的源头活水终将枯竭。
由此,也就不难理解当地协会的紧张。外市企业是否恶意挖人,不仅关乎几家企业的切身利益,更事关船舶产业发展未来。因此,当地理应展开客观公正的调查,厘清事实,给出明确的反馈。
可以预见,在诸多产业向高而攀的过程中,如何避免恶意挖人会成为不少地方和企业面对的课题。
对企业而言,要明白,单纯靠挖人,构筑不起真正的核心竞争力,反而会受到法律的惩罚。既要恪守公平竞争底线,也要珍视人才,给予人才应有的待遇和平台,如此,企业才能行稳致远。同时,面对不正当竞争,企业也要敢于亮剑,善用法律武器维护自身合法权益。
对地方而言,既要加强监管和引导,规范人才流动秩序,也要通过完善生活配套、搭建共性技术平台等举措,打造“近悦远来”的人才沃土。
当每个人才的创造力受到尊重,每家企业的合法权益得到保护,一切创造才会充分涌动,一切才华才能竞相迸发。唯有如此,产业方能在健康的生态中,拓展出更广阔的发展空间。
(大众新闻记者 刘帅)
责任编辑:任宇波 熊苗
