东航恢复中东航线部分航班
极目新闻 2026-03-07 07:11:25
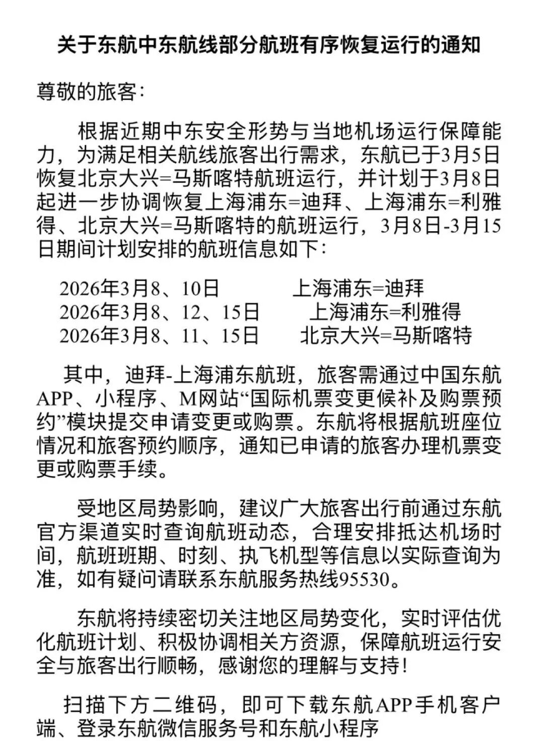
3月6日晚,中国东方航空发布《关于东航中东航线部分航班有序恢复运行的通知》,已3月5日恢复北京大兴=马斯喀特航班运行,并计划于3月8日起进一步协调恢复上海浦东=迪拜、上海浦东=利雅得、北京大兴-马斯喀特的航班运行。
该通知显示,3月8日-3月15日期间,东航计划安排的航班信息如下:
2026年3月8日、10日 上海浦东-迪拜
2026年3月8日、12日、15日 上海浦东-利雅得
2026年3月8日、11日、15日 北京大兴-马斯喀特
其中,迪拜-上海浦东航班,旅客需通过中国东航APP、小程序、M网站“国际机票变更候补及购票预约”模块提交申请变更或购票。东航将根据航班座位情况和旅客预约顺序,通知已申请的旅客办理机票变更或购票手续。
东航提醒,受地区局势影响,建议广大旅客出行前通过东航官方渠道实时查询航班动态,合理安排抵达机场时间,航班班期、时刻、执飞机型等信息以实际查询为准。

(极目新闻)
责任编辑:周小涵
