走近3•15|61家律所联动!山东“3·15律所开放日”为您提供零距离法律援助
大众新闻 刘英 2026-03-11 11:21:55原创
3月10日,记者从山东省消费者协会了解到,为宣传纪念“3·15”国际消费者权益日,积极为消费者提供专业法律咨询服务,引导消费者依法维权,提升消费者法治素养,助力消费维权提质提效,推动消费环境持续优化,山东省消费者协会携手山东省律师协会,组织省消费者协会法律服务支持单位、省律师协会民事法律专业委员会委员执业单位,共61家律师事务所,联合开展“3·15律所开放日”公益活动。
一、活动时间
3月11日至17日(各律所具体开放日期不同,详见附件名单)。
二、服务内容
活动期间,各参与律所将提供以下公益服务:
1.线上线下提供消费维权法律咨询服务;
2.开展现场普法宣传活动,发放消费维权普法宣传资料;
3.举办消费维权法律知识讲座;
4.其他形式的公益法律服务。
三、参与方式
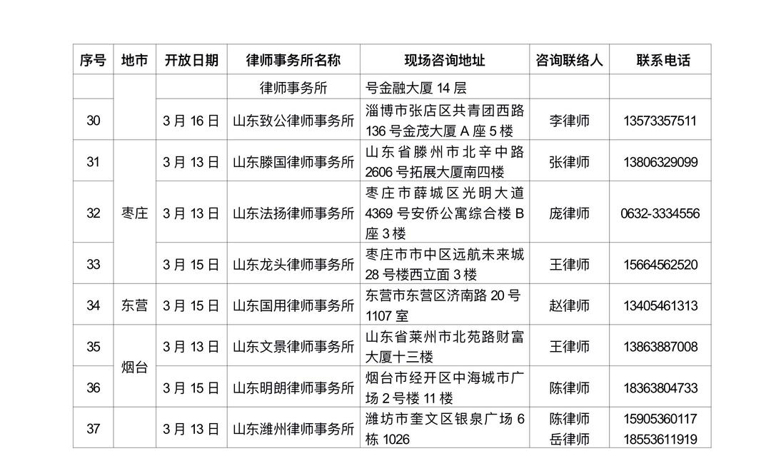
1.查询附件名单:按“地市”筛选就近律所,查阅其开放日期、现场地址、联系电话(名单含:序号、地市、开放日期、律所名称、现场咨询地址、咨询联络人、电话)。
2.到访预约确认:到访咨询请提前致电目标律所联系确定时间。
四、活动结束后维权途径
若消费者合法权益受到损害时,建议:
1.先与商家协商,或申请平台介入处理;
2.协商不成可拨打当地12345政务服务便民热线;
3.微信搜索“全国消协智慧315”平台投诉;
4.向当地消协组织寻求帮助。
5.向人民法院提起诉讼。
附:“3·15律所开放日”公益活动参加律所名单








(大众新闻记者 刘英)
责任编辑:徐佳
