晏青 李慧:被看见的生存:病患群体的平台化嵌入与韧性实践
青年记者 | 2026-04-14 08:05:41 原创
作者:晏青(暨南大学新闻与传播学院副院长、教授、博士生导师);李慧(暨南大学新闻与传播学院硕士研究生)
来源:《青年记者》2026年第3期

导 读:
随着数字平台深度嵌入社会生活,“平台化生存”已成为边缘群体重构生存策略的重要方式。本文基于对活跃于抖音、小红书等平台的病患的深度访谈,探讨病患群体在平台化生存中的情感实践、可见性协商与资源转化路径。
随着数字平台以前所未有的深度与广度渗透进入社会运行肌理,它已从单一的信息传播工具或日常服务载体,演变为重塑个体生活状态、重构社会关系网络的基础设施。平台上个体的行为逻辑、情感表达与资源获取,逐渐编织进由算法、数据与资本共同构成的运行体系之中。对于病患等边缘群体而言,平台不仅是一个替代性的生存空间,更是一个充满张力与协商的场域。理解这一群体的平台化生存实践,是洞察数字时代边缘群体生存境况和平台社会复杂性的关键切口。
现有研究关注到平台化生存对生活方式、经济关系和社会连接方面的作用,并对边缘群体的平台化生存转向进行了讨论。然而,大多数研究都聚焦于宏观描述和单一路径,很少有研究涉及病患个体具体的情感体验与平台算法逻辑的双向塑造过程,缺乏理解平台角色和用户动态生存策略的分析。基于此,本研究聚焦病患群体在抖音、小红书等平台中的生存实践,揭示病患群体平台化生存的复杂逻辑,从而为理解平台如何重构个体心理与社会关系提供经验支持。这是一种关于脆弱性、可见性与生存策略的平台民族志。
一、文献综述
(一)平台化生存:从日常消费到情感支持
数字平台已从便捷生活的辅助工具,演变为重塑社会经济结构与个体行为模式的核心基础设施,它深度渗透并重组了社会既有的制度和实践,推动形成了一种“平台化生存”的新生活。范·迪克(Van Dijck) 等人在《平台社会》中通过对公共价值、日常生活与制度结构的分析,指出了个体生活被平台逻辑持续重构的过程,为理解“平台化生存”提供了重要理论基础。[1]
首先,平台重组了日常生活流程和消费逻辑。以微信、支付宝为代表的应用将政务、医疗、出行等分散服务集合于单一入口,实现了“只带手机就能出门”的便捷性,也使用户对平台产生结构性依赖。[2]与此同时,平台的算法机制改变了传统消费路径,从主动搜索转向基于数据画像的个性化推荐,并将用户评价、社群分享等元素深度嵌入决策过程,使消费行为变成了一种社会化的公共行为。[3]这种逻辑甚至反向塑造着现实生活,社交媒体上展示的“模板化”生活和“网红”景观,引导着大众的审美与消费取向,呈现出“网红”日常化与日常“网红化”的相互交融。[4]
平台催生了新型经济形态与社会关系网络。它打破了传统职场的地理与组织边界,催生了大规模的“零工经济”与“共享经济”,并为个体提供了知识付费、电商直播等低门槛创业渠道。[5]在社会交往层面,平台不仅维系熟人关系,更促成了基于共同兴趣、价值观或特定身份的“趣缘群体”大规模形成。[6]
在这种情境中,平台成为情感表达与支持的关键空间。个体通过社交媒体分享生活点滴、宣泄情绪、寻求帮助、获得情感慰藉。平台的匿名性和包容性降低了情感表达的顾虑,让个体展现更真实的自我。微信的“分组可见”功能,使得跨性别者能在特定圈子内安全地进行身份过渡期的自我表达;患者及其家庭可在水滴筹等公益平台上展示病情、唤起公众同情并动员更广泛的社会经济资源。[7]这种将情感转化为生存资源的过程,反映了平台化生存的强大作用。
然而,也不能忽视,平台整合资源与建构关系的能力是建立在一套由算法与资本逻辑驱动的规则体系之上的,可能会迫使内容创作者扭曲真实表达来迎合流量。外卖骑手、网约车司机的劳动过程被算法精密控制,陷入“与系统赛跑”的异化劳动。[8]更进一步来看,平台化生存本身就是一种被数字资本精心构建的意识形态陷阱。它打着“一切皆可平台化”的口号,暗示拒绝接入将面临不便与落后,从而将大众无意识地裹挟进其生态体系中。[9]这种“数字拜物教”让大众将平台的规则与结构视为理所当然,掩盖了其背后资本增值逻辑以及可能加剧的数字鸿沟——那些不适应数字技术、设备落后的边缘群体可能会在平台中遭遇新的排斥。[10]
(二)边缘群体的平台化生存
最初互联网的普及为长期处于社会结构边缘的群体提供了跨越物理障碍、进行社会连接与自我表达的可能性,这便是“网络化生存”阶段。其带来了谋生、健康成长和学习发展的新途径[11],也让人类的生存方式从物理空间向数字空间延伸。然而,随着微信、抖音、淘宝、滴滴等平台不断嵌入日常生活,成为社会生活的基础设施,边缘群体为参与社会也不得不进入“平台化生存”阶段。拒绝接入平台,在某种程度上就意味着被排斥在主流社会之外。
而本来就被隔离在主流话语之外的边缘群体,在平台化生存中可以实现更多的可能性。一方面,他们利用平台的经济与社交可供性寻求赋能:残疾人通过电商、远程客服实践“数字化生计”[12];跨性别者则可以在加密社群中进行医疗信息互助;与“工具性求助”不同,罕见病患者在平台上往往把社交媒介当作一种介于现实与心理之间的“中间地带”[13]。在此意义上,平台成为他们重建社会连接、获取资源的替代性公共领域。[14]另一方面,边缘群体在平台上可以相对公平地争夺可见性。在以健全人为标准建构的社会环境中,残疾可能表现为身体与环境之间的错位或断裂[15],而平台的出现,不仅可以提供病患群体重建社会关系和共同体的机会,还可以赋予他们可见性和认同感。例如残障人群可以通过“自我展演” 和“建构积极话语”等策略,主动塑造形象、设置议题,来加速进入社群并争取公众关注[16];肢残群体也可以借助微信平台进行信息传播和仪式互动,来缓解认同危机并重构自我身份。[17]总之,边缘群体可以通过争夺可见性,实现更好的社会融合。
然而,边缘群体的平台化生存始终伴随着现实生活的嵌入,两种生活状态呈现出复杂的互嵌形态。彭兰指出,媒介展示不仅反映现实,更会美化、引导甚至会塑造现实,催生出直播和模板化生活等现象。[18]对于病患等边缘群体而言,平台上的形象管理、情感展演与社群互动,也会反作用于现实生活中的心理状态、社会关系与身份认知,形成线上实践与线下生活持续互构的动态过程。因此,研究病患群体的平台化生存时,需要结合现实生存和虚拟生存的双重视角。
已有研究探讨了平台化生存对社会边缘群体,特别是病患群体的影响,包括平台如何重塑生活方式、调整经济关系以及平台化生存的转向过程。然而,研究有必要进一步地拓展。首先,虽然提到了平台化生存中的情感表达和社会支持,但对病患群体的具体情感体验、心理健康影响方面的探讨比较少。其次,虽然讨论了边缘群体如何通过平台实现社会认同和资源获取,但缺乏平台对生活质量和社会融合影响的系统性跟踪研究。除此之外,尽管已有研究提到平台生态是数字资本驱动的,但没有详细讨论病患群体如何在资本驱动的机制中找到自我表达的空间和方法。
基于此,本文的研究问题聚焦于两个部分:病患群体如何在平台化生存中,通过情感展演和社群互动实现心理支持和社会认同?在数字资本驱动的平台机制中,病患群体如何平衡自我表达与资本逻辑,争取更高的可见性和资源转化?
二、研究方法与设计
基于以上研究问题,本研究采用深度访谈的研究方法,主要是深入理解病患用户的主观经验、内心想法和生存历程。具体访谈对象是在抖音、小红书等平台上,进行“病人”“残疾”“康复训练”“记录真实生活”等关键词搜索后,选取了11名涉及内容创作、直播互动、评论交流与商业合作等实践的病患,进行一对一深度访谈,并记录访谈资料,受访者基本信息如表1所示。
表1 受访者基本信息
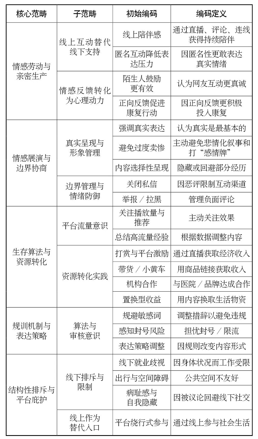
笔者在整理访谈材料文本的基础上,通过反复阅读和比较,对与研究问题相关的表达进行了编码和整合,逐步形成了5个核心范畴,具体的编码见表2。
表2 编码表
三、在可见与可控之间:病患群体的平台生存实践
平台在日常生活中的作用不仅包括内容创作和经济变现,还包括一种可依赖的情感与社会支持环境,这是在长期、反复的互动过程中形成的。这种环境不是预设的,而是在每一次发布、回应和调整中慢慢沉淀出来的,受访者在平台中的行为是在持续试探、调整与协商中进行的。
(一)平台心理支撑的形成
在访谈中,受访者提到由于身体限制或疾病治疗的原因,他们长期在家庭或社会中处于弱势地位,无法完整地表达自己的感受,缺少情绪宣泄的出口。在这样的情况下,数字平台凭借其匿名性、低责任感与即时反馈机制,逐渐填补了他们表达的空缺,成为了病患群体情绪表达与心理慰藉的重要空间。
受访者S11在访谈中回忆,她最初只是“无意中在网上发布了一条信息”,却意外获得了大量曝光和反馈,后来在网友建议下开始持续记录生活、进行直播,把平台看作“一个和外界沟通的渠道”。通过持续直播、评论、连线等互动可让病患群体获得线上陪伴的感觉,而当表达能够稳定获得回应时,平台就会被纳入日常情绪调节体系,成为他们心理支撑的基础设施。除此之外,平台上的互动支持与线下互动也有所不同。受访者S9在对比亲友和平台给予的支持时指出,来自家人和朋友的安慰常常夹杂着责备、期待或模式化的话术,他认为平台中陌生人的连线与互动是一种纯粹的陪伴和体验。这种相对松散、缺乏长期关系义务的联系形式,降低了情感表达的压力,让支持更容易被理解为单纯的陪伴性回应。然而,只有通过持续的互动实践,这种联系才能被转化为更稳定的关系劳动,并在情感联结的积累中为支持行为创造条件。[19]
平台的支持不仅体现在线上的互动支持,也体现在线下行动的转化过程中。正向评论、打赏行为以及陪伴式互动,会不断影响病患群体对自身处境的理解方式,同时改变其对“表达是否有意义”的判断。一些受访者在获得稳定回应之后,更倾向于主动记录康复过程、分享生活经验,并在互动中回应他人的提问或困惑,这让原本偏向个人情绪宣泄的表达逐渐转向了具有公共性质的经验分享。这表明,平台互动可以通过病患之间的经验分享形成现实的行动动力,使得平台心理支持嵌入日常生活中。
除此之外,病患心理支持的形成也是高度依赖于平台机制的持续运作。已有的研究表明,平台互动性可以显著影响用户的心理体验,并进而影响用户的行为。[20]这意味着,当互动机制稳定运行时,用户便会产生持续的心理反馈,进而获得持续的心理支持。长期生存在平台中的病患会逐渐意识到,情绪支持需要通过持续表达、维系互动并顺应平台的运行逻辑获得。基于社会媒体逻辑理论,这种对平台规则的适应可以理解为,心理支持的生成过程在一定程度上受到平台数据化和算法机制的影响。[21]
平台通过持续运作回应机制,将病患群体的个体情绪表达转译为一种可以反复调用和依赖的支持形式。这样既可以为病患群体提供现实生活中相对稀缺的理解与陪伴,又能将他们的情绪调节过程逐步嵌入平台化生存结构之中,为后续的情感展演、可见性生产以及资源转化奠定基础。
(二)情感展演的协商过程
病患群体在平台上的情感表达很少是直接外化私人痛苦,大部分都是一种在现实和平台之间的协商化展演,因此情感表达本身就带有明显的策略性。尽管疾病经验和身体差异构成了其内容生产的重要现实基础,但受访者普遍没有选择通过强化苦难或持续“卖惨”的方式吸引关注,而是倾向于在真实表达、自我尊严维护与平台风险规避之间反复权衡表达策略,让表达在不失去主体控制的情况下被更多人看见。
受访者S2在访谈中明确表示,自己不会依赖博取同情来获取关注,而是强调“真实做人、真实做事”。他并不回避残疾人身份,但拒绝将身体缺陷作为表演核心,而认为残疾人身份是工作和生活中的一种便利。相类似,受访者S11在持续发布内容后逐渐形成清晰的表达边界:既希望通过展示生活获得理解与鼓励,又有意识地避免过度消极或“卖惨”式呈现,防止被误读或被标签化。
这种边界意识很大程度上与平台互动的双面性有关。一方面,正面反馈能够提供情感支持;另一方面,负面评价、恶意评论或道德评判也可能引发心理压力。受访者S11提到,部分恶评会引发自我怀疑,迫使她通过关闭私信、举报等方式进行自我保护。而受访者S1的积极表达却被解读为“作秀”,致使他隐藏了早期的内容并调整了叙事策略。
在这样的情况下,病患群体逐渐形成一套稳定的风险管理策略,将情感展演控制在自身能够承受的范围之内。这类策略通常包括弱化极端情绪表达、回避高风险话题以及主动筛选互动对象等。平台关系在这里可以理解为一种低责任、可随时退出的弱连接网络,个体可以通过拉黑、忽略或阶段性退出等操作,降低负面互动带来的心理负担,因此情感表达是有条件的自我暴露,也是一种经过反复试探与调整的“可控性公开”。
在持续实践过程中,病患群体会在互动反馈中不断学习平衡表达需求并进行自我防御,所以情感展演会呈现出明显的协商性特征。同时,这种在让渡隐私和构建信任之间进行权衡的情感展演,既体现了病患争取理解和支持所作出的努力,也呈现了他们在隐私、自尊和情感风险之间进行权衡的复杂过程[22],为平台化生存情境中的持续发声提供了可能。
(三)平台机制下的可见性生产
借鉴范·迪克等人关于平台数据化、商业化和选择性分发机制的界定[23],可以进一步理解,病患可见性的获得和维持,是在上述平台结构条件下持续适应与调整的结果。可见性的生产既嵌入平台的运行逻辑,又和病患群体的生存需求深度绑定。
在平台运行逻辑的影响下,病患身份往往被转译为一种具有辨识度的内容标签。一方面,这种标签降低同类用户之间的信息搜索成本,增进病患群体的情感联系与信息连接;另一方面,疾病经验也会被纳入平台的数据体系之中,成为可以被计算、推荐和运营的对象,病患行为会不断地转化为播放量、点赞数、评论数等量化指标[24],进而影响内容分发和创作者判断表达价值的标准。受访者S2明确将“有热度、有变现”作为是否继续发布内容的依据,受访者S10则将直播时长与收入绑定,把平台节奏嵌入日常生活安排。在这一过程中,数据不再只是反馈工具,而是成为生活决策的一部分,可以让病患在平台环境下更好地进行表达。比如可以通过调整情绪强度、叙事节奏与表达形式,争取更高的平台可见性。
在商业化层面,可见性与收益机会密切联系。当内容获得一定曝光后,病患群体可通过直播打赏、平台补贴、带货链接或机构合作等方式,将注意力资源转化为经济或物质资源。这一转化过程并不都是单纯的商业行为,而是与病患群体的现实生存困境密切相关。对部分受访者而言,平台收入会被直接用于医疗支出、生活补贴或康复训练等。
然而,可见性的生产始终受到平台审核机制与算法选择的双重制约。涉及敏感词或过于消极的表达或许会被判定为违规的内容,往往会导致用户被限流甚至是封号。因此,病患群体不得不进行选择性表达,让内容符合平台传播的标准。在这一意义上,可见性是一种需要持续投入精力与情感劳动才能维持的策略性成果。
(四)资源转化与平台依赖的双重面向
平台确实为病患群体提供了将可见性转化为资源的途径,但这种转化始终存在着高度的不稳定性。一方面,平台为病患群体提供了此前难以接触到的经济和社会支持渠道;另一方面,这些机会也会因为规则变化或流量波动而迅速减少,让个体迅速失去一切,导致用户处于一种高度不确定的状态中。
直播往往是依赖观众打赏和平台激励获取收入,部分受访者提到,在流量相对稳定的阶段,直播收入可以覆盖日常开支,甚至补贴医疗或康复费用;但他们同样也清楚,这种收入高度依赖平台推荐和观众活跃度,一旦直播间人气下降,收益便会明显减少很多。也有受访者通过加入公会获得剪辑、流量或运营方面的支持,提升曝光度,但同时需要限制个人的自主性来配合公会安排的直播时长和内容节奏。
另外一些受访者会选择更为直接的商业路径,把内容生产与变现直接联系在一起。例如,通过带货、代购或内容合作,将账号的流量转化为具体的商品销售额或合作回报。这类实践同样也存在风险:当遇到平台算法调整、账号限流或合作中断的情况时,收入就会中断。这些不同路径表明,平台确实为病患群体提供了替代性的生存策略,但每一种策略都建立在对平台规则的高度依赖之上。
更重要的是,这种资源转化具有不稳定性。一旦遭遇算法调整、审核规则变化或账号异常,个体往往无法应对。多位受访者提到,在流量骤降或账号受限后,他们在短时间内既无法获得明确的合理解释,也没有申诉与协商渠道,只能被动接受平台的处理结果。与传统劳动关系相比,个体在平台中获取资源时需要承担更多的风险,这深刻反映了数字劳动的不稳定性。[25]
值得注意的是,这种不稳定性并未促使病患群体主动退出平台,反而在一定程度上加深了他们对平台的嵌入程度。为了维持基本收入与可见性,受访者普遍需要持续投入更多时间与情感劳动,反复调整内容形式、互动方式与发布节奏,以适应平台环境的变化。平台化生存因此呈现出一种悖论结构:一方面,为病患群体提供了重要的生存入口,让他们在现实限制之外获得资源;另一方面,又通过不透明且不断变化的机制强化了个体对平台的依赖,使其能动性受到平台权力的制约。
(五)线下排斥与线上替代的交织
病患群体对平台的高度依赖也受到长期线下结构性障碍的推动。多位受访者在访谈中提到,身体状况的不稳定、行动能力受限以及长期面对的社会偏见,使他们在现实生活中难以自由进入公共空间或维持稳定的社会交往。对他们而言,平台只是在有限条件下“相对可行的选择”。
受访者S9因为线下的病耻感和被凝视的压力而转向线上生存,希望通过隐藏部分信息来获得一种更自在的生活状态;受访者S11认为现实生活中存在身体不便与信息隔绝的困境,而平台低门槛的特征能够帮助其获取信息和寻求帮助,并重新获得与外界的连接;受访者S8则因为自己控制不住身体抖动而害怕并回避在公共空间中活动。在这样的经历积累下,线下空间逐渐从“可以参与的社会场域”转变为需要回避的压力来源。线上和线下两种生存状态比较之下,平台所提供的匿名性与远程互动能够让病患群体在不直接暴露身体差异的情况下参与“正常”的交流,从而与社会进行一种相对安全的连接。
正是在这一意义上,平台为病患群体提供了一种“绕行式融入”的路径。通过线上发布内容、参与互动或观看他人分享,个体可以在不进入线下公共空间的前提下,被他人看见、获取情感支持或现实资源。虽然平台并没有消除病患群体在现实生活中所面临的不平等处境,但为他们提供了一条暂时避开这些障碍的替代性路径。
然而,这种替代性空间并不意味着完全的解放。随着平台逐渐深入病患群体的日常生活,他们的表达方式、互动节奏与资源获取路径也逐渐受到影响。一些受访者提到,线上表达需要不断调整措辞与内容形式来迎合平台的推荐机制;另一些受访者则意识到,能否被持续看见取决于数据表现和规则。线上实践和现实的互动相互交融,形成了一种持续互构的关系:现实中的排斥与限制推动病患群体进入平台,而平台的治理逻辑又进一步重塑其生存方式、时间安排与身份认知。在这一过程中,病患群体既通过平台拓展了行动空间,也逐渐嵌入了以数据化和商业化为核心的运行结构之中。
因此,病患群体的平台化生存是一种在结构性排斥和平台逻辑交织下形成的被迫嵌入实践。线下世界的就业歧视、空间障碍与病耻感将他们推向平台,而平台的算法分发、审核机制与流量逻辑又重新框定了他们的表达空间。这一实践既包含个体在有限条件下的能动选择,也始终受制于平台权力结构所设定的边界。他们学会规避敏感词,懂得用数据优化内容,知道如何在真实与迎合之间找到平衡。这些策略看似主动,实则是在既定规则下的被动适应。平台给予可见性,也索取表演性;提供资源通道,也设置流量门槛。病患的生存策略因此在机会与约束之间具有持续的张力性,他们获得了发声空间,却也要接受被凝视、被消费的风险;赢得了经济收益,却也陷入流量焦虑的循环,这是一种不彻底的解放,一种附带条件的庇护。
四、结语
基于对病患群体平台使用经验的分析,本文试图理解平台化生存如何进入个体生活并在其中发挥作用。研究发现,病患在反复使用和互动中,将平台理解为一种可以被依赖同时又充满不确定性的生活环境。病患群体的平台使用是被迫选择的,也是对现实生活结构性限制的应对方式。平台提供了连接的可能性,也进一步将生活纳入平台的逻辑中。病患可在持续的互动和反馈中,逐步形成对平台的依赖。一旦互动中断,平台所提供的情感支持作用也就会相应地减弱。在病患的情感展演与自我呈现方面,表达的边界是在实践中被不断尝试和调整中形成的,平台的反馈有可能强化表达意愿,也有可能引发退缩或保护机制。这种不确定性让病患群体的主体性呈现出一种有限、动态的能动性。
在平台规则和可见性生产方面,病患群体更多的是通过经验来感知平台的算法机制,算法也通过互动结果间接影响表达实践。这让可见性的获得伴随某种偶然性,也增加了平台使用过程中的无安全感。平台提供了连接的可能性,也进一步将生活纳入平台的逻辑中。病患群体面对算法规训、流量焦虑、线下排斥等多重压力,依然发展出一套生存智慧:学会规避敏感词,摸索流量规律,在真实与迎合之间找平衡,将情感转化为资源。这些策略看似微小,却是在有限空间内的最大化生存努力。边缘群体在这种结构性约束下,通过持续调整、协商与试探来维持生存的能动性行为,形成一种韧性实践。
总之,病患群体在平台中的实践没有呈现出统一、稳定的模式。平台既可能在某些时刻提供支持,也可能因为互动的突然中断而失去联系。平台是一种在实践中不断被使用、调整和理解的社会环境,病患既能够获得一定的情感支持和资源,也承受着不稳定性和结构性压力,呈现出复杂和矛盾的生存状态。具体而言,病患可以打破物理身体的限制,通过数字界面构建起跨地域的社群连接,获得线下缺少的理解与认同,缓解生存的孤独感和边缘感;病患还可以将康复训练、疾病经历和身体限制等都转化为平台上独特的身份呈现,让生活实践从单纯的“被动适应”转向“主动建构”过程。但另一方面,这个转变过程也伴随着隐性代价。可见性的获得和资源转化始终处于不确定的状态,让平台化生存成为一种需要持续投入、高度警惕并且充满焦虑的生活;更重要的是,平台也可能间接合理化线下支持的缺位和结构性排斥,将本应由社会承担的责任部分转移到个体身上。因此,本研究揭示了数字时代边缘化生存的新型异化与韧性并存的复杂形态,未来或许可以关注如何超越对平台工具的功利性利用,构建更公平、更具人文关怀的数字生态。
【本文为暨南大学“大先生”培育计划“基于人工智能传播的社会效应研究”(编号:YDXS2402)成果】
参考文献:
[1][23] Van Dijck J, Poell T, De Waal M. The Platform Society: Public Values in a Connective World[M]. Oxford university press, 2018.
[2][9]张恂.数字资本的权力叙事及其意识形态批判[J/OL].重庆邮电大学学报(社会科学版),1-14[2025-12-26].
[3]刘怡然.从消费特点看当代都市青年生活方式转型——以数字平台为观察对象[J].中国青年研究,2023(10):5-11.
[4][6][18]彭兰.互联网发展30年间媒介化生存的演进[J].编辑之友,2024(10):5-14+36.
[5]林磊.冲突、依赖与平衡:传统影人、影业的跨界生产与平台化生存[J].当代电影,2025(02):76-85.
[7]王言,刘仲薇.数字社会背景下媒介救助与公益实践研究——以水滴筹平台为例[J].新闻爱好者,2023(06):101-103.
[8]束开荣.流动的媒介化生存:平台劳动中的移动交互界面——基于“送外卖”的田野调查[J].新闻记者,2022(02):58-70.
[10]李东晓,熊梦琪.“可及”之后:新媒体的无障碍传播研究与反思[J].浙江学刊,2017(06):199-206.
[11][12]阳泽,王宝珠,曾玲丽.论残疾人网络化生存的价值及其实现条件[J].现代特殊教育,2018(10):54-58.
[13]蒋锐,王佳丽.作为“中间地带”的社交媒介:罕见病患者在网络空间的体验与连接[J].国际新闻界,2023,45(02):107-126.
[14]李建军.公共设施、公共物品与公共领域:基于网络平台公共属性的法律治理原则[J].河南财经政法大学学报,2025,40(4):156-166.
[15] Sandahl C. Considering disability: Disability phenomenology's role in revolutionizing theatrical space[J]. Journal of Dramatic Theory and Criticism, 2002: 17-32.
[16]林仲轩,唐嘉闻.作为递进式社会融合的可见性:B站残障UP主的媒介实践[J].新闻与传播评论,2024,77(6):18-28.
[17]严功军,何春阳.数字时代边缘群体的传播赋权与认同重构——基于肢残群体微信传播的质化考察[J].当代传播,2020(05):101-104.
[19] Baym N K. Playing to the Crowd: Musicians, Audiences, and the Intimate Work of Connection[M]. New York:New York University Press, 2018:156-160, 175-180.
[20]王绘娟.农产品直播互动性、消费者心理体验与购买意愿[J].商业经济研究,2023(22):80-83.
[21][24] Van Dijck J, Poell T. Understanding social media logic[J]. Media and Communication, 2013, 1(1): 2-14.
[22]陈琦,王立波,尹世杰.从求助展演、情感共鸣到陌生互助——B站疾病求助类视频评论的情感分析[J].新媒体与社会,2024(01):67-80+392.
[25] Digital Labor: The Internet as Playground and Factory[M]. London;New York:Routledge, 2012:15-40, 45-70, 75-88.
本文引用格式参考:
晏青,李慧.被看见的生存:病患群体的平台化嵌入与韧性实践[J].青年记者,2026(03):21-28.
责任编辑:焦力
