“提升消费品质·诚信铸就幸福” 2026青岛结婚产业3·15主题活动将于周日亮相
商界 | 2026-03-13 11:41:03 原创
春意渐浓,岛城即将迎来一场聚焦“幸福产业”的诚信盛会。在3·15国际消费者权益日来临之际,为规范行业发展、护航新人的幸福权益,由青岛市婚庆礼仪行业协会主办,在青岛市民政局、青岛市消费者权益保护委员会的指导下,联合青岛市工人文化宫、青岛市市北区市场监督管理局、青岛市市北区消费者权益保护委员会以及半岛都市报等权威媒体共同支持的“提升消费品质·诚信铸就幸福”——3·15国际消费者权益日结婚产业品牌展示暨公益咨询活动,将于3月15日(周日)在青岛市工人文化宫上海路宫(市北区上海路6号)劳动公园举行。目前活动各项筹备工作正有序推进,届时将有60家岛城结婚产业的诚信品牌企业齐聚一堂,以透明服务和郑重承诺,共同接受市民检阅。

规范行业生态,让诚信成为“幸福产业”底色
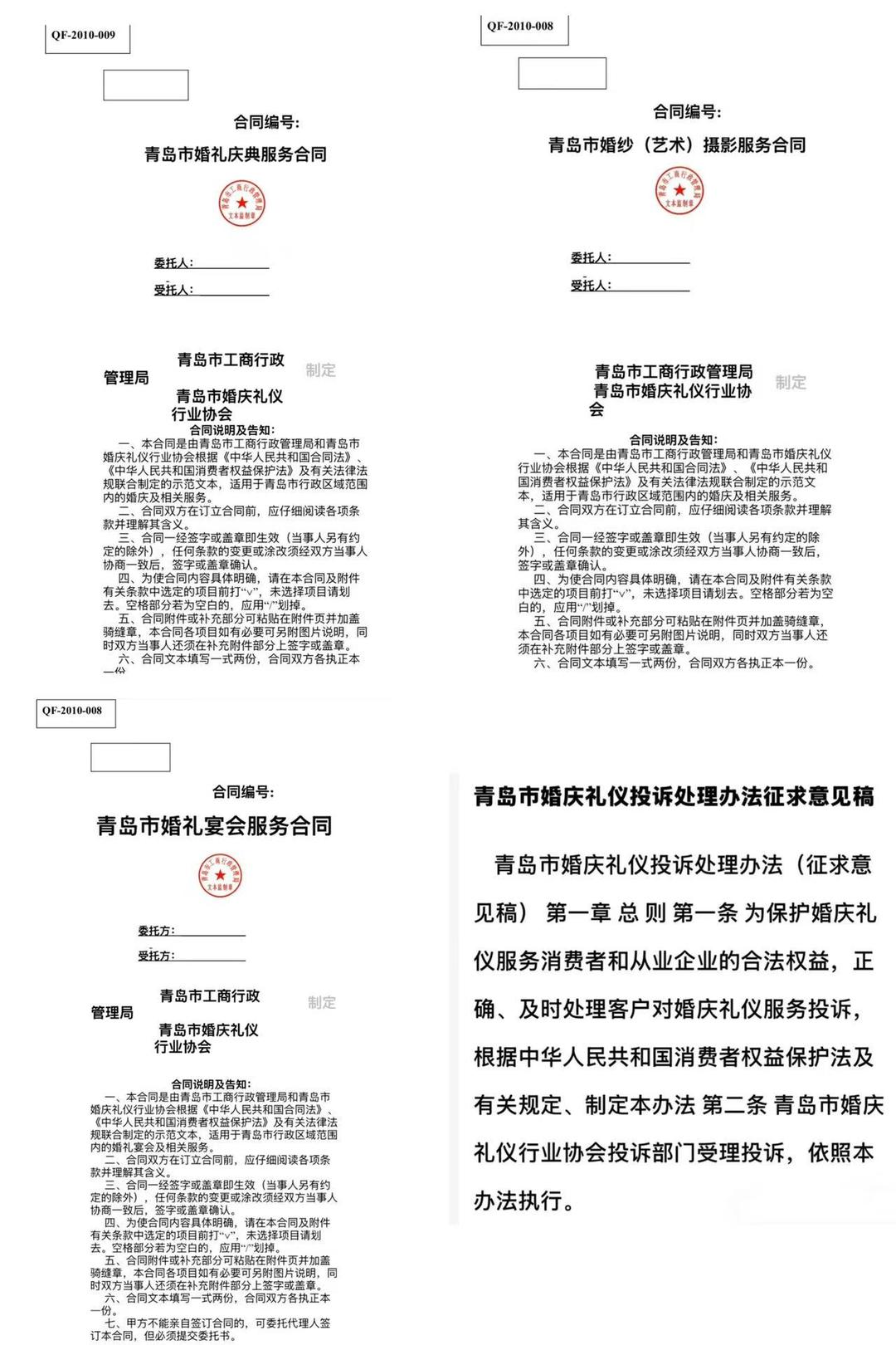
结婚产业关系着千家万户的幸福,消费环境的优劣直接影响市民的获得感。本次活动旨在借3·15契机,将“诚信”刻入青岛结婚产业的发展基因。活动当天将迎来一系列权威发布:现场发布《青岛市结婚产业诚信服务公约》,并宣传推广《青岛市婚庆礼仪投诉处理办法(征求意见稿)》《青岛市婚礼庆典服务合同》《青岛市婚礼宴会服务合同》等关键规范。这不仅是对行业的高标准“体检”,更是为新人们送上的“定心丸”——让企业自律有据可依,让消费者维权有章可循。
与此同时,现场将举行诚信企业集体宣誓仪式,并公布首批“青岛市结婚产业诚信服务承诺单位”名单。来自婚礼策划、婚纱礼服、摄影摄像等全产业链的60余家企业代表将公开签署公约,以头部品牌的示范效应引领行业向规范化、品牌化迈进。



一站式公益课堂,为幸福消费保驾护航
为了让消费指导更贴近市民,活动现场特设公益咨询服务专区。届时,市、区两级消费者权益保护委员会、市北区市场监督管理局,以及青岛市婚庆礼仪行业协会消费维权投诉站的相关负责人和专家将联合坐席,就合同细则、消费权益等热点问题提供专业解答。
活动还安排了《新人微课堂》,邀请消保委专家或法律顾问,围绕婚庆合同签订要点、服务流程规范等内容进行生动讲解,帮助准新人明明白白消费,从源头减少纠纷,让幸福权益得到实实在在的保障。

透明消费引领,诚信品牌“品质秀场”
看得明白,才能花得放心。本次活动将大力推广“三透明五保障”理念——价格透明、合同透明、流程透明,无隐形消费、无恶意加价、无档期爽约、无样品不符、无售后推诿。这一理念旨在打破行业信息壁垒,让诚信企业的服务流程一目了然。
活动当天,劳动公园将变身诚信企业的“品质秀场”。60家品牌企业将统一进行形象展示,重点呈现服务流程、标准合同范本、所获荣誉资质等“干货”,取代单纯的产品推销。现场还设置了“诚信宣言墙”和“幸福合影框”,供市民拍照打卡,让诚信品牌以看得见、摸得着的方式走进市民心中。
多方聚力,共筑“诚信结婚产业看青岛”品牌
本次活动得到了市、区两级市场监管部门及权威媒体的大力支持。半岛都市报等媒体将对活动进行报道,协会抖音号也将全程直播,重点聚焦诚信宣言发布、公益课堂等核心环节,让未能到场的市民也能感受现场氛围,学习实用消费知识。
此次活动不仅是3·15的主题呈现,更是青岛结婚产业迈向高质量发展的新起点。据悉,主办方将以此为契机,建立年度动态更新的“诚信商家红名单”,畅通消费维权投诉站与企业联动的快速通道,并根据消费投诉数据持续优化行业服务规范,逐步在市民心中树立“结婚产业 诚信看青岛”的城市品牌形象。
周日,让我们相约青岛市工人文化宫劳动公园,共同见证青岛结婚产业以诚信铸就幸福的决心与行动。无论您是准新人还是关心消费环境的市民,都欢迎到场咨询、学习,共赴这场关于“幸福”的诚信之约。
(半岛全媒体记者 马肃霜)
责任编辑:马肃霜
