华泰人寿山东分公司和济南中心支公司合计被罚15.5万元
金观察 | 2026-03-13 11:39:15 原创
微信扫码扫码下载客户端


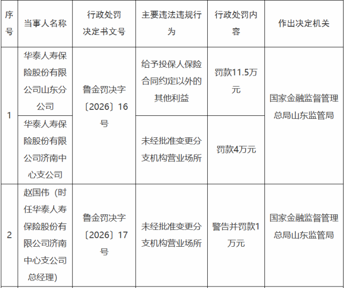
3月3日,国家金融监督管理总局山东监管局官网公示的行政处罚决定书显示,华泰人寿山东分公司和济南中心支公司因违法违规同时被罚。
具体来看,华泰人寿保险股份有限公司山东分公司因给予投保人保险合同约定以外的其他利益被罚款11.5万元。华泰人寿保险股份有限公司济南中心支公司因未经批准变更分支机构营业场所被罚款4万元。
同时,赵国伟(时任华泰人寿保险股份有限公司济南中心支公司总经理)因未经批准变更分支机构营业场所被警告并罚款1万元;黄鹤(时任华泰人寿保险股份有限公司山东分公司总经理)和韩啸(时任华泰人寿保险股份有限公司山东分公司个人业务部经理助理)因给予投保人保险合同约定以外的其他利益分别被警告并罚款2万元。
企业官网显示,华泰人寿保险股份有限公司由安达保险集团和华泰保险集团强强联合创立。华泰人寿于2005年正式开业,总部设在北京,目前已经在北京、浙江、四川、江苏、山东、上海、河南、福建、湖南、广东、江西、内蒙古、湖北、河北、安徽、辽宁、黑龙江、天津、陕西、重庆、深圳等21个省市开设了近300家分支机构和营业网点,经营范围覆盖人寿保险、健康保险、意外伤吉保险等各类人身保险业务。
责任编辑:文鸿飞
