满山馋紧急声明:旗下产品非央视315曝光的“漂白鸡爪”,终止与涉事企业合作
潮新闻客户端 2026-03-16 13:40:26
3月15日晚,央视“3·15”晚会曝光了“漂白鸡爪”问题,四川省蜀福香食品有限责任公司被点名,该食品企业是四川零食品牌“满山馋”的供应商。
针对央视3·15晚会曝光的“漂白鸡爪”食品安全问题,凤爪品牌“满山馋”发布紧急声明,回应旗下产品与涉事产品的关联。
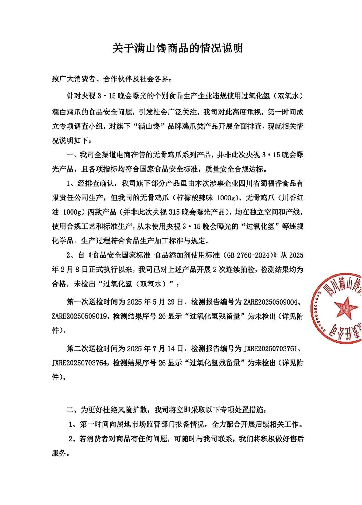
声明中,四川满山馋供应链管理有限责任公司明确表示,旗下全渠道电商在售的无骨鸡爪系列产品,并非此次央视3·15晚会曝光产品,各项指标均符合国家食品安全标准。

四川满山馋供应链管理有限责任公司(受访者供图)
经排查,该公司部分产品虽由涉事企业四川省蜀福香食品有限责任公司生产,但涉事的无骨鸡爪(柠檬酸辣味1000g)、无骨鸡爪(川香红油1000g)两款产品,均在独立空间和产线生产,未使用晚会曝光的过氧化氢等违规化学品。
检测报告(受访者供图)
同时,商家披露,自2025年2月《食品安全国家标准 食品添加剂使用标准》执行以来,已对上述产品开展2次连续抽检,检测报告均显示“过氧化氢残留量(双氧水)未检出”,结果合格。
检测报告(受访者供图)
该公司已全面终止与四川省蜀福香食品有限责任公司的全系列产品合作。
责任编辑:叶彤
