书籍有假,他们为何视而不见?当“鉴抄”博主遭遇集体沉默
文化观察 | 2026-03-17 17:32:58 独家
师文静来源:大众新闻
今年2月24日,读书博主“抒情的森林”在个人账号上发出《插播:杨本芬和霍达异曲同工之妙》的帖子,迅速引发广泛讨论。
“抒情的森林”在帖子中指出,素人作家杨本芬的《豆子芝麻茶》一书中部分文字,与作家霍达的《穆斯林的葬礼》中的文字非常相似,且有句子重合。
杨本芬是近年来人气很高的写作者,其作品因讲述普通女性群体的命运挣扎和坚韧力量,而俘获大量读者的心。她被指出涉嫌抄袭后,很多读者大呼“极为震惊”,同时更多人加入对其作品“鉴抄”的行列。
随后,“抒情的森林”和更多网友指出,杨本芬的《秋园》等多部作品,与王朔的《我是你爸爸》、余华的《在细雨中呼喊》、朱自清的《荷塘月色》、彭瑞高的《田塘纪事》、约翰·格里森姆的《超级说客》等作品,要么存在大段文字重合,要么有多处相似表达。
2月25日,杨本芬回应质疑时,承认“袭用别人的语句”,并向读者和被冒犯的作家表示歉意。
杨本芬是“抒情的森林”自2024年年底开始发帖披露作家“异曲同工”搞创作以来,极个别做出迅速回应并承认“袭用”的作家。这个回应也再次将“鉴抄”风波推上舆论风口浪尖。
抒情的森林所发杨本芬《我本芬芳》与王朔《我是你爸爸》文本对比图
在此之前,“抒情的森林”通过调色盘对比形式,指出多位作家的作品存在与他人著作“异曲同工”的情况,牵涉到的作家多达三四十位。
随着“鉴抄”话题持续发酵,多位作家加入讨论行列。作家苏童用“偷糖果”和“抢银行”不同程度的“偷”,谈论此事;作家麦家近日接受采访时称,抄袭不是一个技术问题,而是一个良心问题。作品被顾艳大幅抄袭的作家陈染回应称:“人怎么可以如此没有底线,居然可以靠剽窃来写作。”
目前,“抒情的森林”的“鉴抄”行动,只获得了零星涉事作家的回应。杨本芬有致歉也有自我辩护,还有一位作家言辞激烈发文回击。绝大多数牵涉其中的作家选择沉默不语。同时,被指出涉嫌抄袭作品的出版方也集体选择沉默。
一边是热热闹闹、轰轰烈烈的“鉴抄”,一边是相关当事方的不回应、不解释、不行动。这种不平衡的“交锋”,以及相关各方的集体沉默,让此事件陷入“悬置”的状态,也让很多事实和问题难以厘清。
抒情的森林所发蒋方舟《主人公》与《罪与罚》《梦宫》对比图
近日,大众新闻记者专访“抒情的森林”。“抒情的森林”表示,杨本芬之后,发帖子的脚步并不会停止。他近日陆续发了《贾浅浅与弗吉尼亚·伍尔夫的异曲同工之妙》《蒋方舟与N位作家的异曲同工之妙》等帖子,再次引发关注。未来,他还将持续关注童书作品中更多的“异曲同工”问题,为孩子们争取一片纯净的阅读空间。
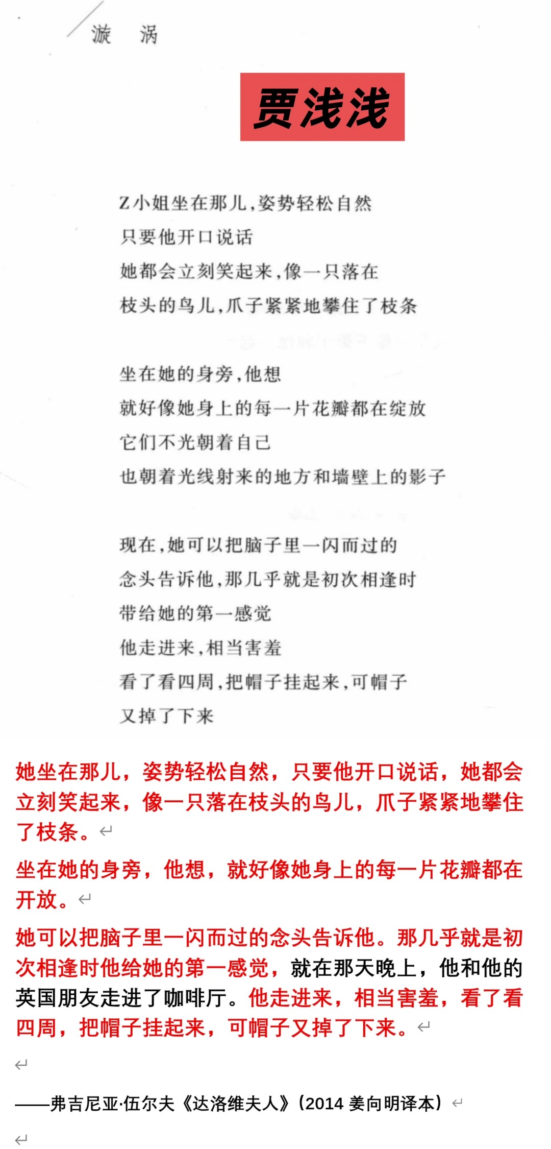
抒情的森林所发贾浅浅与弗吉尼亚·伍尔夫异曲同工之妙
贾浅浅的诗歌是不是抄的?
记者:最近你发布了作家贾平凹、诗人贾浅浅作品与其他作家作品的对比帖。其中《贾浅浅与弗吉尼亚·伍尔夫的异曲同工之妙》阅读量和评论较多。这种“异曲同工”你是怎么发现的?
抒情的森林:贾平凹的帖子下面,有一个网友问“以贾浅浅的水平,那些诗歌应该是她写的吧?”这引起了大家的讨论。
贾浅浅的诗集我找到了三本,挑了《椰子里的内陆湖》阅读。我非常快地跳着读,也没用软件查看。但是,读到以“Z小姐”为叙事对象的那一组诗歌时,感觉一些句子很奇怪。我就去微信读书搜索这些诗歌中的关键词,结果每次搜索都出现一整篇相关内容,且都出自弗吉尼亚·伍尔夫的小说《达洛维夫人》。
这一版本的《达洛维夫人》由姜向明翻译,陕西师范大学出版社出版。贾平凹的多部著作由该出版社出版。同时,在诸多出版社的《达洛维夫人》译本中,该译本质量并不是特别好,但相对冷门。我想,是不是因为这个译本相对小众的原因,贾浅浅才会肆无忌惮地去做这个动作。
贾浅浅的帖子能引发较大的反响,一是因为贾浅浅父亲贾平凹的名气;二是因为贾浅浅的诗歌作品,此前引发过一次网络风波,但那次讨论没有怀疑过她的诗歌是不是抄的。所以,我做的这件事情,之前没人做过。
各有操作方法,每一次发现都震惊人
记者:从你的发帖来看,有的作家直接“复刻”“照搬”别人的大段内容,有的作家“化用”别人的文本,或使用了相似表达。李碧华的帖子下面,大家的意见有分歧,她是比较“隐蔽”的作家吗?能否详细说一下他们的具体处理方式?
抒情的森林:李碧华更模糊一点,所以我的发帖很谨慎地说只提供一个对比样本,不作定性。
我关注到李碧华,很偶然。她的《潘金莲之前世今生》和已故作家王火的《战争和人》中都有一段文本,与茅盾的《子夜》中的同一段内容有相似表达。李碧华与茅盾都使用了“雾”“雨”“惨黄/红的灯光”“模糊昏晕”等词汇。王火基本摘抄了茅盾一句话。能看出,李碧华的处理更具模糊性。
不存在没看过原文就能写出这种相似程度内容的情况。李碧华会对一段话做裁剪或缩成短句,但关键的词汇信息还在。
抒情的森林所发李碧华与茅盾文本对比
李碧华对屠格涅夫的《前夜》、钱钟书的《围城》等作品中一些句子和段落的处理,是可以一眼识别的。所以,我都发出来让大家去讨论。她拼拼凑凑地改动很多别人的内容,跟她的写作风格有关。她每本书都很薄,非常擅长用短语,其作品的直观感受是简练。那么,她借鉴或处理别人的文本时,会摘取、移植、改写或者缩写,处理得尽量贴合自己的文本风格。
很多研究者提到,李碧华受《红楼梦》以及张爱玲作品的影响,但还没有人像我一样,找到更多文本进行对比,让大家更深入了解其创作是什么样子的。她很聪明,比其他人更机警,或者说更狡猾。因为她的情况比较复杂,我没有用“异曲同工”这个词。
大多数作家没有李碧华的这种技术能力。平庸作家的作品与大师的作品放在一起,就产生了巨大的割裂感,这在贾浅浅的文本中特别明显。相反,贾平凹就做得很好。他的不少语言、词汇来自古代短篇小说集“三言二拍”(《喻世明言》《初刻拍案惊奇》等)。但是,这些发现我还没有发出来。
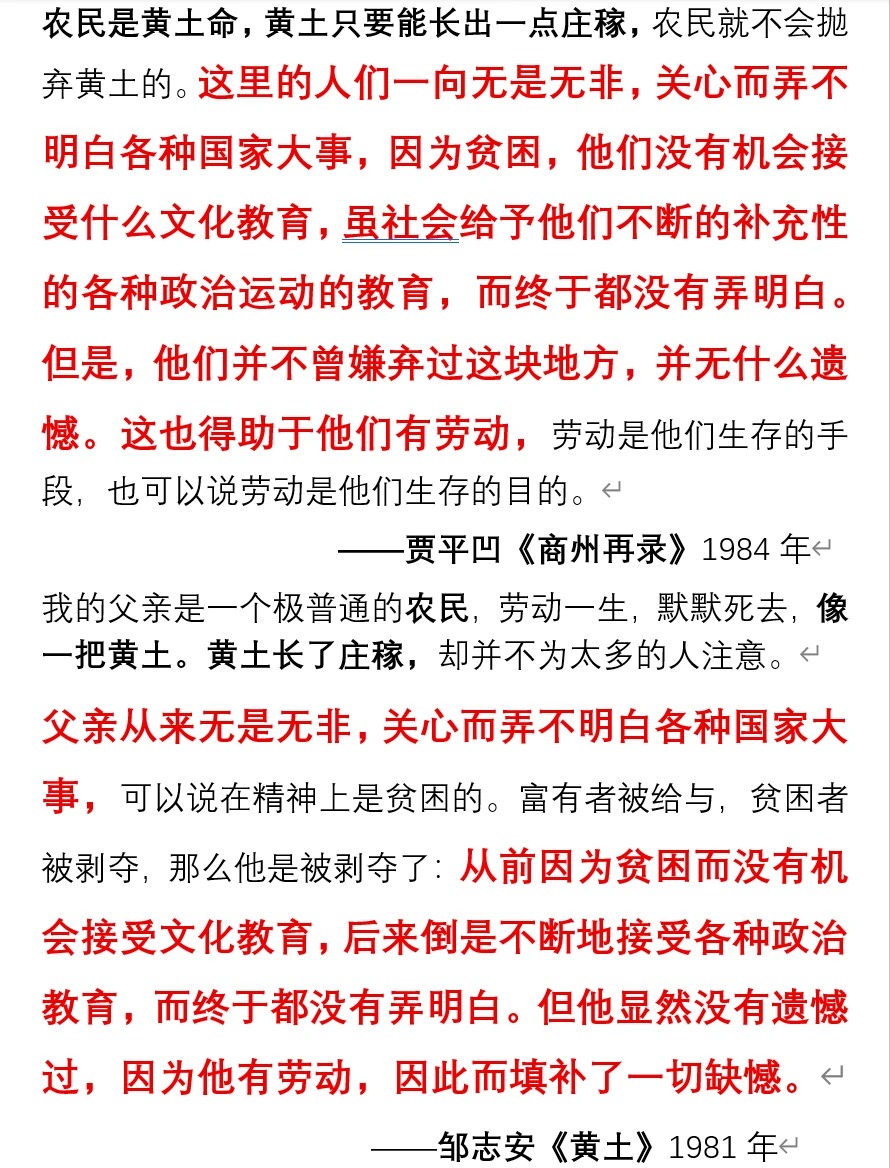
抒情的森林所发贾平凹《商州再录》与邹志安的散文《黄土》对比图
总体感觉就是,每发现一个新作家,总有出人意料的新情况发生。比如,这一次的贾浅浅,是把伍尔夫的小说译文“按回车键式”地操作成诗歌,很匪夷所思。
我们以为一些情况已经很离谱了,然后下一个作家的出现,又会震惊大家。
我不想把这件事情娱乐化,但从大家的反馈来看,如果要找乐子的话,好像也可以的——大作家操作竟然如此不走寻常路、不按套路出牌。
从渴望有回应到不抱任何希望
记者:关于这些作家,你是不是还有很多内容没有发出来?发不发、怎么发你是如何考虑的?
抒情的森林:杨本芬道歉之后,我就没有再去披露更多东西。通过媒体及网友的反应来看,这件事情已经比较清晰了。但是,对贾平凹、贾浅浅这对“文学父女”作品的谈论,我觉得才刚刚开始。
做这件事情,只是我日常工作和生活之外,在网络上一个小小的虚拟人设,没有必要投入所有时间和精力。有些作家的创作体量非常大,比如贾平凹几乎一两年出版一部大长篇,如果全部去阅读、对比,工作量巨大。
我能感受到大家想尽快了解更多情况,但急不来。我也在观察,也在看大家的反应。大家的讨论中,理性的、正向的反馈居多,我就继续去做这件事。
回头看,我这一年多做的事,好像也没取得什么大进展,或者说再往前推进一些。大家不妨等等看,事情总会慢慢明朗,不要急。
过去,我在作家身上做了很多美好的投射和期待,现在我对他们的认识退回到作家、写东西的人这个层面。甚至是,我认为只要他们能坚持原创,就可以称之为好作家。
过去一年多的时间,我经历了开始渴望有回应到再等等看,又到慢慢失望,最后到不抱任何希望的过程。我做这件事也没有特别理想主义的倾向和追求,只是在做读者能做的事——看书,看到有问题就发出来。
杨本芬的作品仍在正常销售
书籍有假,他们为何视而不见?
记者:杨本芬道歉后,你认为“最后由一个80多岁的老人站在台前面对所有,这不够公平”。你发现问题,然后发帖,希望能得到怎样的反馈?
抒情的森林:杨本芬有回应,这很好。然而,也要继续追问,她是否坦诚?她真诚道歉的部分,我很尊敬,但她的回应里,有些内容也是站不住脚的。
另外,有假的书作为一个文化产品被推出来后,除了作者拿稿酬,编辑、出版方等环节也赚钱。那么,这个环节中的各方有必要调查清楚情况,向公众和购书人作出说明。
我们在饭店吃到有头发的菜,饭店都会道歉赔礼或者撤回重做,这是很正常的程序。书籍同样是商品,怎么处理?“重做”或者“赔偿”的环节怎么消失了?
至今没有一本书的出版方公开调查相关问题或者下架整改相关书籍。刊发这些作品的杂志,也没有勘误或向公众说明情况,而是选择视而不见。
从利益的角度考量,有的畅销书销量超百万册甚至千万册,发现问题下架处理或者赔付的成本很高,所以他们才会选择“继续装死”,能躲就躲。
但是,目前整个出版行业的无视态度,让人不再抱有太多期望。希望文坛、出版行业、编辑从业者、作者群体等都关心一下这件事情,因为这是他们的立身之本、端饭碗的地方。如果他们自己都不维护、不正视问题所在,只会消耗读者更多的信任。而行业信誉的受损,有可能是难以挽回的。
作家麦家、苏童等极少数身处行业之中的人发声了,这是非常有意义的,希望更多这样的声音出现。
我觉得,我们不能等待把所有的事情都交给法律和法官去处理。法律只是最低标准,而文化事业应该注重公序良俗,作家应该遵从自身职业道德。
读者做好了自己的事情,出版界有没有做好自己的事情呢?
抒情的森林所做的童书“鉴抄”
童书“鉴抄”难度大,但会继续
记者:你之后发帖准备重新聚焦童书领域。为何去关注童书?对童书展开“鉴抄”难度是否更大?
抒情的森林:难度肯定会更大。我第一个帖子关注的作家是常怡,对其《故宫里的大怪兽》《故宫怪兽谈》等作品与其他作品的对比,至今没发完。去鉴别这两套童书,工作量实在太大了。比如,书中某一章会集中抄袭安房直子的小说,然后又迅速跳跃到其他作家作品上,涉及作家作品非常多,还有乔治·马丁、JK罗琳等人的著作,情况复杂到难以去厘定清楚。
你敢相信吗?《故宫怪兽谈》号称是中国版《哈利·波特》,然后它还涉嫌抄袭《哈利·波特》。
《故宫里的大怪兽》《故宫怪兽谈》等作品销量可观,入选各类推荐书目,IP开发也比较成功,还要拍电影,其商业价值和影响力可谓巨大。我发帖后,这套书的情况也有童书大V跟进,那篇文章也很快破10万+阅读量,很多童书圈、妈妈圈的人知道了这件事。但是,也就止步于此了。一年以来,没有别的办法去继续推进相关讨论热度。目前,这个作者一言不发,出版方没有任何解释说明。
我想继续关注童书,是因为据我的观察,童书领域比纯文学领域问题更严重、更肆无忌惮。那些假冒伪劣的书在欺骗一波又一波小朋友,但问题没有得到重视。大多数儿童被动接受读物,没有足够的阅读量去识别书的好坏,也没有发声渠道。我希望给孩子们带来真善美的童书,能做到“干净卫生”。
记者:你会重点关注哪一类童书?
抒情的森林:我之前已经有了一些积累,基本上各类童书都会关注。我会先发几个有影响力的儿童文学奖项得主的作品。此后,也有可能发一些不太知名的儿童文学作家。
(大众新闻记者 师文静)
责任编辑:师文静
