最低温-4℃!本周烟台将迎一次较强冷空气,18日局部或有小雨
齐鲁晚报·齐鲁壹点客户端 周宣刚 2026-03-16 17:18:24原创
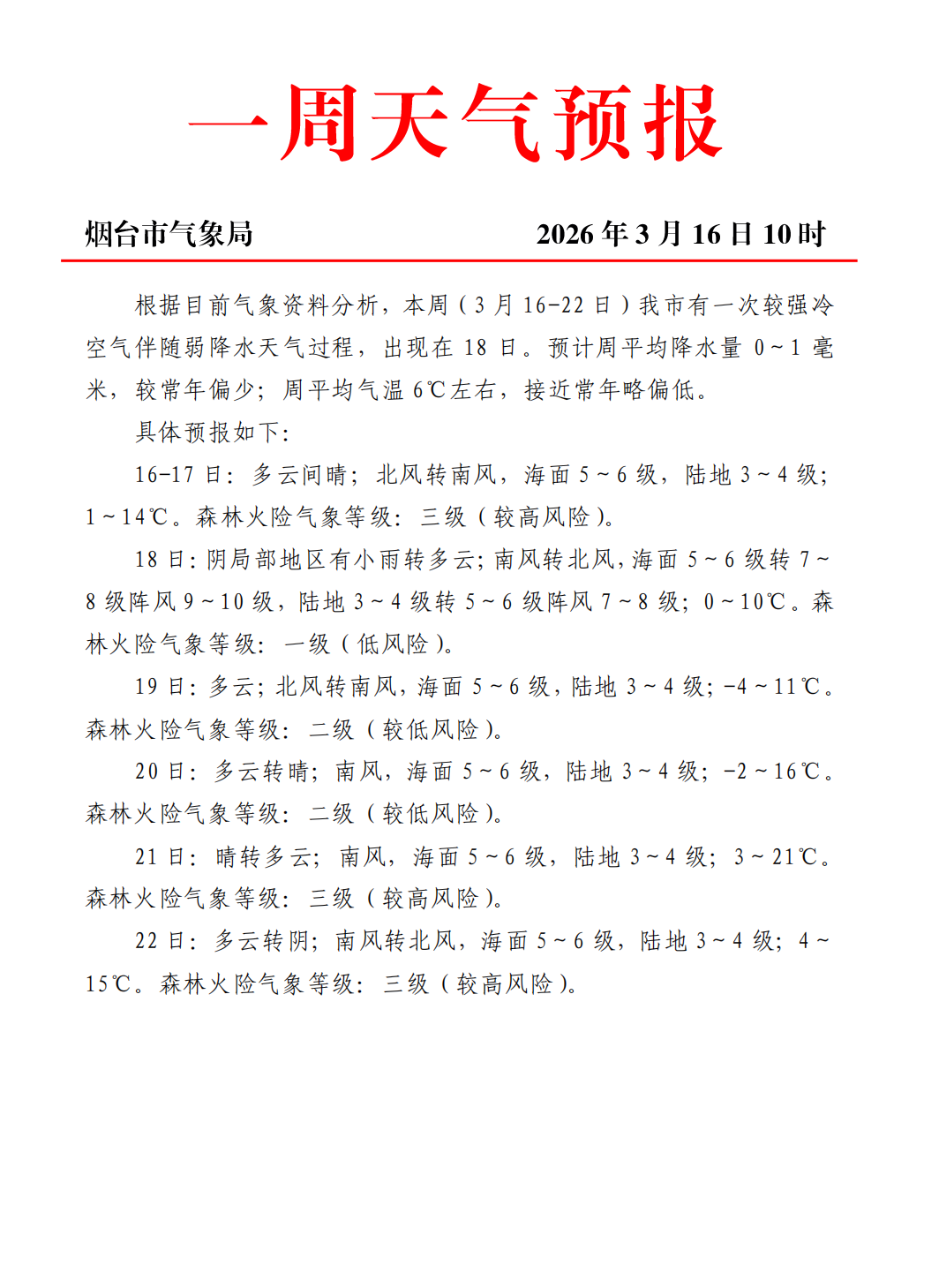
3月16日,烟台市气象局发布最新一周(3月16—22日)天气预报。根据目前气象资料分析,本周烟台市有一次较强冷空气伴随弱降水天气过程,出现在18日。预计周平均降水量0~1毫米,较常年偏少;周平均气温6℃左右,接近常年略偏低。
具体预报如下:
16—17日:多云间晴;北风转南风,海面5~6级,陆地3~4级;1~14℃。森林火险气象等级:三级(较高风险)。
18日:阴局部地区有小雨转多云;南风转北风,海面5~6级转7~8级阵风9~10级,陆地3~4级转5~6级阵风7~8级;0~10℃。森林火险气象等级:一级(低风险)。
19日:多云;北风转南风,海面5~6级,陆地3~4级;-4~11℃。森林火险气象等级:二级(较低风险)。
20日:多云转晴;南风,海面5~6级,陆地3~4级;-2~16℃。森林火险气象等级:二级(较低风险)。
21日:晴转多云;南风,海面5~6级,陆地3~4级;3~21℃。森林火险气象等级:三级(较高风险)。
22日:多云转阴;南风转北风,海面5~6级,陆地3~4级;4~15℃。森林火险气象等级:三级(较高风险)。

大众新闻·齐鲁壹点 周宣刚
责任编辑:武春虎
