出资30亿元,获得80%股份!石横特钢入主泰钢控股
金头条 | 2026-03-17 12:46:14 原创
3月13日,石横特钢集团有限公司(下称“石横特钢”)以30亿元认缴出资额入主山东泰钢控股有限公司(下称“泰钢控股”),持股80%,成为泰钢控股大股东。
企查查信息显示,山东泰山钢铁集团有限公司(下称“泰钢集团”)由泰钢控股全资控股。
石横特钢成泰钢控股大股东
据企查查,泰钢控股成立于2026年2月13日,位于山东省济南市莱芜区,由旭泰新致(济南)企业管理股份有限公司(下称“旭泰新致”)出资7.5亿元全资持股。石横特钢出资后,泰钢控股大股东由旭泰新致变更为石横特钢,泰钢控股的注册资本由7.5亿元增至37.5亿元,旭泰新致对泰钢控股的持股比例由100%减至20%。

值得注意的是,泰钢控股的企业类型也发生了变更,由有限责任公司(非自然人投资或控股的法人独资)变更为其他有限责任公司。同时,泰钢控股实际控制人从“公许洁”变更为“张伟”,受益所有人从“王永胜、公许洁”,变更为“张伟”。
工商信息显示,泰钢控股经营范围包括建筑用钢筋产品、金属材料、再生资源、煤炭及制品、建筑材料、金属制品、有色金属合金、金属矿石、非金属矿及制品、耐火材料、农副产品等的销售,五金产品批发,铁合金冶炼,钢、铁冶炼,钢压延加工等。

石横特钢成立于2000年12月27日,位于泰安市肥城市石横镇,注册资本16.3亿元,法定代表人张连航,为高新技术企业、制造业单项冠军企业。公司主营业务涉及焦化、炼铁、炼钢、轧钢、发电等领域,形成了完整的钢铁生产产业链。企业技术实力突出,拥有国家级科研平台和多项专利技术,产品以建筑钢材、板材为主,同时涵盖矿用支护用钢、电力角钢等专业领域产品。
石横特钢收购22家公司股权
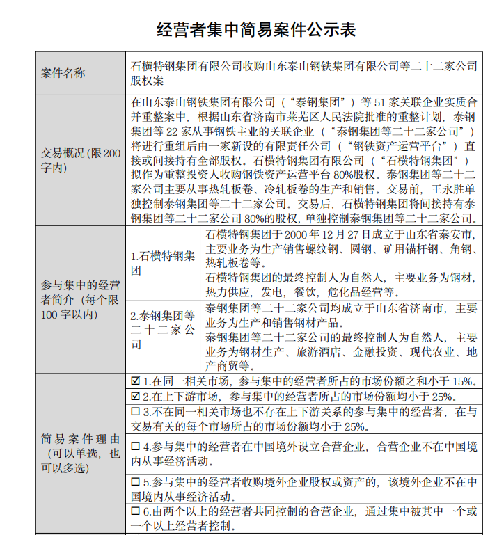
经济导报记者注意到,2月26日,上海市市场监督管理局公示了《石横特钢集团有限公司收购山东泰山钢铁集团有限公司(下称“泰钢集团”)等二十二家公司股权案》。


据披露,在泰钢集团等51家关联企业实质合并重整案中,根据山东省济南市莱芜区法院批准的重整计划,泰钢集团等22家从事钢铁主业的关联企业将进行重组后由一家新设的有限责任公司(“钢铁资产运营平台”)直接或间接持有全部股权,石横特钢拟作为重整投资人收购钢铁资产运营平台80%股权。
据悉,泰钢集团等22家公司主要从事热轧板卷、冷轧板卷的生产和销售,交易前,泰钢集团董事长王永胜单独控制泰钢集团等22家公司。交易后,石横特钢将间接持有泰钢集团等22家公司80%的股权,单独控制泰钢集团等22家公司。
泰钢集团等22家公司均成立于山东省济南市,主要业务为生产和销售钢材产品。
(大众新闻·经济导报记者 王伟)
责任编辑:徐松丽
