气温过山车!18日东营将迎降雨降温
大众新闻 马瑞琳 2026-03-17 10:50:03原创
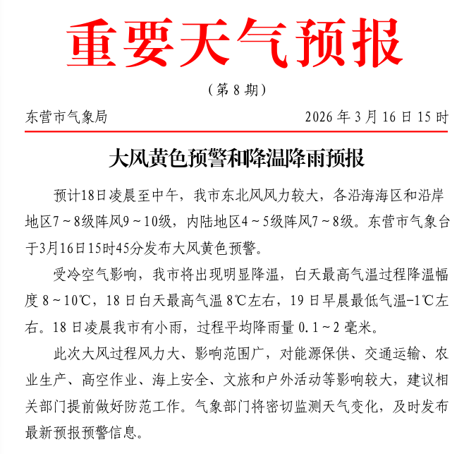
16日,东营市气象局发布了大风黄色预警和降温降雨预报:预计18日凌晨至中午,东营市东北风风力较大,各沿海海区和沿岸地区7~8级阵风9~10级,内陆地区4~5级阵风7~8级。

受冷空气影响,东营市将出现明显降温,白天最高气温过程降温幅度8~10℃,18日白天最高气温8℃左右,19日早晨最低气温-1℃左右。18日凌晨东营市有小雨,过程平均降雨量0.1~2毫米。
此次大风过程风力大、影响范围广,对能源保供、交通运输、农业生产、高空作业、海上安全、文旅和户外活动等影响较大,建议相关部门提前做好防范工作。
值得注意的是,18日凌晨到19日白天,东营最低气温将短期内回到0℃以下。之后气温将迅速回升。
具体的天气预报为,3月16日夜间至3月17日白天:晴转多云,东南风2~3级增强至3~4级,各沿海海区4~5级增强至5~6级,各县区天气预报,东营4~16℃;利津4~17℃;河口4~16℃;广饶3~17℃;垦利4~17℃;北部沿海海区4~10℃;东部沿海海区4~10℃。
3月17日夜间至3月18日白天:阴有小雨转多云,偏南风3~4级转东北风4~5级阵风7~8级,各沿海海区5~6级转7~8级阵风9~10级,各县区天气预报,东营3~11℃;利津3~11℃;河口3~11℃;广饶3~12℃;垦利3~11℃;北部沿海海区2~9℃;东部沿海海区2~9℃。
3月18日夜间至3月19日白天:多云间晴,偏南风2~3级,各沿海海区4~5级,各县区天气预报,东营-1~14℃;利津-1~15℃;河口-1~14℃;广饶-2~15℃;垦利-1~14℃;北部沿海海区3~9℃;东部沿海海区3~9℃。
3月19日夜间至3月20日白天:多云转晴,西南风转东南风2~3级,各沿海海区4~5级。
3月20日夜间至3月21日白天:晴间多云,偏南风2~3级增强至3~4级,各沿海海区4~5级增强至5~6级阵风7级。
3月21日夜间至3月22日白天:晴转多云,西南风转西北风3~4级,各沿海海区5~6级。
3月22日夜间至3月23日白天:晴转多云,偏东风2~3级,各沿海海区4~5级。(大众新闻记者 马瑞琳)
责任编辑:杜美萱
