民营企业人员怎么评职称?攻略来了!
大众新闻 姜斌 2026-03-17 16:13:18原创
职称是专业技术人才学术技术水平和专业能力的主要标志。民营企业人员如何参加职称评审?有哪些渠道?去哪里查询?3月16日,济南人社部门发布相关攻略,请收好。
职称有哪些?
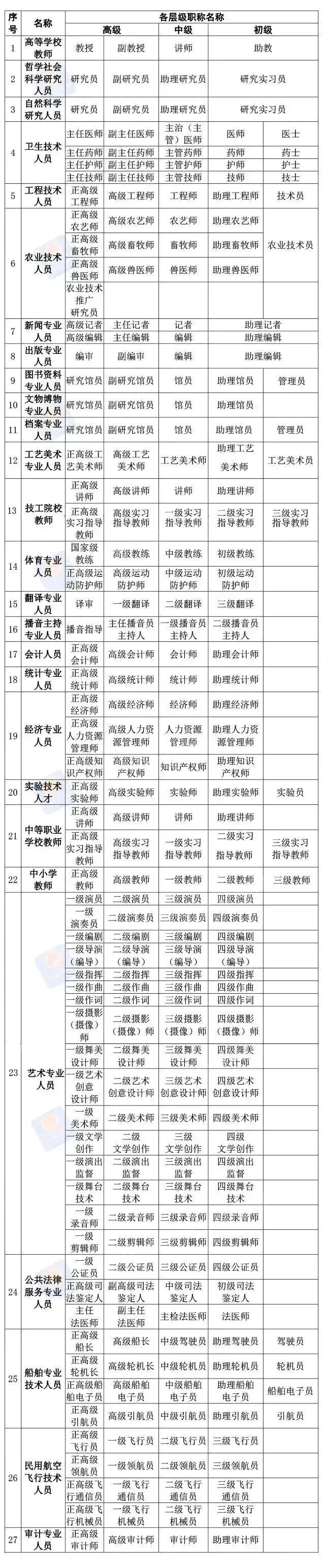
根据国家相关规定,职称系列包括:高等学校教师、哲学社会科学研究人员、自然科学研究人员、卫生技术人员、工程技术人员、农业技术人员、新闻专业人员、出版专业人员、图书资料专业人员、文物博物专业人员、档案专业人员、工艺美术专业人员、技工院校教师、体育教练员、翻译专业人员、播音主持专业人员、审计专业人员、会计人员、统计专业人员、经济专业人员、中专教师、中小学教师、艺术专业人员、实验技术人才、船舶技术人员、民用航空飞行技术人员、公卫医师等27个系列。

民营企业人员如何参评?
根据《关于进一步做好民营企业职称工作的通知》有关规定,支持专业技术人才密集、技术实力较强、内部管理规范的规模以上民营企业组建职称评审委员会,或由民营企业联合组建职称评审委员会,按程序报相应人力资源和社会保障部门核准备案后开展自主评审。

对于不具备职称评审权限的民营企业,其专业技术人员可通过各地人力资源和社会保障部门(或职称综合管理部门)在专业技术人才密集的创业孵化基地、高新技术开发区、科技园区等地设立的职称申报受理服务点,或通过人才中介服务机构、工商联、行业协会商会、学会等社会组织申报职称。
评职称要满足什么条件?

不同系列、不同级别的职称评审条件各不相同,涉及学历、资历、业绩成果、学术技术成果等多个方面。具体条件可参考人力资源和社会保障部门发布的各系列职称制度改革指导意见。
职称评审信息怎么查?

人力资源和社会保障部已开通全国职称评审信息查询平台,面向各地人力资源和社会保障部门、用人单位及个人,提供跨地区职称信息核验查询服务。
用户可通过以下渠道登录使用:
1. 网页:www.12333.gov.cn
2. 12333手机客户端
3. 人力资源和社会保障部门户网站
4. “人力资源和社会保障部”微信公众号(菜单栏“证书查询”—“职称查询”)
职称评审采取属地化管理,查询平台的职称评审信息由各职称评审机构统计上报,按照“谁上报、谁负责”的原则执行。如对查询结果有疑问,可联系相应职称评审机构。各地职称评审咨询电话可从职称评审信息查询说明中获取。
(大众新闻记者 姜斌 通讯员 李金鹏)
责任编辑:姜斌
