滨州市中医医院2026春季专属体检套餐全新上线
滨州市中医院 2026-03-18 10:33:41
春回大地,万物生发,气温起伏不定、花粉柳絮纷飞、人体新陈代谢加快,过敏性疾病、肥胖、心脑血管疾病等春季高发问题接踵而至。中医倡导“未病先防、既病防变、愈后防复”,春季正是排查健康隐患、调理体质、扶正固本的黄金时节。为全方位守护市民健康,滨州市中医医院(滨州医学院附属中医医院)健康管理(治未病)中心,特推出2026春季专项体检套餐,融合西医精准筛查+中医特色外治,为您全年健康筑牢防线!
预约咨询
活动时间:
2026年3月17日——4月30日
体检地点:
滨州市中医医院(滨州医学院附属中医医院)门诊一楼健康管理(治未病)中心咨询电话:0543-3359018
注:每日限号50个,预约从速!
一、过敏性疾病(春季高发)
春季发病特点
花粉、柳絮、尘螨、温差大是主要诱因
典型症状:打喷嚏、流清涕、鼻塞、眼痒、咽痒;皮肤突发风团、红斑、剧烈瘙痒
长期不干预可引发:鼻窦炎、哮喘、睡眠质量下降;皮肤病反复发作易转为慢性
推荐体检指标
✅一般检查:血压、脉搏、呼吸频率
✅血常规:白细胞、中性粒细胞(排除感染);嗜酸性粒细胞↑提示过敏体质
✅总IgE:过敏体质核心指标,升高提示易过敏
✅肝肾功能:排除内脏疾病诱发的皮肤问题
✅肺功能(可选):咳嗽、胸闷、喘息者必查,排除哮喘
中医特色外治法
·穴位贴敷(春季防过敏首选)
取穴:肺俞、脾俞、肾俞、大椎、风门
作用:温肺散寒、固表抗过敏、减少发作
·针刺:通鼻窍、快速缓解鼻塞流涕
·艾灸:大椎、肺俞、足三里,提升正气、增强抵抗力
·耳穴压豆:鼻、肺、肾、过敏点,减轻喷嚏、流涕、鼻痒
皮肤止痒拔罐/走罐
部位:背部膀胱经
作用:疏风清热、祛湿止痒

二、代谢性疾病(冬春囤脂春季调理黄金期)
春季发病特点
冬春囤脂、春困少动、饮食油腻
易出现腰围增大、肥胖、脂肪肝、高脂血症、血糖异常
是高血压、糖尿病、心脑血管疾病的重要源头
推荐体检指标
✅人体测量:身高、体重、BMI、腰围、臀围、腰臀比
✅血压:肥胖人群高发高血压
✅血常规:评估贫血、炎症状态
✅生化全套:肝功能、肾功能、空腹血糖
✅血脂四项:总胆固醇、甘油三酯、LDL、HDL
✅糖化血红蛋白:反映近2~3个月平均血糖
✅腹部彩超:查看脂肪肝、肝胆脾肾情况
✅血尿酸:肥胖常伴高尿酸风险
✅体脂成分分析:精准评估脂肪、肌肉比例
中医特色外治法
·腹部隔物灸
取穴:中脘、神阙、气海、关元、天枢
作用:健脾祛湿、消脂、改善便秘腹胀
·背部走罐+拔罐
部位:膀胱经、胆经
作用:祛湿化痰、疏通经络、促进代谢
·经络刮痧:脾胃经、肝胆经,消脂减重、改善疲劳
·耳穴压豆:胃、脾、三焦、内分泌,抑制食欲、调节代谢
·针刺:腹部及脾胃经穴位,调理肥胖体质

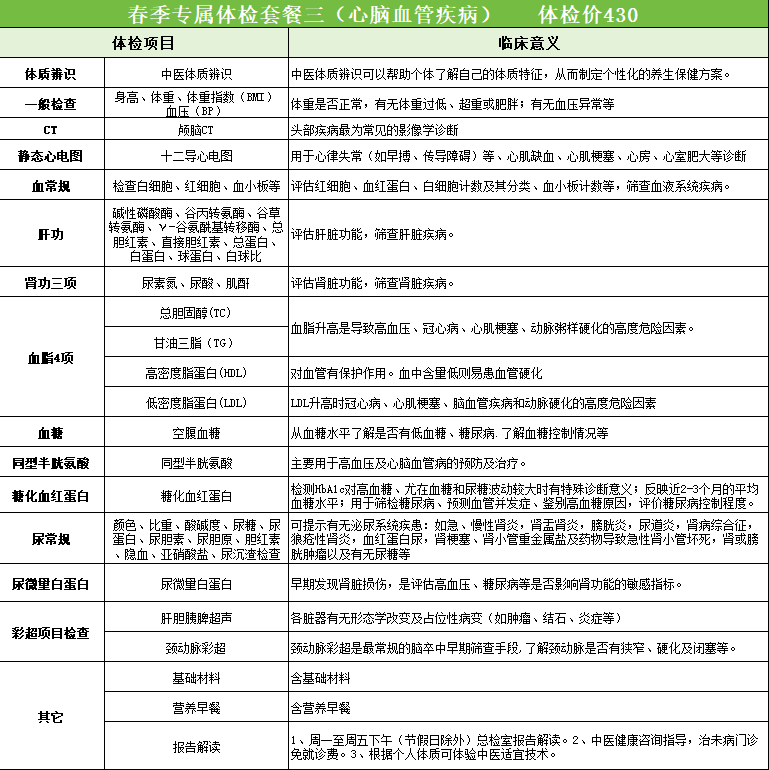
三、心脑血管疾病(春季血压波动大)
春季发病特点
气温波动大→血管收缩→血压骤升
常见症状:头痛头晕、失眠、烦躁
控制不佳易诱发中风、心梗等严重并发症
推荐体检指标
✅血压测量:多次坐位血压、双臂血压对比
✅血常规
✅生化全套:肝功能、肾功能、空腹血糖、血脂、血尿酸
✅同型半胱氨酸(Hcy):心脑血管高危指标
✅心电图:筛查心肌缺血、左室肥厚
✅颈动脉彩超:评估动脉硬化、斑块情况
✅尿常规+尿微量白蛋白:早期发现肾损害
中医特色外治法
·耳穴压豆(降压首选)
取穴:心、肝、肾、神门、皮质下
作用:平稳血压、助眠、缓解头晕头痛
·头部经络放松/轻刮痧:平肝潜阳、缓解头晕、改善睡眠
·穴位贴敷:神阙、涌泉,镇静安神、引火归元、疏肝降压
·针刺:太冲、三阴交
·艾灸(阳虚寒凝型适用):足三里、三阴交、关元,调和气血、稳定血压
⚠️ 注意:肝阳上亢、面红目赤者不宜艾灸

体检温馨提示
1.体检前三天保持清淡饮食,忌酒,避免剧烈运动;
2.体检当日需空腹(禁食禁水8-12小时),上午8:00-10:30到院检查;
3.女性避开月经期,备孕、怀孕者提前告知医护人员,不做放射性检查;
4.体检请携带本人身份证,配合现场导检流程。
大众新闻·齐鲁壹点 赵旭
责任编辑:董丽霞
